3d动画设计教学之螺母

本篇文章来教大家用c4d制作出一个螺母,博主仅教大家制作方法,动画建模可以直接使用,如果需要3d打印里面的大小参数大家可以根据实际情况进行设置哦!
1
螺母外壳构建-基础六角外壳

2
螺母外壳构建-六边倒角

3
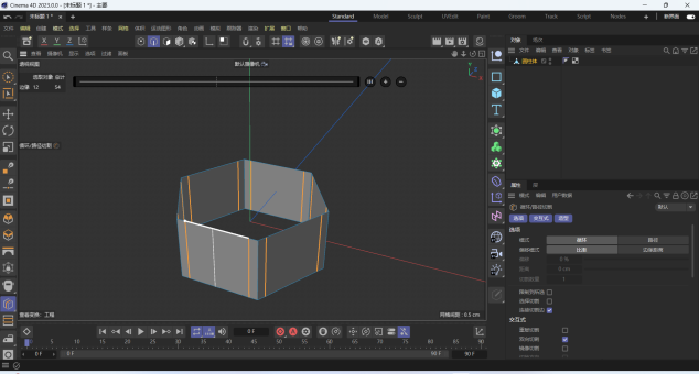
螺母外壳构建-设置分段

4
螺母外壳基础构建-结束

5
螺母螺纹构建-1

6
螺母螺纹构建-2

7
螺母螺纹构建-3

8
螺母螺纹构建-4

9
螺母螺纹的克隆

10
螺母螺纹封边

11
焊接螺纹

12
焊接螺纹底边

13
螺母螺纹拼接外壳-1

14
螺母螺纹拼接外壳-2

15
螺纹整合外壳

16
完结-螺母细分

0
0
0猜你喜欢
评论/提问(已发布 0 条)
0















































qq空间
微博
复制链接
分享