SolidWorks教学之长方体钢架


头像
崧峻.
原创
发布时间: 2025-06-10 00:55:03 | 阅读数 0收藏数 0评论数 0
封面
本期来教大家制作一个长方形的钢架,本章大家会学习到焊件的基础使用和外观加颜色,新手小白也可以学习哦~
1

新建零件

还是老办法先建一个零件,点击上方新建文件,选择零件,点击确定如图所示

2

绘制草图

1. 选择正视基准面,点击草图

2. 点击中心矩形,绘画一个中心矩形,宽度为180 长为250 如图2图3所示

3

构建基体

1. 点击特征,拉伸凸台基体

2. 方向设置为两侧对称,距离为450,然后点击对号即可

3. 单击倒角,选择如图4所示的六条边,然后尺寸设置为25点击确定

4

3D草图

1. 点击草图 选择3D草图

2. 选择实体转化应用

3. 选择如图3所示的边线,然后点击确定

4. 隐藏刚刚的拉伸凸台如图4所示

5

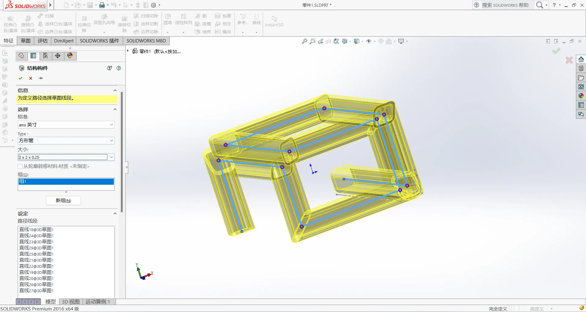
焊件的使用

1. 如果工具栏有就在工具栏点击焊件,没有就右键空白处点击如图1所示

2. 然后点击结构构建,左边的类型和大小大家自己根据情况设置

3. 设置好之后点击对号即可

4. 然后向之前那样隐藏3d草图

6

颜色编辑

1. 点击编辑外观

2. 点击金属 选择抛光黄铜上色即可

SL...
零件1.SLDPRT
297.91KB
阅读记录0
点赞0
收藏0
禁止 本文未经作者允许授权,禁止转载
猜你喜欢
评论/提问(已发布 0 条)
头像
评论 评论
收藏 收藏
分享 分享
pdf下载 下载
pdf下载 举报