从零开始做一款手表-原理图篇(1)

从零开始教你制作一款手表之原理图篇,本文详细介绍了手表的电路设计相关内容。
1
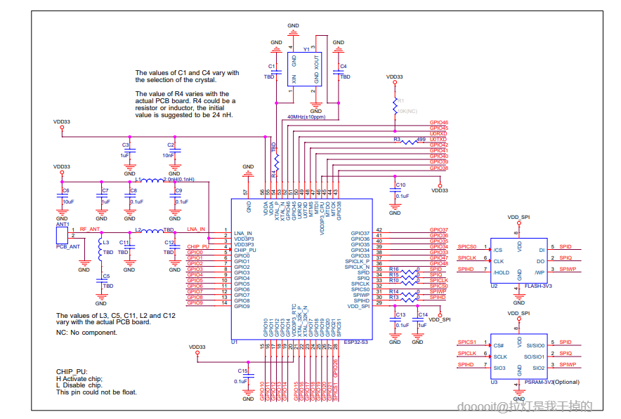
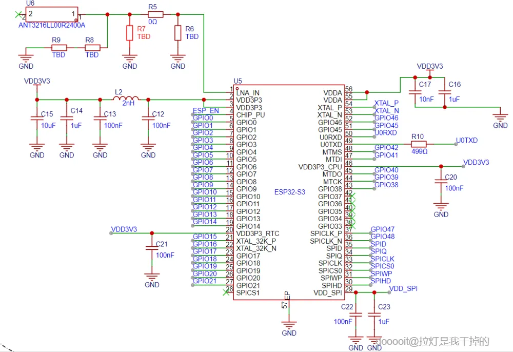
主控最小系统











123456···9
主控芯片选用ESP32S3R8芯片,此芯片内置8MB PSRAM ,但同时需要注意的是需要占用GPIO33~37, 这五个IO引脚不建议用于其他功能。
下图是从乐鑫官网下载的硬件设计知道手册的最小系统原理图设计, 显示的是四线、3.3 V、封装外 flash/PSRAM 的连接方式 。
- GPIO
- 我们先引出所有的IO引脚,在GPIO33~37引脚上放上非连接标识。
- 天线及其匹配电路
- 为保证辐射性能,建议天线的输入阻抗为 50 Ω 左右。为保险起见,推荐在靠近天线 位置增加一组 π 型匹配电路,用于调节天线的输入阻抗。如果经过仿真可以确保天线阻抗点为 50 Ω 左右, 并且空间较小,可以不加天线端的匹配电路。下图是参考设计图,本文的设计图未做阻抗匹配设计,L2用0Ω电阻替换,其余未焊接,但保留位置。
- 外置主晶振时钟源
- 目前 ESP32-S3 系列芯片固件仅支持 40 MHz 晶振。
- 根据官方指导手册给出的参考设计图,R4我们选择不接,C1、C4两个电容选择15pF。
- 串口下载电路
- 本文的设计图如下所示,GPIO0接按键连接到下拉电阻,GPIO46为悬空状态,RX和TX根据PCB布局引出。
- UART 下载的过程如下:
- 烧录前,需要保证芯片或模组的启动模式为 Download Boot,即将 strapping 管脚 GPIO0(默认为高)下拉 到低电平,管脚 GPIO46(默认为低)悬空或者下拉到低电平;若使用无内部合封的 ESP32-S3 芯片,请 按照表 1 合理配置管脚 GPIO45;
- 给芯片或模组上电,通过 UART0 串口查看 log,如果看到”waiting for download” 信息,说明已成功进入 Download Boot 启动模式;
- 通过 Flash 下载工具,选择 UART 方式将程序固件烧录进 flash 中;
- 烧录结束后,需要保证芯片或模组的启动模式为 SPI Boot,即将 GPIO0 悬空或者上拉切换至高电平;
- 重新上电,芯片初始化时会从 flash 中读取程序运行。
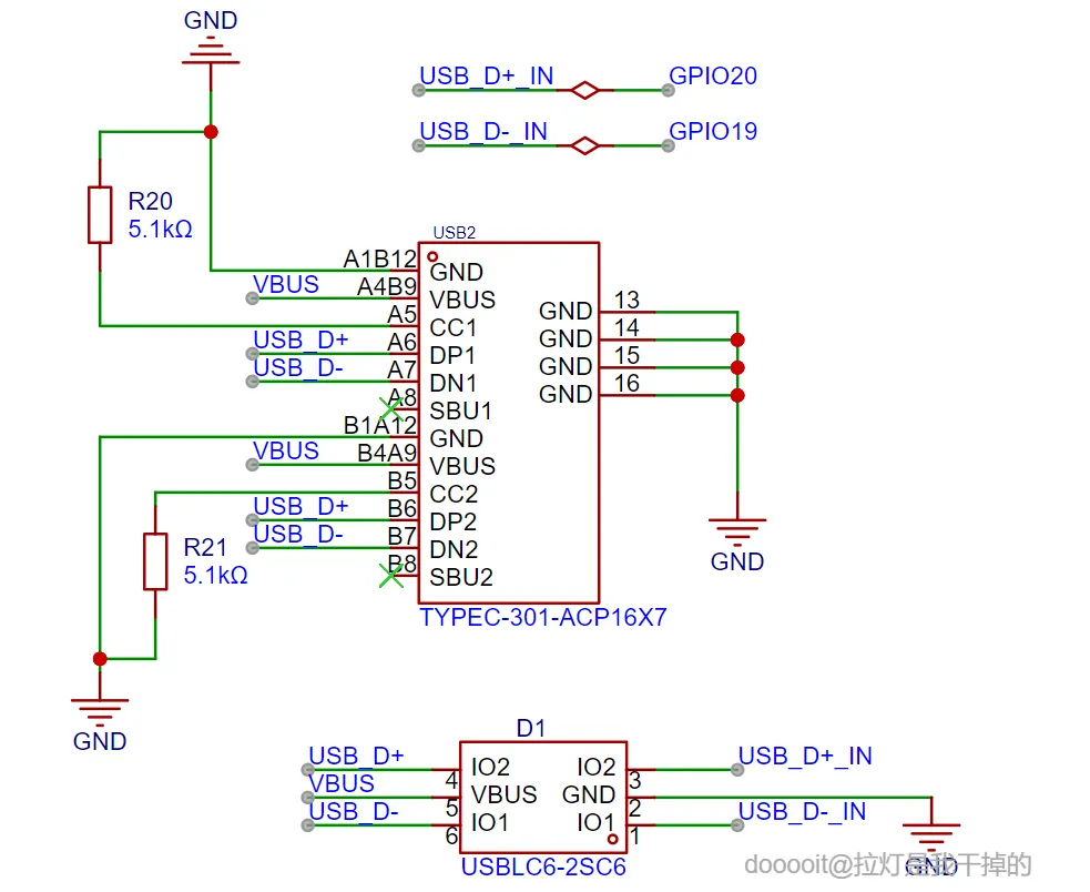
- USB下载电路
- ESP32-S3 系列芯片带有一个集成了收发器的全速 USB On-The-Go (OTG) 外设,符合 USB 2.0 规范。 ESP32-S3 系列芯片还集成了一个 USB 串口/JTAG 控制器,作为兼容 USB 2.0 全速模式的设备。 GPIO19 和 GPIO20 可以分别作为 USB 的 D- 和 D+,线上建议预留串联电阻(初始值可为 0 Ω)和对地电容(初始可不上件),并注意靠近 ESP32-S3 芯片端放置。
- 封装外 Flash
- 本文选择的是封装外Flash, ESP32-S3 支持的封装外 flash 和 PSRAM 最大可达 1 GB ,本次选用的是32MB的Flash,需要注意的是1B=8bit,我们在购买Flash的时候需要注意它的单位,以防误买。这里的连接和官方指导手册完全一样,一般来说只要是同样引脚定义的Flash,我们可以随意替换;对于容量不同的只需要在烧录之前定义好Flash的大小即可。
- I2C的上拉电阻
- I2C的上拉电阻可以是1.5K,2.2K,4.7K, 电阻的大小对时序有一定影响,对信号的上升时间和下降时间也有影响,一般接1.5K或2.2K,本文上拉电阻选择2.2K。
2
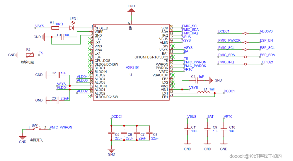
电源芯片选型




12
AXP2101是一款高集成度的电源管理芯片,可为单节锂电池且需要多路电源转换输出的应用,提供简单易用又可灵活配置的完整电源解决方案。 AXP2101支持线性充电,同时,集成了16路电源输出,其中包括5路DCDC和11路LDO。为了保证系统工作的安全性和稳定性,AXP2101提供了多路14-bit ADC以监控电压、温度等,且内部集成了过压、过流、过温等保护电路。另外,芯片包含了高精度电量计,为系统提供准确的电量信息。 AXP2101提供了一个快速接口,让系统可以动态配置各路电源输出电压、充电电流以及中断条件等,实现系统不同工作模式的转换。 AXP2101支持QFN 5*5,40pin,可广泛应用于运动摄像、网络摄像机、行车记录仪、智能门铃等领域。由于本文需要设计到屏幕的电源管理,在待机状态下做到屏幕熄灭的低功耗处理,所以需要专业的电源管理芯片。
3
外设









1234567
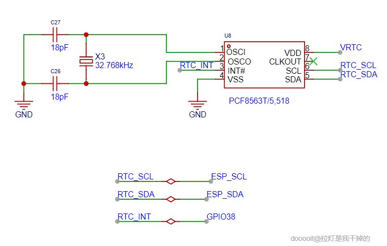
- RTC
- 由于本文是设计一个手表,所以RTC实时时钟电路是必不可少的。RTC模块拥有一个连续计数的计数器,在相应的软件配置下,可以提供时钟日历的功能。修改计数器的值可以重新设置当前时间和日期 (RTC还包含用于管理低功耗模式的自动唤醒单元)。
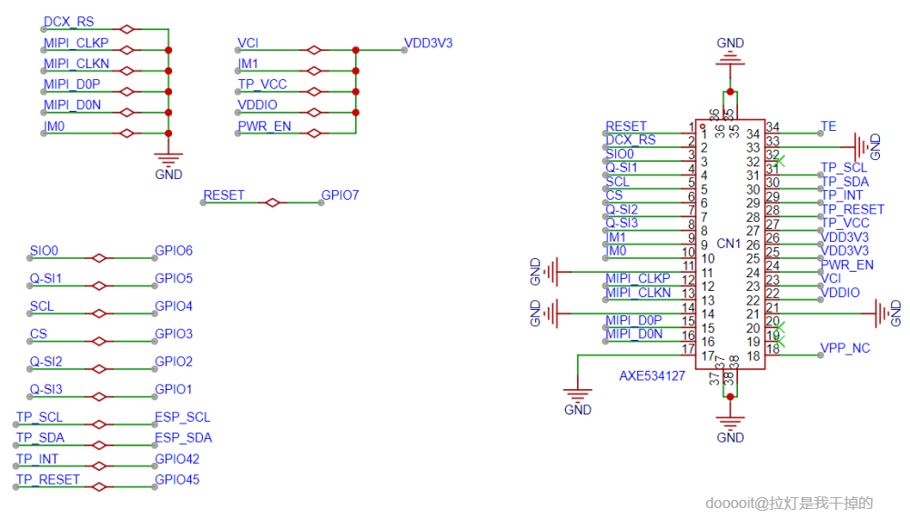
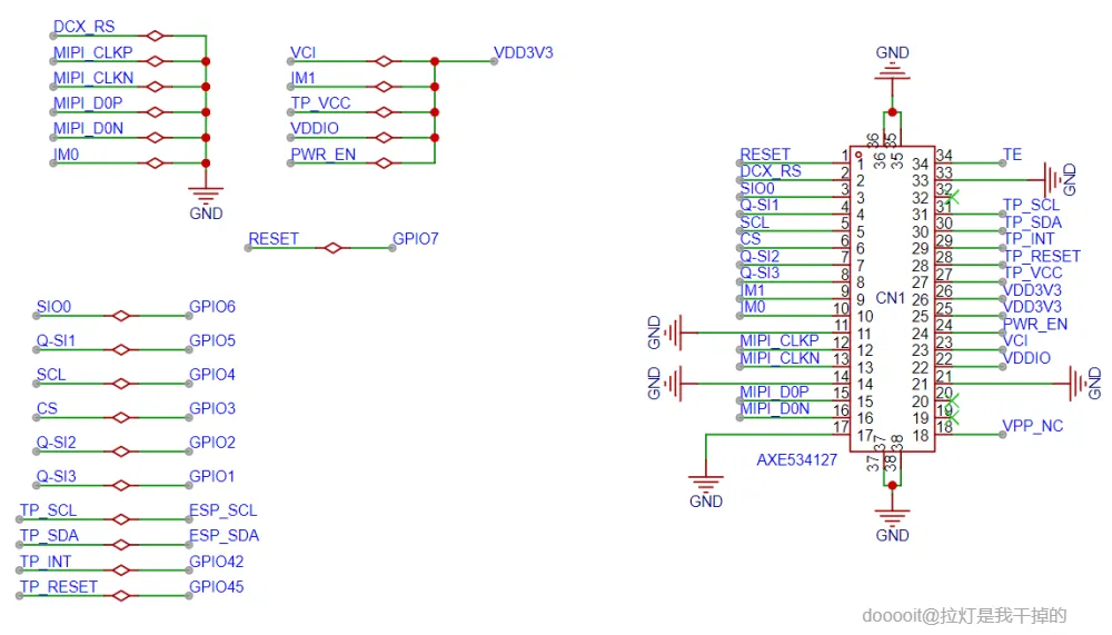
- 屏幕 AMOLED
- 屏幕显示接口使用QSPI、触摸接口使用I2C。根据屏幕厂家给出的设计指导手册,连接原理图。
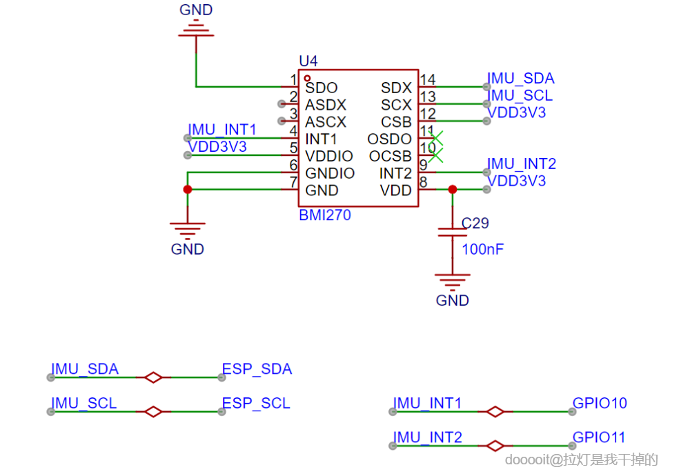
- 6轴传感器 BMI270
- BMI270是一款由博世推出的6轴智能、低功耗惯性测量传感器,它集成了三轴加速度计和三轴陀螺仪,在本项目中用来实现抬腕唤醒与计步。
- TF Card
- TF卡是一种小型的存储卡,它提供了便携式的、可移动的存储解决方案。在手表电路设计中,TF卡可以用于多种用途,其中一些可能包括:
- 存储用户数据: TF卡可以用来存储用户的个人数据,例如健康和运动数据、设置和配置文件等。这使得用户可以轻松地将数据传输到其他设备或备份数据。
- 扩展存储容量: 手表内置的存储空间可能有限,TF卡提供了一种相对廉价的方式来扩展存储容量。这对于存储更多的应用程序、媒体文件和其他数据是有益的。
- 固件升级: TF卡也可以用于存储和传输固件升级。通过将更新的固件存储在TF卡上,用户可以通过简单地插入TF卡来升级手表的固件,而无需连接到计算机。
- 日志记录: 如果手表具有日志记录功能,TF卡可以用于存储日志文件,以便后续分析和故障排除。
- 临时数据存储: 一些应用程序可能需要在运行时生成或处理大量的临时数据。TF卡可以作为存储这些临时数据的地方,以避免占用手表内置存储。
- 传感器数据存储: 如果手表配备了各种传感器(如加速度计、陀螺仪、心率监测器等),其采集的数据可能需要进行存储。这些数据可以用于健康监测、运动追踪等功能。TF卡可以用来存储这些传感器生成的数据。
- 图形资源和界面元素: 手表上的图形界面可能包含各种图标、背景图和其他图形资源。这些资源可以存储在TF卡中,以释放内部存储空间,并且在需要时可以轻松更新或更改。
- 音频文件: 如果手表支持音频功能,例如音乐播放或语音记录,相关的音频文件可以存储在TF卡上。这对于扩展存储容量以容纳大量音频文件是很有用的。
- 应用程序和固件存储: 除了TF卡,手表上可能还有内部存储器用于存储操作系统、应用程序和其他固件。这些存储器通常用于存储操作系统和运行时所需的应用程序代码。
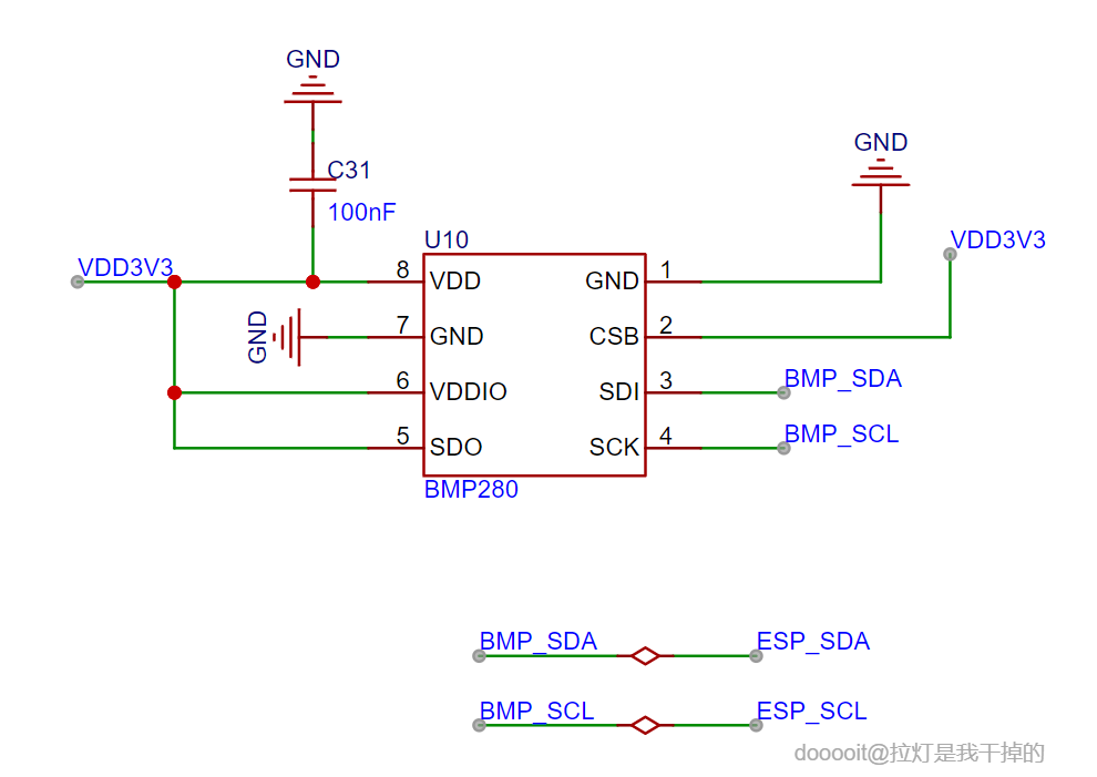
- BMP280
- 高度测量: BMP280可以通过测量气压来估算海拔高度。在手表中使用BMP280,可以提供用户当前所在位置的高度信息,这对于一些户外活动、运动追踪和导航应用是有用的。
- 气压趋势: BMP280可以监测气压的变化,从而提供气象趋势信息。这有助于用户预测天气的变化,例如是否会下雨或变得更加潮湿。
- 海拔高度补偿: 在一些运动或健康监测应用中,海拔高度信息对于计算运动数据、血氧水平等指标至关重要。BMP280的高度测量功能可以用于校正这些数据,提供更准确的信息。
- 温度测量: BMP280除了气压传感器外,还集成了温度传感器。在手表中,这个温度信息可以用于多种用途,包括环境温度显示、温度趋势监测等。
0
0
0
qq空间
微博
复制链接
分享 更多相关项目
猜你喜欢
评论/提问(已发布 0 条)
0