如何入手一台已开源的遥控系统(PCB + 原理图)(上)

基于STM32F4平台开发的一款名为XRC的开源遥控器。这款遥控器具有多功能性,支持ELRS高频头、Mavlink协议,并且拥有中文界面和3.5寸电容触摸屏等特性,适合用于无人机、机器人等设备的控制。
准备工作:
材料:
1
概述

2
原理图和 PCB 布局

3
2D 预览

4
菜单键layout

5
2D 预览

6
旋转编码器 + 开关

7
2D 预览

8
按钮

9
2D 预览

10
Type C 接口

11
2D 预览

12
原理图和 PCB 布局

13
2D 预览

14
原理图和 PCB 布局

15
2D 预览

16
发射机

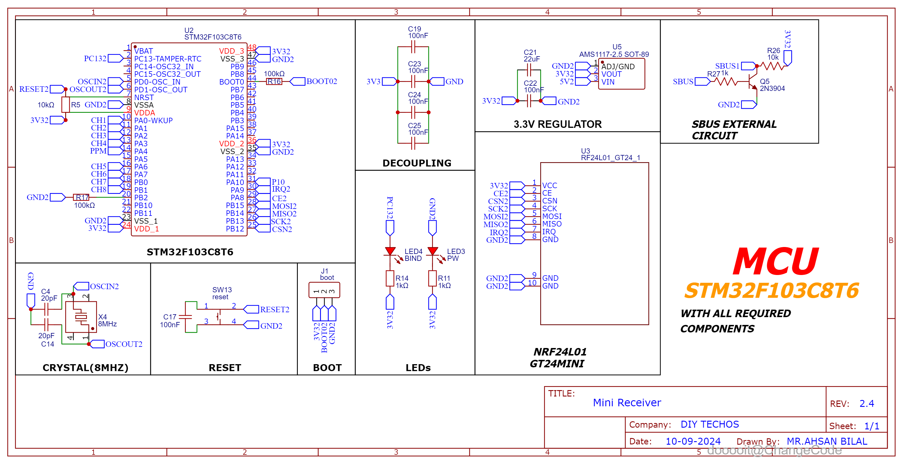
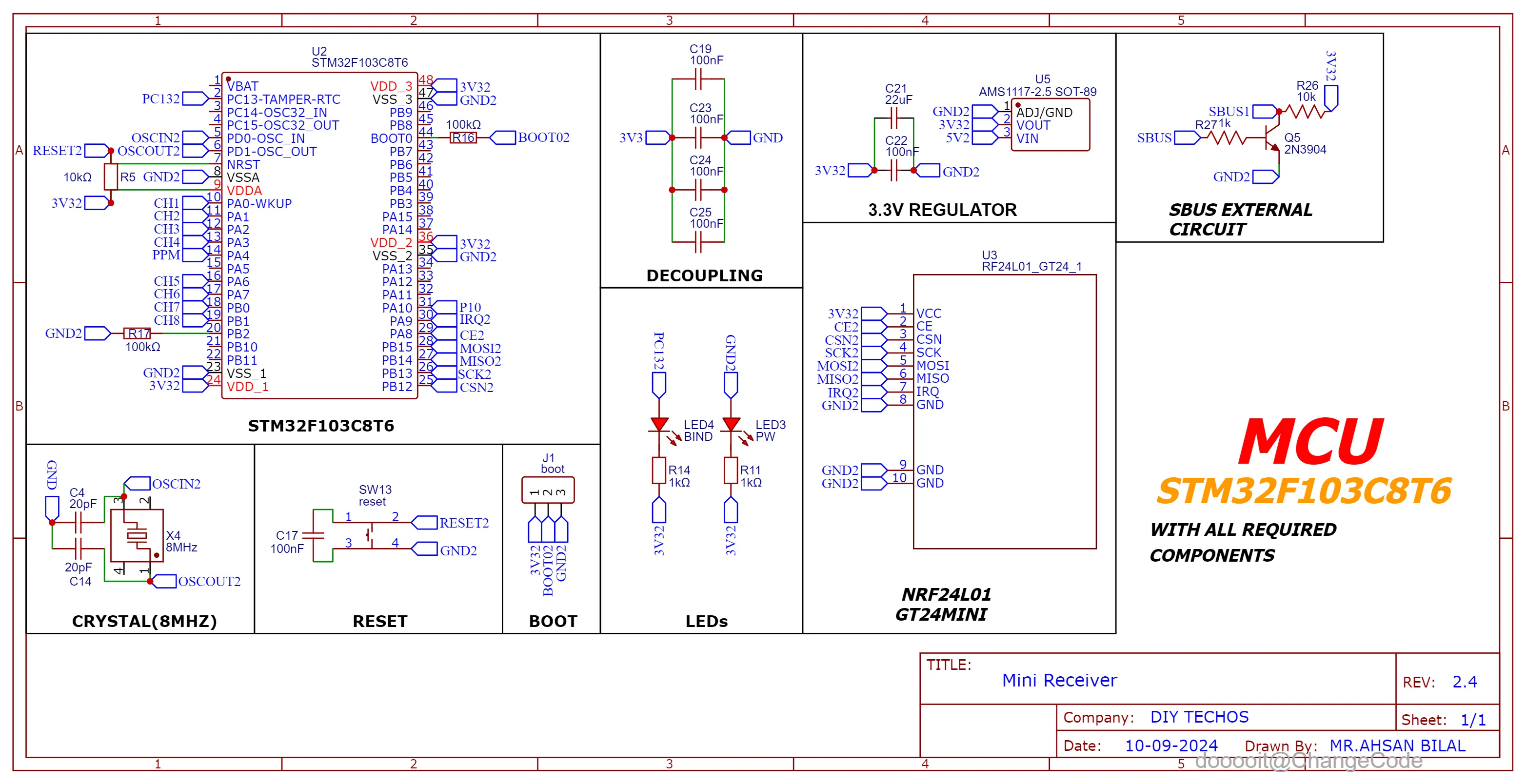
17
接收器(PWM + PPM)

18
接收器(PPM + SBUS)

0
0
0猜你喜欢
评论/提问(已发布 0 条)
0











qq空间
微博
复制链接
分享