Solid Works新手教学之镂空莫比乌斯环


头像
崧峻.
原创
发布时间: 2025-06-21 14:30:14 | 阅读数 0收藏数 0评论数 0
封面
本章我们来带领大家入门solid works,即使是新手小白也可以跟着教程直接上手制作,在教大家制作莫比乌斯环的过程中,也方便大家熟悉软件的基础操作,方便我们为后面的学习奠定基础
1

创建文件

首先我们点击新建,选择零件,点击确定,新建好的文件就如图3所示

2

绘制草图-圆形

我们点击左侧的前视基准面,点击上方的草图,点击圆,如图2所示,然后摁住中心点往外拖动,这样就会出来一个圆形 如图3 图4 所示,然后我们在点击上方的智能尺寸,然后点击圆形的边 如图5图6所示,然后放在圆环的外面就会展示如图7所示的效果,然后点击鼠标按钮,就会弹出如图8所示的弹窗,然后给他设置100,点击对号,最后如图9所示退出草图

3

绘制草图-三角形

点击上基准面,然后点击上方的多边形,边数参数改为3,然后以圆形的右侧为中心拖动出一个三角形,然后点击三角形的顶点,按住shift 在点击中心点,在点击使竖直如图5图6所示,然后在点击右侧的斜边,上方的智能尺寸,尺寸改为15 如图7所示

4

设置穿透

然后先别退出草图,点击三角形的中心点,按住shift 在点击圆形的线,点击使穿透,这样我们的三角形和圆形就是穿透关系,然后点击右侧的对号即可,然后就可以退出草图了

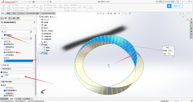
5

扫描

我们选择特征,点击扫描,然后我们点击轮廓,在点击三角形,点击路径,在点击圆形的边,如图1~3所示, 然后就会形成如图4所示的效果,这个环形就出来了,但是他没有扭转,我们来设置扭转,点击左侧的选项,轮廓扭转设置为指定扭转值,方向设置为360度,如图5所示,点击对号即可,这样一个基础的形状就做好了,现在我们需要把他设置为镂空的三脚架部分

6

制作镂空三角架

我们点击特性,点击扫描,轮廓选择为圆形轮廓,宽度设置为1毫米,然后给页面上的目录展开,选择三角形的草图,也就是我的草图2如图1所示,然后展开选项把合并结果取消掉,不然后面我们是没有办法进行曲线阵列的 如图2所示,然后点击对号即可

7

阵列镂空三脚架

点击特征,选择展开上方的阵列选项,选择曲线驱动的阵列,点击右侧方向,点击如图2所示的那条边,然后右侧实例数改为50,对齐方法设置为与曲面相切 如图3所示,然后面法线如图4所示,选择实体,点击三角形,勾选等边距,如图5所示,点击对号就形成了如图6所示的效果

8

扫描棱边-1

我们点击特征->扫描,勾选圆形轮廓,直径设置为1毫米,然后点击如图1所示的这条线,然后点击选项,取消合并结果,然后点击对号即可就会形成如图3所示的效果

9

扫描棱边-2

按照第8步,把其他两条边也扫描一遍,就会形成如图所示的效果

10

隐藏扭转实体

我们选中扭转的实体的面,然后右键点击隐藏如图1所示 就会出现如图2所示的效果,这样我们的莫比乌斯环就画好了

SL...
莫比乌斯环.SLDPRT
881.73KB
阅读记录0
点赞0
收藏0
禁止 本文未经作者允许授权,禁止转载
猜你喜欢
评论/提问(已发布 0 条)
头像
评论 评论
收藏 收藏
分享 分享
pdf下载 下载
pdf下载 举报