费斯托干磨机墙面固定件


头像
DOIT SUPER
原创
发布时间: 2026-05-21 12:00:54 | 阅读数 0收藏数 0评论数 0
封面
本项目为一款在墙面收纳费斯托干磨机的固定件。为合理收纳干磨机,便于整理日常使用工具,设计此模块,适配干磨机磨砂轮大小,实现轻松取放。

准备工作:

材料:


材料名称

数量

型号/说明/备注

自攻丝

4

M3.5*8mm

3D打印耗材

1卷

1.75mm

木板

20cm*15cm

8mm

洞洞板金属卡件

1


工具:


工具名称

数量

型号/说明/备注

电动螺丝刀

1

威克士

批头

1

PH1

电动线锯

1

220V

3D打印机

1

1

测量实物

测量砂轮直径为150mm,厚度为5mm

2

三维建模

(1) 先看最终图纸效果

(2) 第一步,做出底板轮廓;半径77mm,厚度5mm

(3) 画出卡位轮廓,参数看图

(4) 新建一平面,待会内凹的弧边高度以此为参考

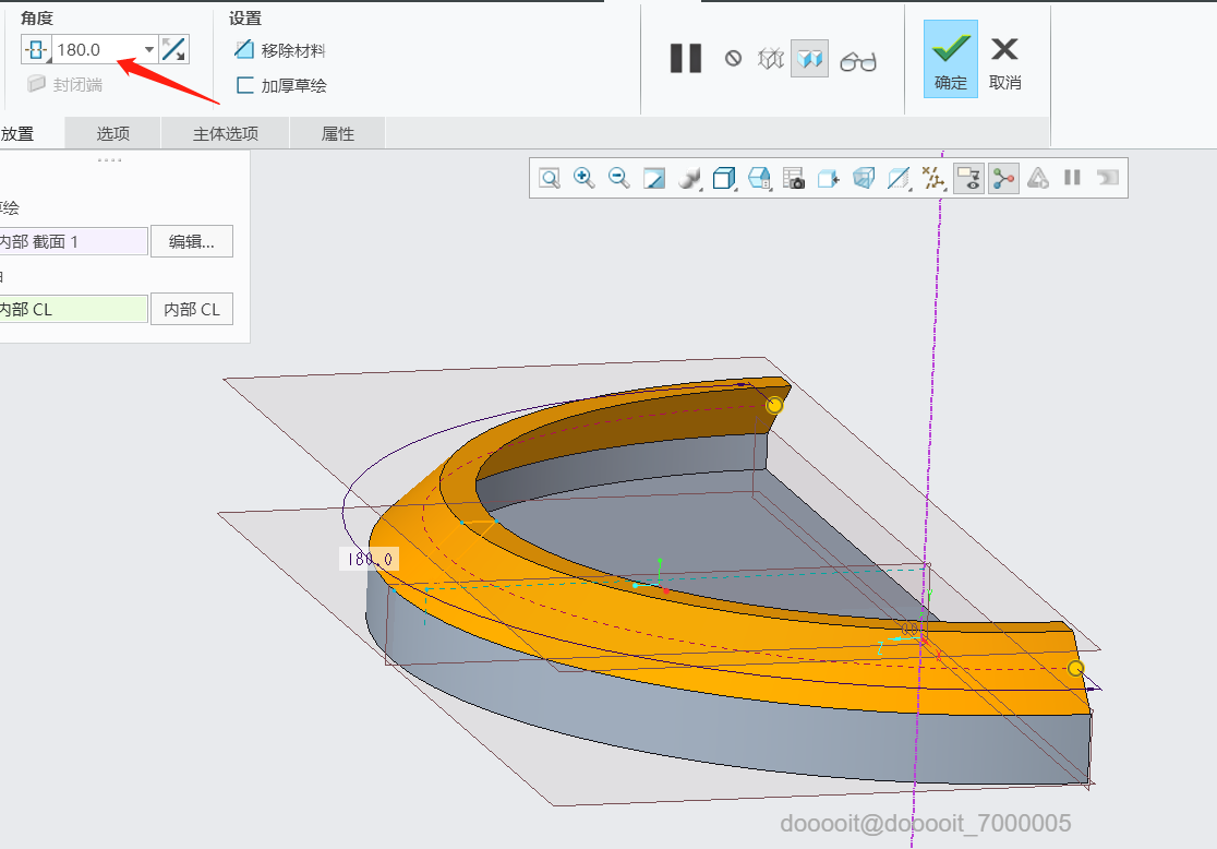
(5)在第(三)步形成的平面上,旋转命令做出弧边卡位的草绘形状

至此,尺寸配合形状已经完成

3

倒圆角

1.开始倒圆角

2.开始开孔,用于固定在墙面等平面

3.倒角:自攻丝沉孔采用倒圆角实现

4

制作外观形状

1.切除材料,减少3D打印耗材使用量

2.在表面拉伸自己想要添加的文字

5

3D打印

(1) 切片文件

(2) 3D打印成品

STL
Festool_EC125_Sander_Holder.STL
109.26KB
6

组装

1.使用一张6mm厚度模板,作为载体,将3D打印件。使用自攻丝固定

2.在木板背面,使用自攻丝,将洞洞板金属件模块固定

3.再次测试机器悬挂是否适配

至此,本模块制作完成,经实际使用,适配效果极佳。机器同型号,可直接下载使用。

阅读记录0
点赞0
收藏0
禁止 本文未经作者允许授权,禁止转载
猜你喜欢
评论/提问(已发布 0 条)
头像
评论 评论
收藏 收藏
分享 分享
pdf下载 下载
pdf下载 举报