使用solidwords绘制螺母


头像
木易
原创
发布时间: 2025-06-09 20:03:33 | 阅读数 0收藏数 0评论数 0
封面
在SolidWorks中绘制螺母,通过这篇文章逐步教导你绘制的步骤。从选择适当平面开始,勾勒螺母轮廓并添加尺寸,再利用拉伸或旋转功能形成实体。通过螺纹特征工具,精准添加符合标准和规格的螺纹,完成螺母设计。
1

新建文件

  1. 打开SolidWorks软件。
  2. 选择“文件”按钮,找到“新建”,点击后选择“零件”。
2

画六边形

  1. 选择上视基准面作为绘图平面。
  2. 在工具栏中选择“六边形”工具,设置为外切圆模式。
  3. 点击边线,选择“智能尺寸”工具,设置直径为30mm。(智能尺寸:按住右键往上滑或者在工具栏选择草图就能发现智能尺寸按钮)
  4. 完成设置后,点击左上角的对勾以结束绘制。
3

拉伸凸台

  1. 点击刚刚绘制的六边形草图,选择“拉伸凸台”命令。
  2. 给定深度10mm,完成操作。
4

掏空六边形

  1. 选中刚才创建的凸台,在其中心位置绘制一个圆。
  2. 使用“智能尺寸”工具,设置圆的直径为螺栓的直径(14mm)加上两个牙底高度再加上0.5mm,以确保螺栓能够顺利旋入。
  3. 选择“拉伸切除”工具,设置为“完全贯穿”。
5

添加基准面

  1. 选择“基准面”命令,添加新的基准面。
  2. 设置偏移距离为牙底高度的一半(即3.5mm / 2),并选择“反转等距”。
6

加螺纹

  1. 选择“螺旋线”工具,点击“转换实体引用”,选择合适的边线。
  2. 完成设置后,点击对勾退出草图。
7

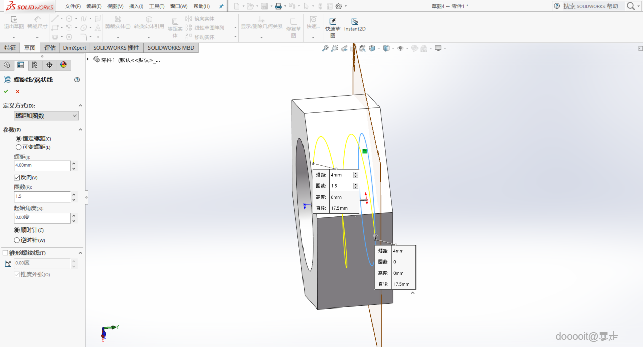
设置螺纹参数

  1. 设置螺距为4mm,以与螺栓相匹配。
  2. 圈数设置为1.5,起始角度设为0度,方向选择为反向(顺时针)。
8

绘制螺纹形状

  1. 选择主要基准面,绘制一条线形成梯形。
  2. 使用“智能尺寸”工具,分别设置上底和下底的高度为1.5mm,以及角度为45度。
  3. 选择底部中心点,并Ctrl+左键选择螺纹路径。
  4. 选择“穿透”选项,退出草图。
9

扫描

选择绘制的螺纹形状,点击“扫描”工具,选择螺纹路径完成操作。

10

调整大小

  1. 选中凸台,点击“编辑特征”,找到深度设置。
  2. 将深度设置为螺距乘以圈数加上牙底高度(计算公式为1.5 * 4 + 3.5)。
11

绘制45度倒角

选择需要进行倒角处理的面,设置角度为45度,距离为1mm。

阅读记录0
点赞0
收藏0
禁止 本文未经作者允许授权,禁止转载
猜你喜欢
评论/提问(已发布 0 条)
头像
评论 评论
收藏 收藏
分享 分享
pdf下载 下载
pdf下载 举报