C4d建模教学之手机支架
本期教大家建模手机支架,具体尺寸大家可以按照实际情况来进行设置
1
创建平面

2
显示线条

3
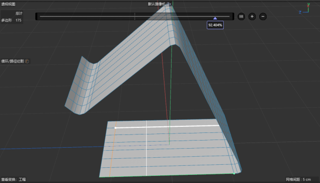
构建支架形状 -1

4
构建支架形状 -2

5
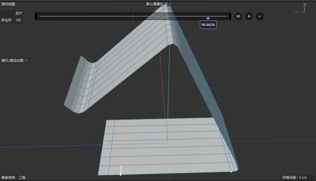
构建支架形状 -3

6
构建支架形状-4

7
构建支架形状-5

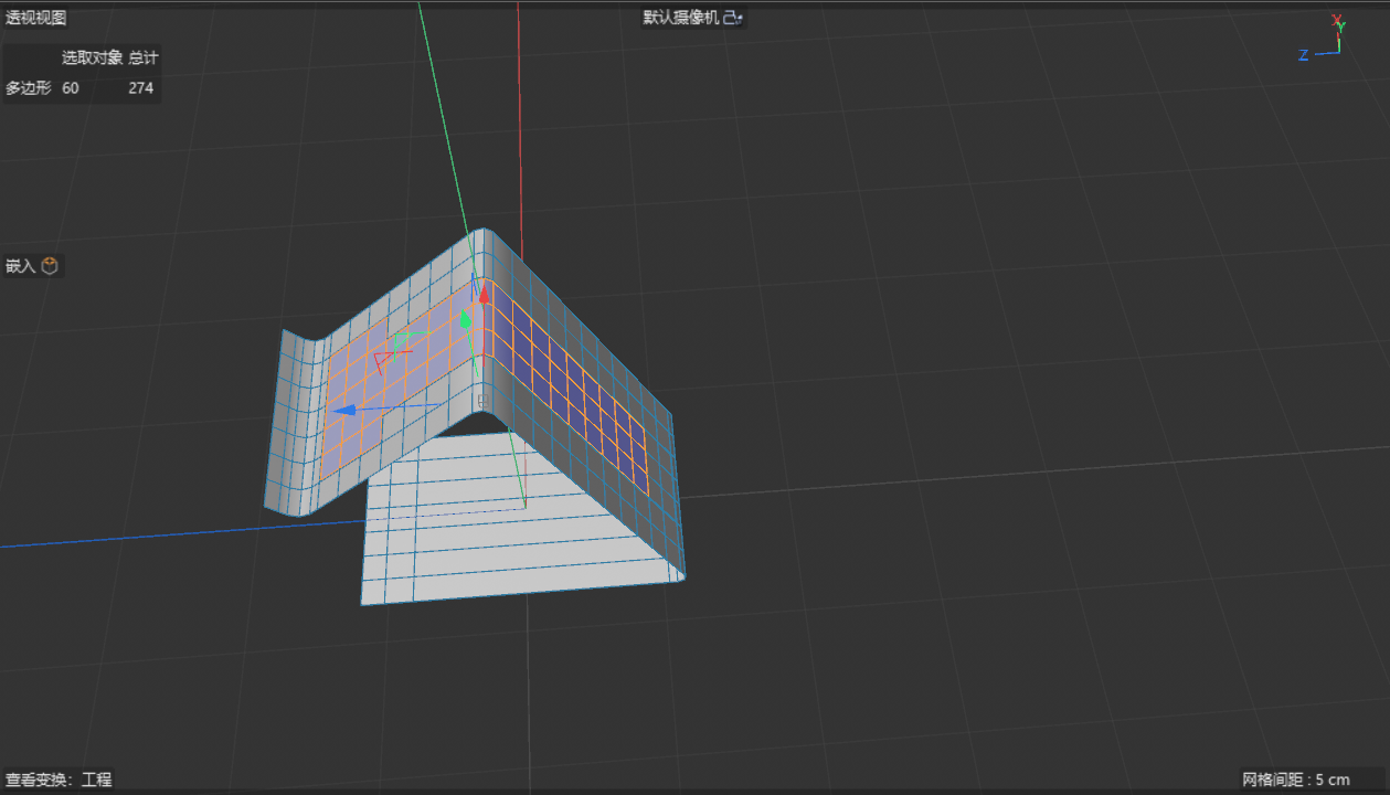
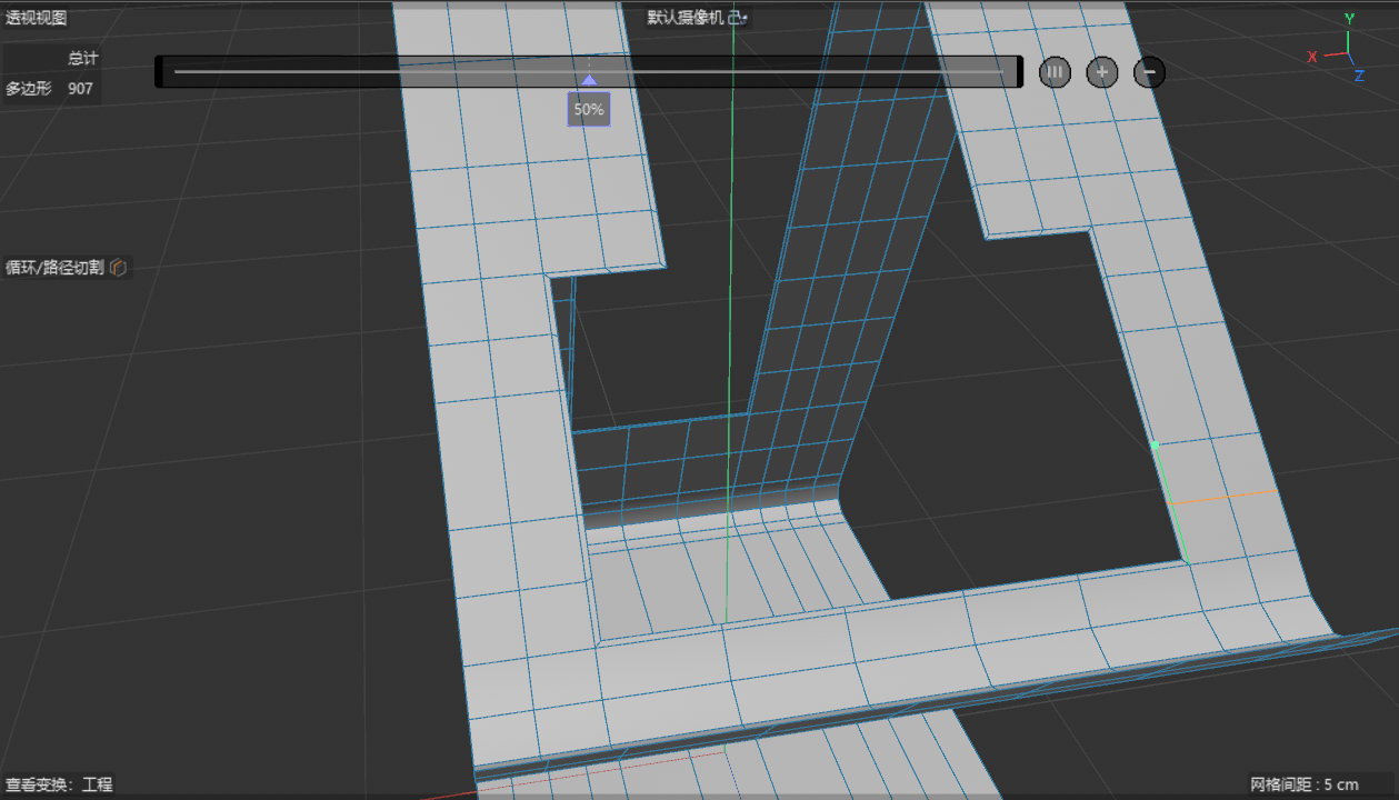
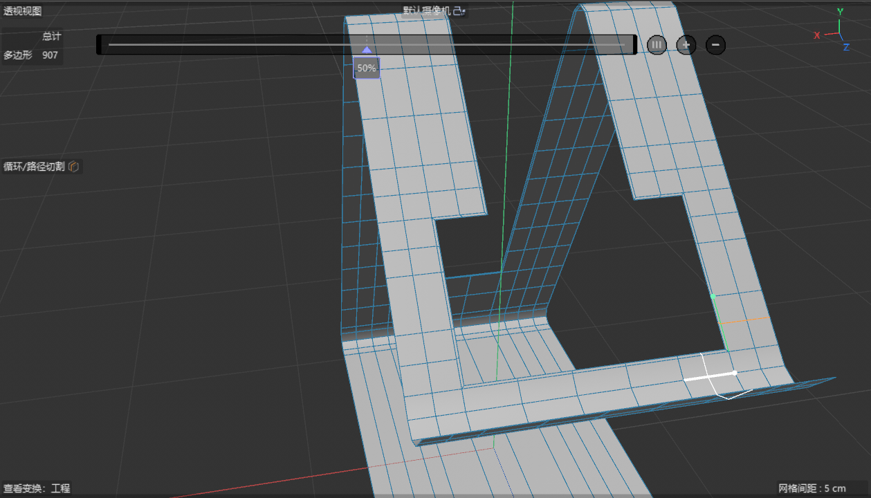
8
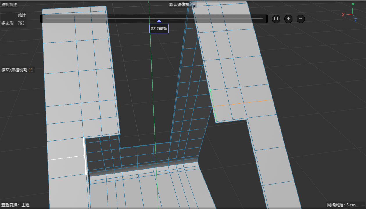
切割支架模型 -1

9
切割支架模型-2

10
切割支架模型-3

11
切割支架模型-4

12
切割支架模型-5

13
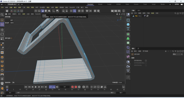
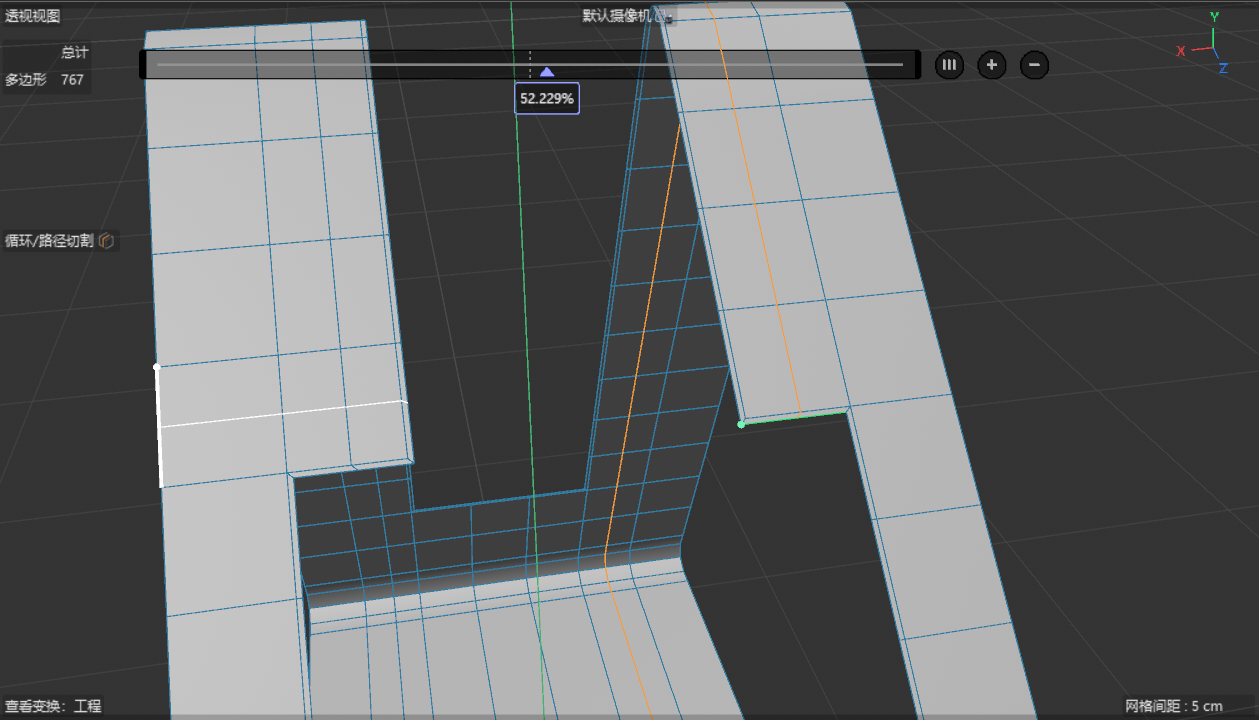
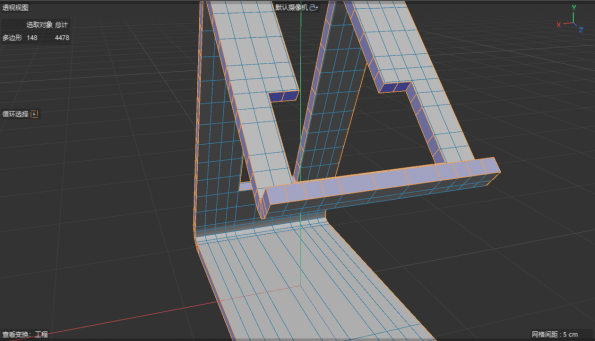
构建支架镂空部分

14
镂空部分拐角卡线切割-1

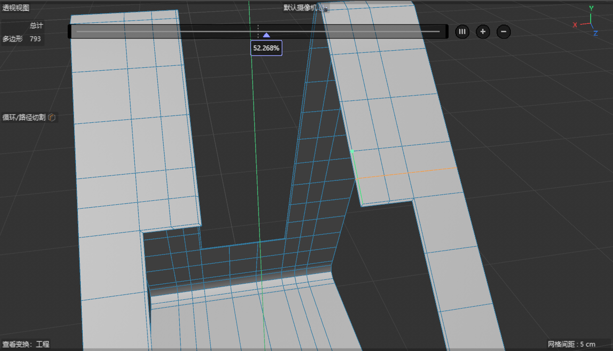
15
镂空部分拐角卡线切割-2

16
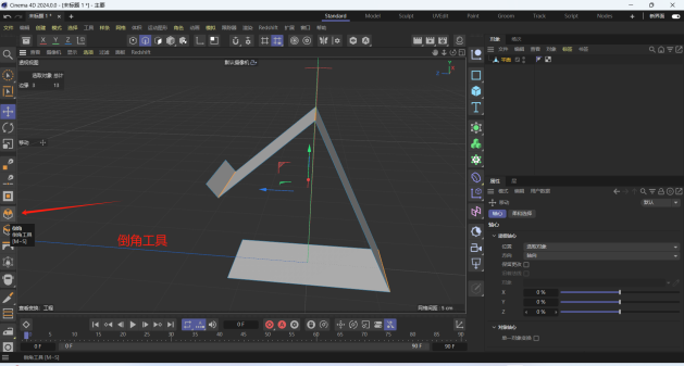
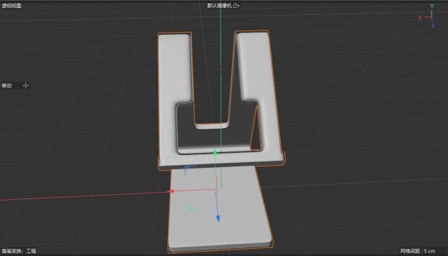
支架挤压厚度-1

17
拐角卡线切割

18
支架曲面细分

0
0
0猜你喜欢
评论/提问(已发布 0 条)
0











































qq空间
微博
复制链接
分享