雨伞兔子把手


头像
DOIT SUPER
原创
发布时间: 2026-05-21 14:48:52 | 阅读数 0收藏数 0评论数 0
封面
生活中,儿童雨伞把手坏了,需要一个把手替换。同时为了给小朋友制作一款动物外观的把手,也是创意雨伞把手。因此,本次作品为三维软件建模一个兔子形状的把手,3D打印出来。本次的建模比较简单,欢迎大家一起动手做。三维建模,让3D打印走进生活。

准备工作:

材料:


材料名称

数量

型号/说明/备注

pla耗材

1

1.75mm白色

固体胶

1

材质PVP

儿童雨伞

1

\


工具:


工具名称

数量

型号/说明/备注

3D打印机

1

Ender 3 s1 pro

倒角笔

1

6寸

游标卡尺

1

15厘米量程

三维建模软件

1

Creo9.0

切片软件

1

Creality Print 5.1

1

灵感来源

实际使用雨伞中,给小朋友制作一个小动物形状的把手,增加生活的乐趣。

2

测量数据

测量数据务必以自己手里现有的工具为准,本次实物测量为自用雨伞的金属杆的实际尺寸。

3

成品图片

本次3D打印的建模图纸,将以详细步骤呈现,个性化数据自定义即可。

4

命令“旋转”

1.根据儿童手掌的大小,定一个绝对尺寸,如直径最大处,21.28mm

2.旋转360得到实体

5

旋转2

1.此步骤旋转的是把手的身体部位。

2.注意图中的草绘曲线的曲率,身体与底座之间的连接过度需要自然,可使用“相切”

6

拉伸

1.在顶面拉伸实体圆柱体,直径为25mm,详细参数如图

2.在顶面拉伸实体圆柱体

3.倒圆角,过度区需要倒圆角

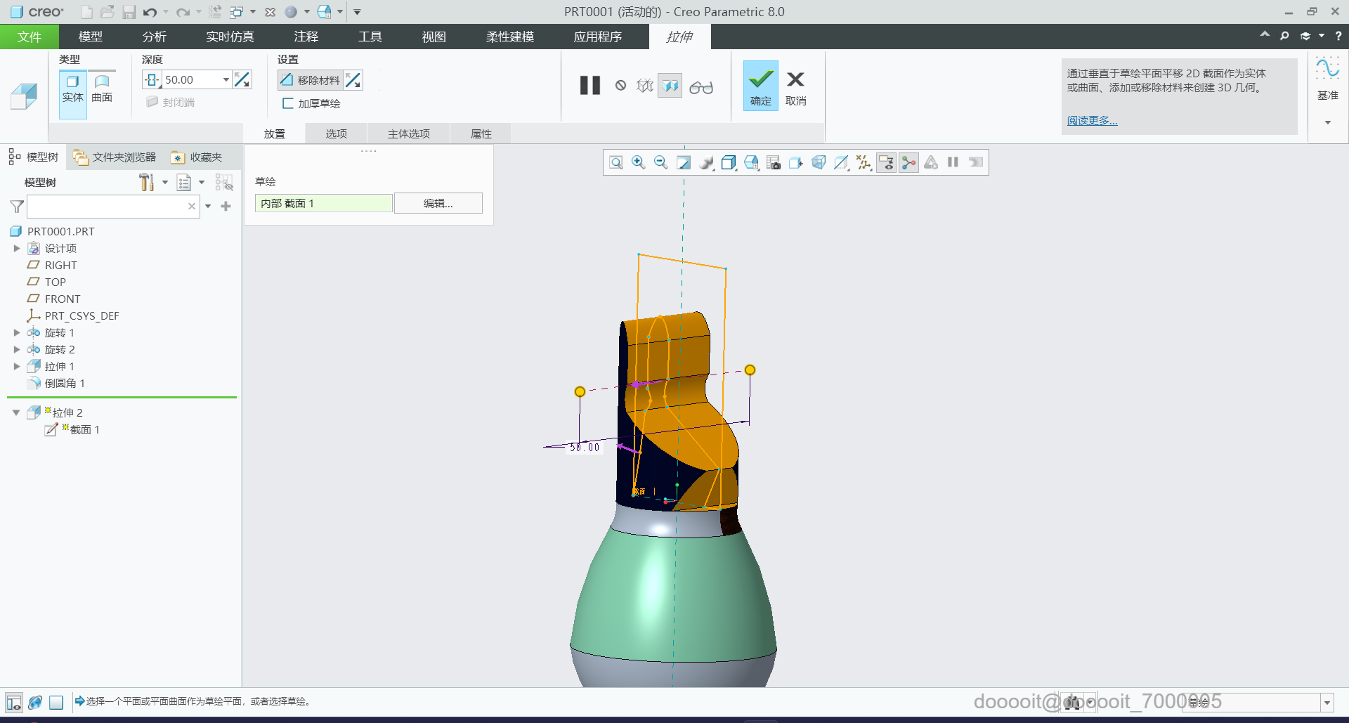
7

绘制兔耳形状

1.选择基准平面,拉伸切除兔子侧脸的形状

2.切除肚子上多余的材料,同时类似领带的形状,本步骤并无严格参数,可自由发挥

3.下面开始做头部形状,右侧采用镜像功能

4.切除后脑勺多余材料,右侧同理镜像

5.切除耳朵多余材料

8

开孔

1.最后在底部,开孔适配雨伞金属管的直径,这里为5.15mm,深度可根据实物的实际尺寸即可。

2.到此建模完成,输出STL文件,准备3D打印。

9

3D打印

1.模型尺寸比较大,避免成型尺寸笨重,可选择合适的填充

2.注意开孔尺寸,需要比实际测量尺寸略小,具体请根据自己3D打印机的误差即可

STL
handle.stl
1.10MB
阅读记录0
点赞0
收藏0
禁止 本文未经作者允许授权,禁止转载
猜你喜欢
评论/提问(已发布 0 条)
头像
评论 评论
收藏 收藏
分享 分享
pdf下载 下载
pdf下载 举报