Solid Works教学之美工刀后塞槽


头像
崧峻.
原创
发布时间: 2025-06-10 01:24:56 | 阅读数 0收藏数 0评论数 0
封面
本期文章来大家如何用Solid Works 画一个美工刀的后塞槽,起因是因为我的后塞槽被我弄丢了,所以就正好来教大家,我们会用到镜像实体功能,就算是新手小白也可以跟着文章一起做哦
1

创建文件

上方点击文件>新建 然后选择零件 点击确定按钮

2

绘制底座草图-1

我们进入前视基准面,点击草图,选择矩形,拉出一个矩形,然后选择上方智能尺寸按钮

宽度设置为12.4高度设置为5.3

3

绘制底座草图-2

选择上方直线的中心线,点击线段的中心点,横向画一条如图1 2所示 ,点击上方的椭圆,宽度为点击中心点到右边的视图,然后画一个椭圆形,半径2设置为1.7如图5所示

4

绘制底座草图-3

点击上方的镜像实体,镜像实体为椭圆,镜像点为中心线,设置这样就会把那个椭圆对称过去,点击对号,然后点击上方的裁剪实体,把出来上半椭圆和下半椭圆之外的线段都划除掉,如图4所示然后点击对号即可

5

拉伸草图实体

点击上方拉伸凸台,选中整个草图深度设置为11 就会形成如图3所示的效果

6

绘制塞槽部分草图

进入前视基准面,然后点击草图,

我们如图1所示拉一条中心线,

l 然后我们点击上方的中心点,拉一条为0.9毫米的线段如图2所示,

l 然后在刚刚拉的线段底部往左拉出长为2.32毫米的线段,如图3所示

l 把刚才那条线段的末端往下拉1.56毫米如图4所示

l 再把图四那条线往左边拉1.3毫米如图5所示

l 沿着图5的末端往下画1.4毫米如图6所示

l 沿着图6末端往左画1.4毫米如图7所示

l 顺着图7末端往下画2毫米如图8所示

l 沿着图8的末端往右(注意这回是往右)画1.8

l 然后把图8向上画与左侧的线对齐,在向左画与左侧的点拼接,闭合成一个矩形如图9所示

l 最后在图9矩形上方最右侧的点上画一条线连接中心线如图10 所示

7

绘制塞槽部分草图-2

点击上方的镜像实体,把刚刚画好的所有的边都选择为镜像实体,镜像点就为中心的对称线,如图1~2所示,点击对号,然后把刚刚上方的0.9毫米线段给删除掉,再把中心的线段也给删除掉,如图3~4所示,绘画完成的草图如图5所示

8

拉伸塞槽部分的草图

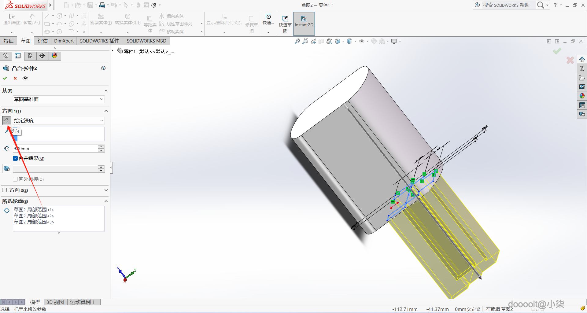
点击上方的拉伸凸台基体,轮廓选择为刚刚绘画好的草图面,深度设置为9.3,如图1图3所示

9

拉伸塞槽部分的草图小问题

如果步骤8完成之后没有凸显出来有可能是方向错了,可以重新编辑特征调整一下方向,如图所示

10

完成

这样我们的美工刀后塞槽就已经做好了,可以看看效果,然后我们打印出来,话不多说上图

SL...
美工刀后塞槽.SLDPRT
89.85KB
阅读记录0
点赞0
收藏0
禁止 本文未经作者允许授权,禁止转载
猜你喜欢
评论/提问(已发布 0 条)
头像
评论 评论
收藏 收藏
分享 分享
pdf下载 下载
pdf下载 举报