使用 Tinkercad 制作电子雕塑
0
准备工作:
材料:

软件:
TinkerCad
成分:
- 555定时器IC
- 74hc595 8位移位寄存器
- LED x9
- 电阻器(100ohm x2、1k x1、10k x2)
- 电容器(10uf x2)
- 电位器-10K
- BC547 NPN晶体管
- 面包板
- 跳线
- 降压转换器
- 18 awg 铜线(约 1 毫米)
- USB 公头连接器
工具:

- 烙铁
- 焊锡丝
- 剥线钳和切线钳
- 鼻钳
- 双面胶带
- 万用表
设计电路





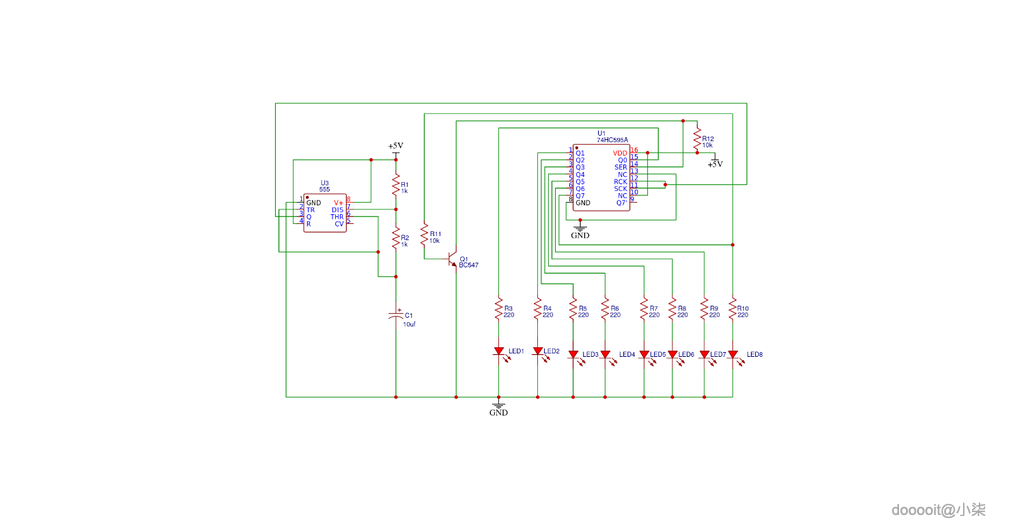
我们可以不使用 tinkercad 来制作这个雕塑电路,但使用 tinkercad 有很多优点。首先,我们可以在不购买或使用实际组件的情况下验证电路是否工作。其次,我们可以以任何形状或图案排列组件。所以你可以看到上面的图片,一个是包含所有组件的电路,另一个是具有相同组件但形状不同的相同电路。在这里,我使用电位器作为人的头部,两个 IC 作为身体,电容器作为腿,电阻器作为手和脖子,电阻器和 BC547 晶体管作为弓,LED 作为箭。如果你想尝试简单的电路,你可以使用 555 定时器 IC 和两个 LED 制作一个笑脸。你可以用 55 定时器 IC 构建很多很酷的电路。
电路工作原理:
在上面的555 振荡器电路中,引脚 2 和引脚 6 连接在一起,允许电路在每个周期重新触发自身,从而允许其作为自由运行振荡器运行。在每个周期期间,电容器 C 通过两个定时电阻器 R1 和 R2 充电,但仅通过电阻器 R2 放电,因为 R2 的另一侧连接到放电端子引脚 7。
然后,电容器充电至 2/3Vcc(比较器上限),该上限由 0.693(R1+R2)C 组合决定,然后自行放电至 1/3Vcc(比较器下限),该上限由 0.693(R2*C) 组合决定。这会产生一个输出波形,其电压电平约等于 Vcc – 1.5V,其输出“开”和“关”时间周期由电容器和电阻器组合决定。
非稳态 555 振荡器充电和放电时间:
t1 = 0.693 (R1 + R2) C
t2 = 0.693 R1 C
其中,R 的单位是欧姆,C 的单位是法拉。
在上面的电路中,我们使用 R1 = 1K 和 R2 = 10K(电位器)以及 C = 10uf。由于电位器,我们可以改变电路的占空比,并可以获得 LED 上的快速和慢速闪烁效果。
在 tinkercad 上您可以尝试 R1 和 R2 的不同组合并查看效果。
开始操作:加载





一旦你在 tinkercad 上获得成功,那么就该测试所有组件了。在我们使用 tinkercad 构建的面包板上制作相同的电路。使用降压转换器或 USB 电源测试电路。确保所有组件都在工作,整个电路也在工作。在面包板上构建电路时,我们可以尝试以与最终雕塑中我们想要的方式放置组件。这样我们就可以清楚地了解如何布线。
开始行动:瞄准





























现在真正的乐趣开始了。无论你是否是焊接专家,这一步都会考验你的耐心。过去一年,我主要从事软件项目。一年后,我尝试了电子项目。当我开始焊接时,我意识到我没有好的烙铁,但我擅长焊接,所以我设法完成了令人满意的工作。在下一个版本中,我将改进焊接和布线。因此,在开始焊接之前,请确保您拥有所有工具并且所有工具都处于工作状态。
我焊接元件时没有使用任何夹具或第三只手。为了固定一些元件,我使用了双面胶带。即使为了弯曲和切割铜线,我也只使用了尖嘴钳和切割器,没有使用其他工具。最后我得到了不错的结果,但我可以改进结果。所以我将分享一些技巧以获得最佳结果。
获得最佳结果的秘诀:
- 使用双面胶带或第三只手握住组件。
- 如果可能的话,使用 1 毫米的黄铜棒,因为这些棒与铜线不同,是直的。
- 以适当的比例打印 tinkercad 电路的副本,这将帮助您测量两个组件之间的电线长度并剪断该长度的电线。
- 使用尖嘴钳在需要的地方进行弯曲。您还可以使用 3D 打印部件以特定角度弯曲电线。我打算制作更多自由形式的电路,因此我将设计一些部件以使电线弯曲变得简单和完美,我将在这里更新。
- 确保电线彼此之间没有接触。保持每根电线之间 2 毫米的距离,并按照该距离布置电线。
- 使用万用表调试电路。
开始行动:射击












布线和焊接完成后,使用 USB 电源测试电路。使用电位器更改 LED 闪烁速度。我已附上电位器旋钮的 stl 文件。尝试不同的电子电路,并发挥您的创造力来构建出色的自由形式电路。继续修修补补,继续享受。
0
0
0
qq空间
微博
复制链接
分享