电源拓展板(优化)

距上次做的电脑电源拓展板已一月有余,要做的电脑电源拓展板优化版也拖着没做,正好最近又要用到电脑电源拓展板,索性把之前落下的坑给补齐了。
准备工作:
材料:
工具:
1
问题回顾1

2
问题回顾2

3
问题回顾3

4
问题回顾4

5
问题回顾5

6
问题回顾6

7
问题回顾7

8
问题回顾8

9
问题回顾9

10
问题回顾10

11
问题总结

12
板框设计

13
孔位设计

14
连接器设计

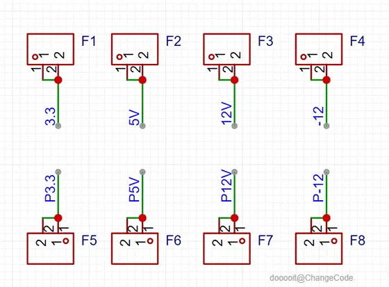
15
保险丝设计

16
设计2.54排针

17
滑动开关设计

18
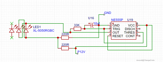
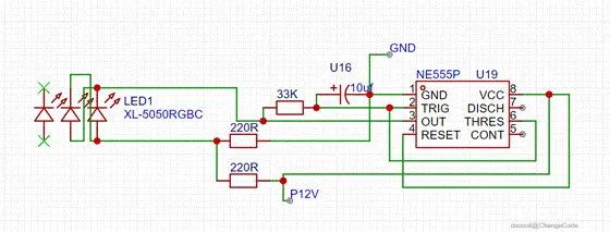
电源指示灯设计

19
usb供电接口设计

20
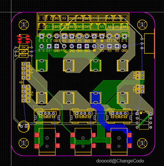
布线

21
铺铜

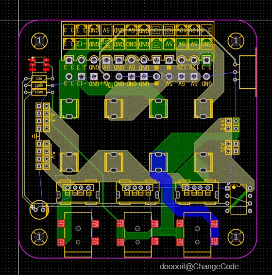
22
完成

0
0
0猜你喜欢
评论/提问(已发布 0 条)
0






















qq空间
微博
复制链接
分享