自定义电源拓展板(PCB)

最近相中同事的电源拓展板了,某宝上买的,也就10块钱,但是可供电的选择太少了,不如自己做一个,本月嘉立创的2次免费打板机会还没用,一分钱不用花,嘿嘿嘿
准备工作:
材料:
材料名称
数量
备注
电脑电源
1
任意一个都行
工具:
工具名称
数量
备注
嘉立创EDA
1
画电路板软件
1
对比

2
电源展示

3
电源孔位

4
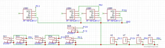
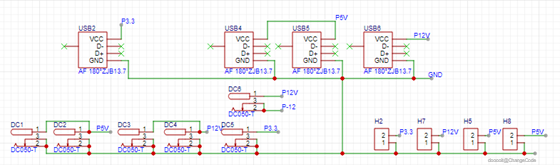
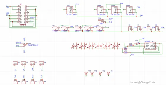
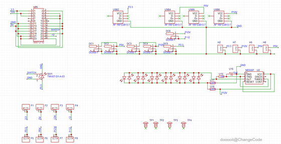
连接器原理图

5
保险丝原理图

6
螺丝孔位

7
孔位连接图

8
按键原理图

9
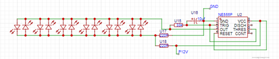
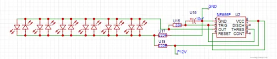
电源指示灯

10
全图

11
PCB图

12
PCB设计图

13
3D渲染

14
下单

0
0
0猜你喜欢
评论/提问(已发布 0 条)
0




qq空间
微博
复制链接
分享