Blender新手教学之编织篮


头像
崧峻.
原创
发布时间: 2025-06-10 01:33:44 | 阅读数 0收藏数 0评论数 0
封面
简介:本期来教大家用benlder制作一个编织篮,这个终点是交叉编织的效果,但是也不难,很容易就可以上手,参数的话大家可以根据具体情况和效果进行设定,不用和我一样,用到的修改器和曲线功能比较多,大家可以提前试试哦!
1

编织篮基础形状

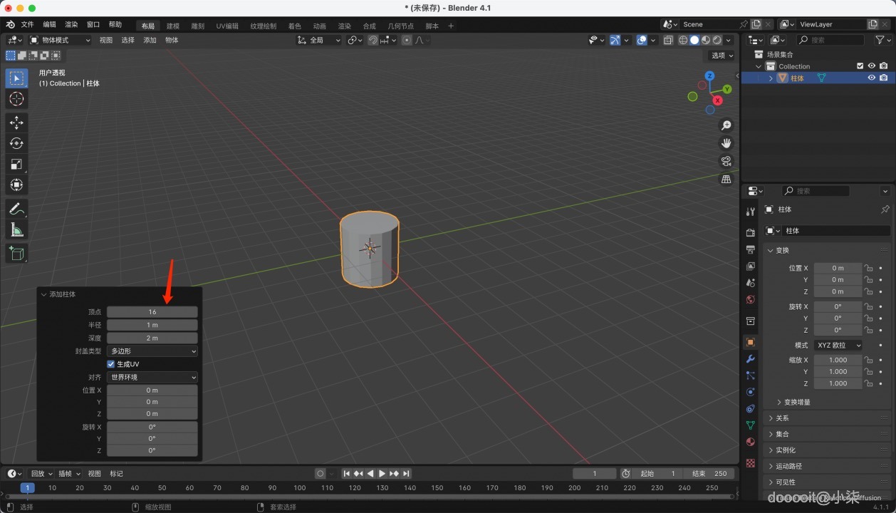
  1. shift+a 创建一个圆柱体,然后把圆柱体的顶点数改为16,如图1图2所示
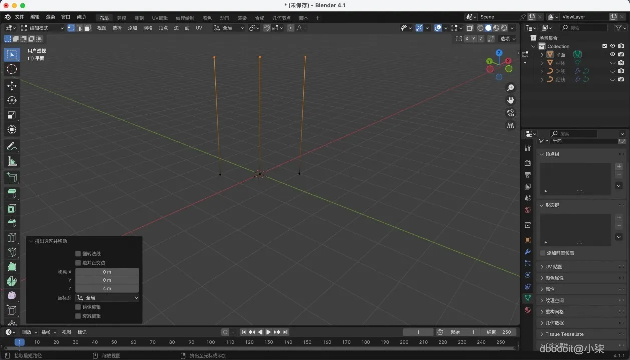
  2. 选择圆柱体,点击上方编辑模式,选中顶部的一圈,按s进行放大,如图3所示
  3. 按ctrl+r 添加一个环切,滚轮调整数量,大家可以添加的多一点,效果如图4所示
  4. 选中中下部分的一条循环边,点击上方衰减编辑,s进行调整范围,鼠标进行缩小,如图5所示
2

获取编织篮经线

  1. 选中随机一条竖向的边,然后点击并排边,如图1所示,
  2. 然后按shift+d复制一份,按esc回到原位,然后右键点击分离,如图2所示
3

构建编织网结构

  1. 首先我们把顶部和底部的面给删除,然后a全选,进入到点模式,点击间隔式弃选
  2. 点击缩放,关闭上方衰减模式,进行等比例缩放,如图2所示
4

获取编织篮纬线

  1. l 进入到边模式,首先选择一条边,然后点击并排边,如图1所示
  2. l 然后点击循环边,如图2所示
  3. l 然后重复分离福步骤, shift+D复制 esc回到原点右键分离
  4. l 然后我们把柱体隐藏调就是如图3所示的结构
5

制作篮筐

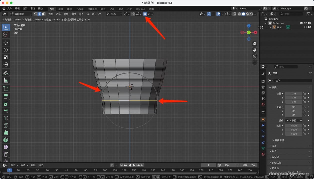
  1. l 如图1所示,隐藏经线,进入到物体模式,选中纬线右键点击转化为曲线,然后点击右侧数据,几何数据下面有一个倒脚,给他设置一下倒脚深度,为设置的是0.015m大家可以根据实际情况来如图2所示
  2. l 如图3所示给他添加一个表面细分,让他看起来更加圆滑一点级别设置为3 如图4所示
  3. l 经线重复同样的步骤
  4. l 然后选中经线进行缩放,缩放位置放到玮线的交叉空里面比较好看如图5所示
  5. l 如图6所示分辨率改成8,然后右键平滑着色
6

制作边框线圈-线制作

  1. shift+a 创建一个平面,进入到点模式,按k进行连接对角线鼠标右键创建新的切割,enter键确认,如图1图2所示
  2. 然后按a键全选 x把边和面删除如图3所示,效果如图4所示,然后把图4标注的两个点也删除掉
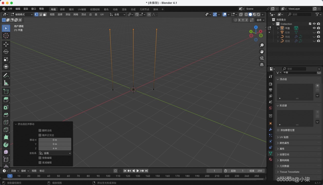
  3. 如图5所,把3个顶点e+z延伸出三条边,我设置的长度是4米
7

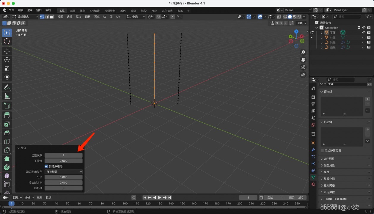
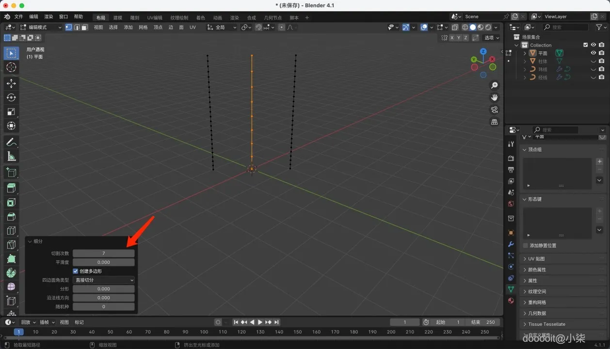
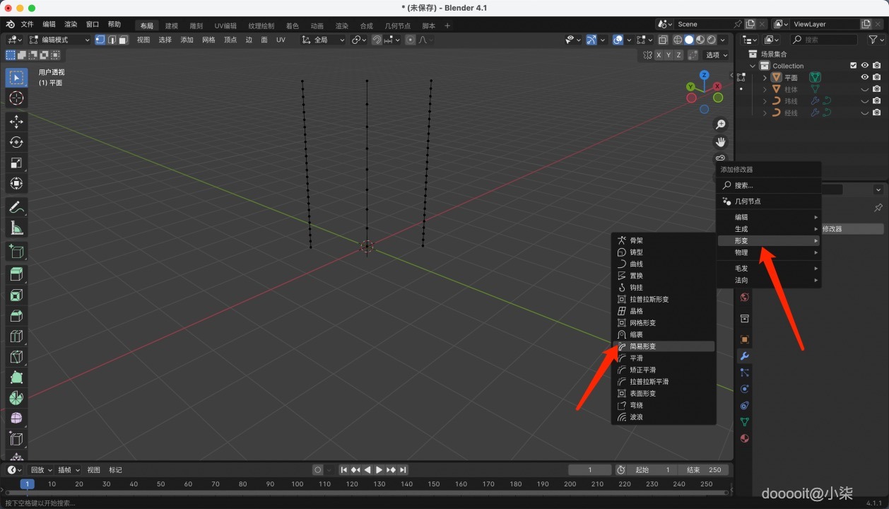
制作边框线圈-螺旋形状

  1. 如图1所示,选中左右两条边,切割次数设置为23次
  2. 选中中间的边,切割次数设置为7次 如图2所示
  3. 如图3所示添一个简易形变修改器 角度设置为360度 如图4所示
  4. 如图5所示 添加一个阵列修改器,数量设置为3,x y设置为0 z设置为1 如图6所示
  5. 然后把螺旋图缩小到合适的大小即可
8

制作边框

  1. l 如图1所示创建一个曲线圆环,圆环大小调整为和花篮差不多大
  2. l 选中圆环和螺旋线圈,按m把他俩放到一个集合中,然后把线圈shift+d +x 复制一份如图2所示
  3. l 如图3所示把螺旋线圈吸附于圆环,然后选择线圈,创建一个焊接修改器,如图4所示
  4. l 在添加一个曲线修改器,如图5所示 ,然后曲线物体设置为圆环,形变轴设置为z轴
  5. l 然后调整一下数量,根据具体情况来,看多少能正好一圈 如图6所示
  6. l 如图7所示把一圈圆环转化为曲线物体,然后再把曲线物体设置一个曲线倒脚,倒脚设置好之后如图8所示的效果,平滑着色即可,然后调整一下位置即可
  7. l 下面复制一份shift+D调整大小和位置就行
9

封底

  1. l 如图1所示把底部的一圈转化为网格
  2. l 如图2所示,进入到编辑模式,选择里面圆环的一圈线段然后按f进行封底
  3. l 封底效果图如图3所示
10

完成

完成啦!!!大概就是这样,如图所示

BL...
编织筐.blend
4.60MB
阅读记录0
点赞0
收藏0
禁止 本文未经作者允许授权,禁止转载
猜你喜欢
评论/提问(已发布 0 条)
头像
评论 评论
收藏 收藏
分享 分享
pdf下载 下载
pdf下载 举报