博世Go2防误触护壳


头像
DOIT SUPER
原创
发布时间: 2025-06-14 15:58:28 | 阅读数 0收藏数 0评论数 0
封面
本项目为制作一款用于博世Go2电动螺丝批的防误触外壳。在实际使用中发现此型号的电动螺丝批极易误触,因此,设计制作一款适配的防误触护壳很有必要。以下简称护壳。下面是护壳建模的步骤分享以及注意细节、图纸的分享下载。欢迎跟着我一起动手做!

准备工作:

材料:


材料名称

数量

型号/说明/备注

pla耗材

1

1.75mm粉色、绿色

博世Go2

1

Go2


工具:


工具名称

数量

型号/说明/备注

3D打印机

1

A1 mini

倒角笔

1

6寸

游标卡尺

1

15厘米量程

热风枪

1

220V

三维建模软件

1

Creo9.0

切片软件

1

Bambu Studio

1

护壳最终图纸

先展示最终建模图纸效果。本次建模将以大步骤模块化的形式展示。

STL
go-v1.stl
1.10MB
2

测量数据

测量数据务必以自己手里现有的工具为准,本次实物测量为博世Go2的实际尺寸。三维建模为本次分享的学习重心,讲解此类建模应注意的细节问题。

3

开始建模-做出整体外观

总结:本外观采用命令“混合”做出。

1.先草绘出圆,直径35mm

2.新建平面,距离第一步的平面48mm

3.再草绘出圆,直径40.2mm

4.选择“形状-混合”命令。注意成型为曲面

5.“加厚命令”,厚度为1.1mm

4

做出小平面-混合

1.新建平面,距离基础平面top为18mm

2.在圆管的两端草绘长方形,尺寸草考图片(注意需测量螺丝刀上面的小平面的宽度)

3.混合命令。切除掉一段小圆弧。

4.利用边界混合命令,做出新的面。

5.加厚命令。厚度为1.1mm(注意此处厚度不能过厚,否则会影响按压效果)

6.最后便在整个圆管顶端,得到一个小平面。

5

预留孔位

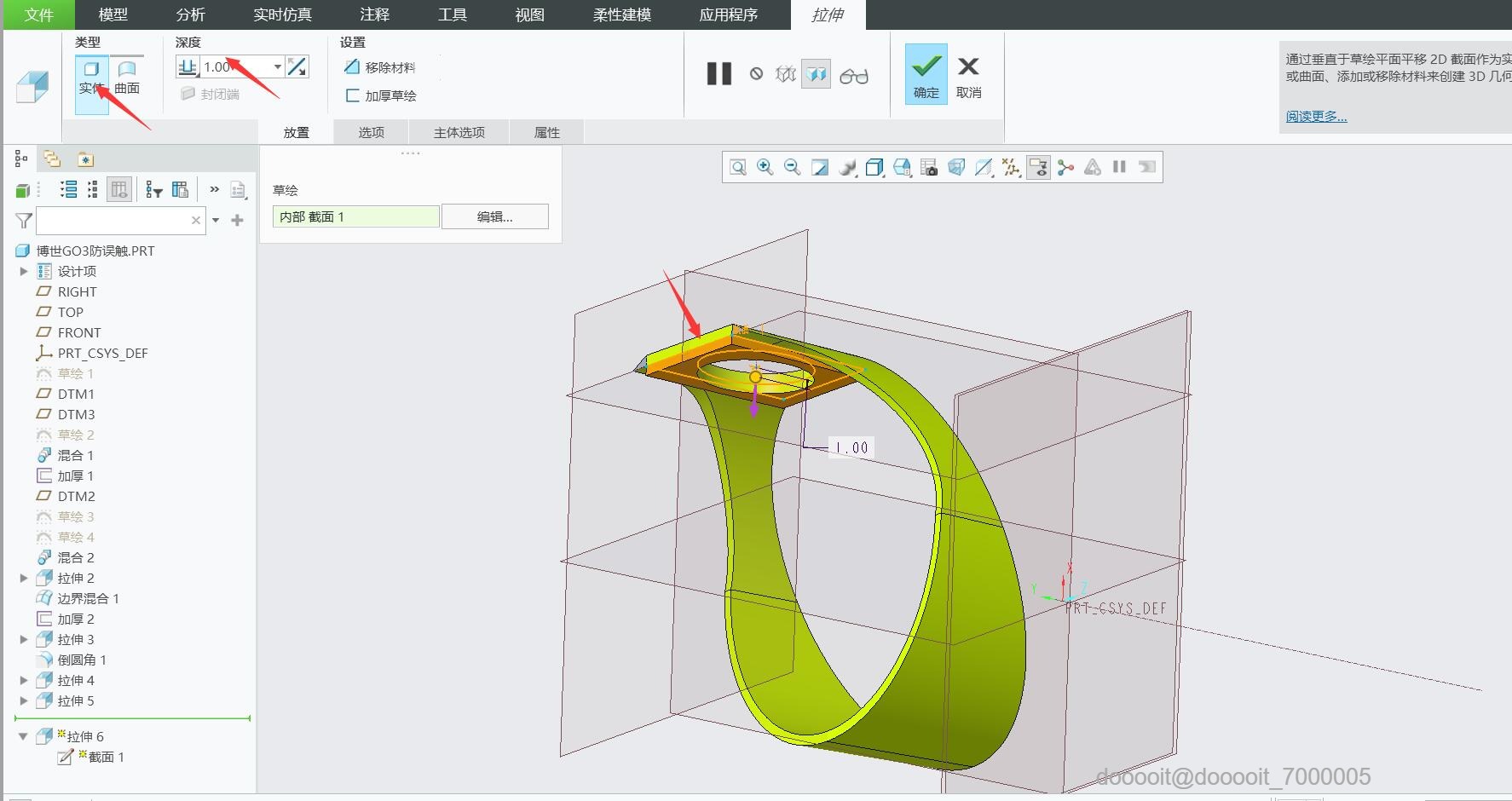
选择小平面,拉伸切除材料,参数如图所示。

6

切除冗余材料

本步骤注意事项

1.注意切除的形状,是根据螺丝刀形状

2.切除的形状需要测试打印

7

修补模型

1.加厚小方块区域,防止悬空不接触螺丝刀

2.切除弧度,保证贴合

3.倒圆角。是手指按压更贴合

8

3D打印

1.3D打印机型为拓竹P1s

切片参数为

层高0.2

填充:实心

支撑:无

Brim:5

2.注意,3D打印实物实际需多次测量打印,本初实际为测试好的最终版本图纸。

3.使用热风枪,将护壳不贴合的部位加热到软化温度,迅速按压即可。(注意防止烫伤)

STL
go-v1.stl
1.10MB
9

完成!安装效果

到此,本项目已经制作完成。

期间建模或是打印环节有任何问题,请在评论区留言。

阅读记录0
点赞0
收藏0
禁止 本文未经作者允许授权,禁止转载
猜你喜欢
评论/提问(已发布 0 条)
头像
评论 评论
收藏 收藏
分享 分享
pdf下载 下载
pdf下载 举报