DOIT
探索
电路
工坊
模型
工艺
软件
户外
烹饪
生活
学习
登陆
创作
Blender教学之皇冠
崧峻.
原创
发布时间: 2025-06-21 14:26:44
|
0
0
0
0
3D设计
blender
3d设计
皇冠
本期来教大家用Blender制作一个皇冠,大家制作时候底部不要拉伸太高了,我就有点太高了不是很好看了,大家可以根据自己的喜好调整宝石样式颜色等等
准备工作:
材料:
材料名称
数量
备注
BL...
皇冠-20240817162536733.blend
980.02KB
下载
1
构建皇冠初步形状
1
2
3
4
5
如图1所示,shift+a创建一个圆环顶点数设置为16 如图1所示
进入到编辑模式,按e+s向内挤出 如图2所示
选择面模式,选中所有的面,按e向上挤出 如图3所示
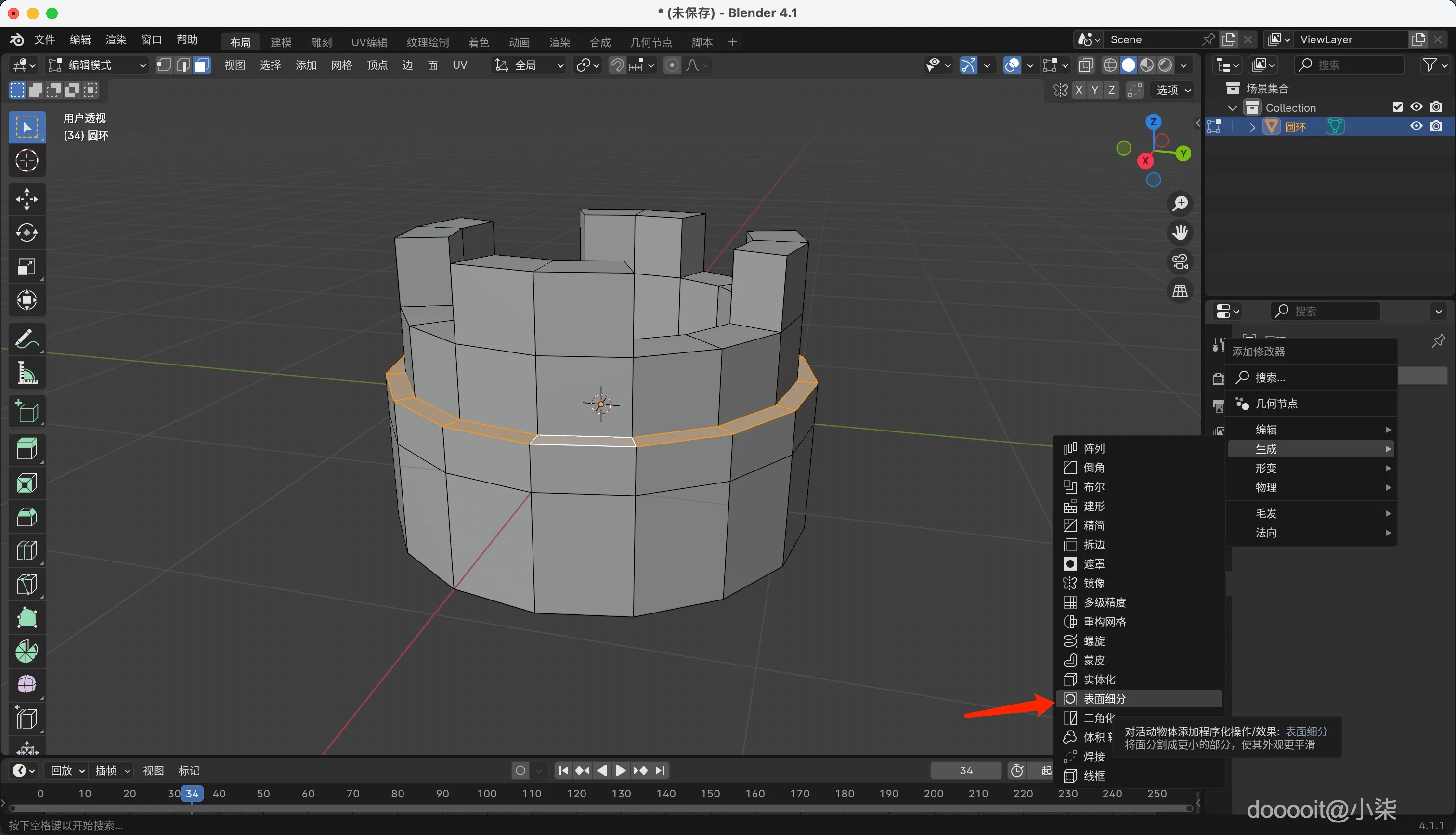
选中如图4所示的面,按e向上挤出 效果如图5所示
2
皇冠底座部分
1
2
3
4
5
6
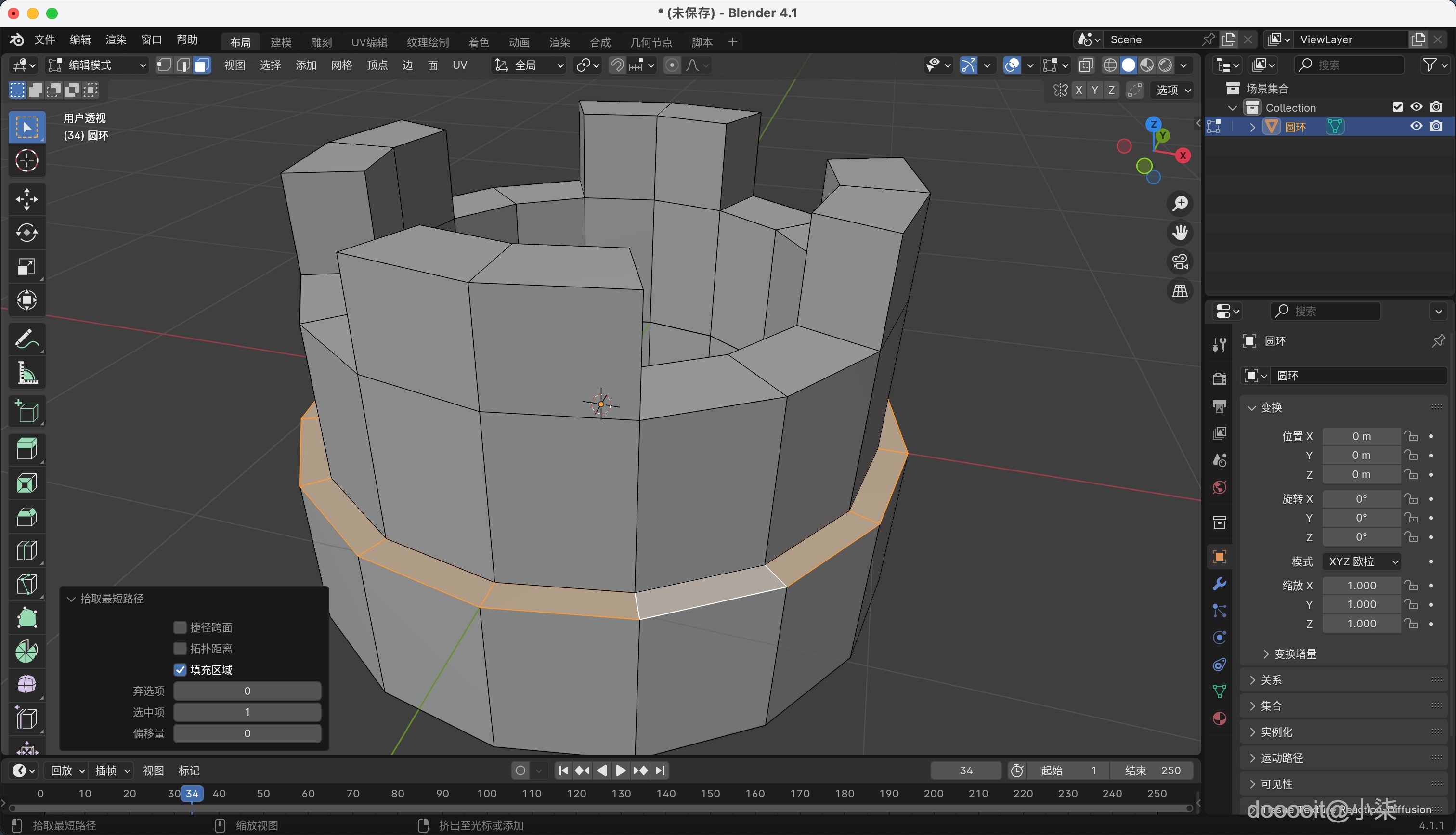
选中如图1所示的底面按e+z挤出图2的效果,ctrl+r在最上方进行切割,如图3
选中如图4所示的面,进行缩放,z向不需要缩放
选中如图5所示的面,向按g+z上滑动效果如图6所示
3
细分优化皇冠
1
2
如图1 所示创建一个表面细分修改器,然后渲染和层级都设置2
4
调整优化皇冠样式
1
2
3
4
5
6
如图1所示,在底部切割一条线,按ctrl+b进行倒脚加粗,让底部变得平整,效果如图2所示
在如图3所示的位置上也进行切割和倒脚
在皇冠上部,进行切割和倒脚如图4所示
如图5图6所示,皇冠顶部也是倒脚和切割
5
宝石制作
1
2
3
4
5
6
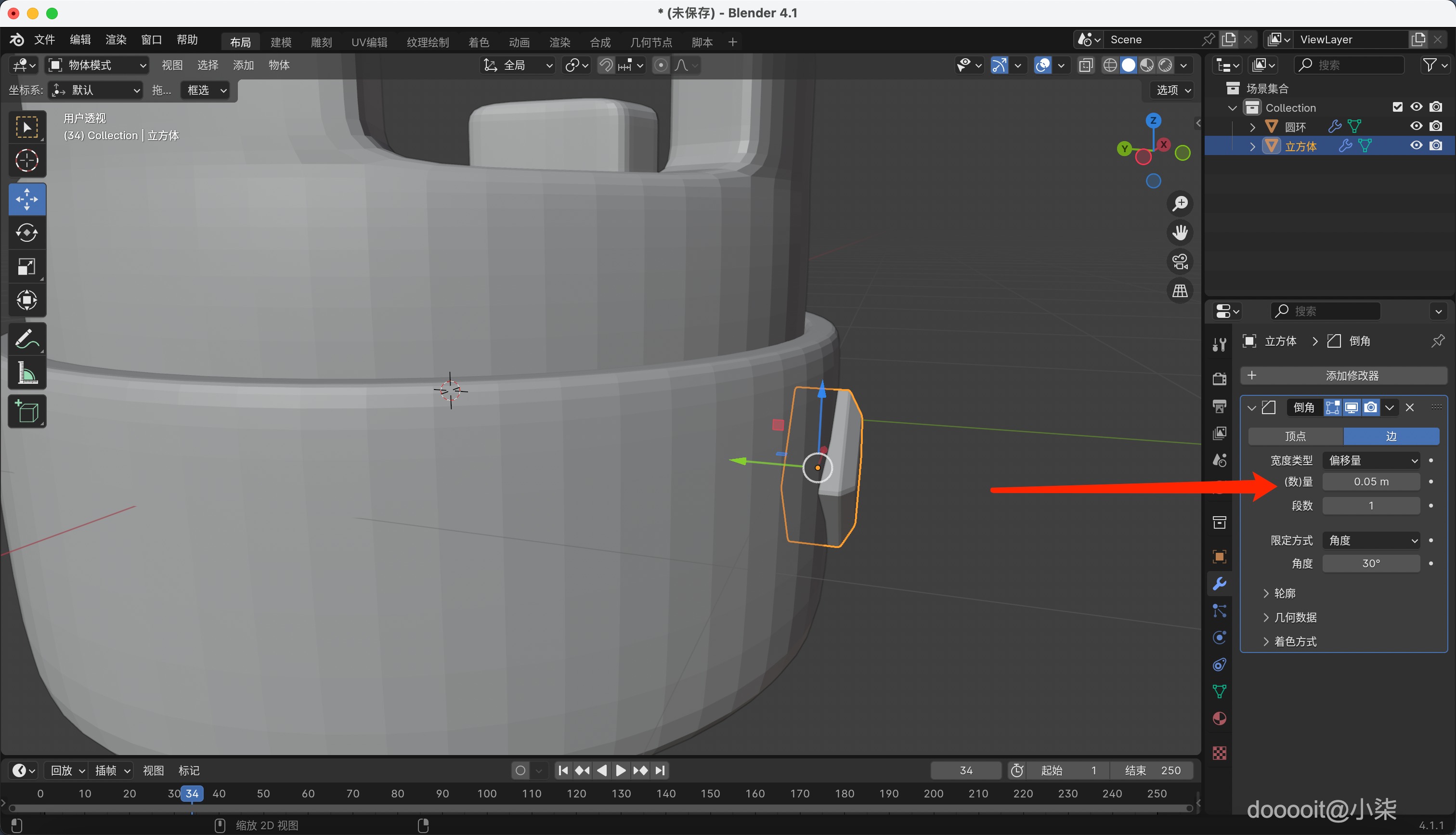
创建一个立方体缩小为如图1所示的效果,然后r45旋转45度,然后s+y进行缩小压扁,放到皇冠正前方如图2所示
如图3所示,进入到编辑模式->面模式,按i向内,然后按g+y向外挤出如图4所示
如图5所示创建一个倒脚修改器,参数为图6所示
6
完成
1
2
大家可以根据自己的爱好进行调整优化,也可以添加材质和颜色哦
0
0
0
qq空间
微博
复制链接
分享
本文未经作者允许授权,禁止转载
更多相关项目
猜你喜欢
评论/提问(已发布
0
条)
提交
评论
收藏
分享
下载
举报
回顶部