气体传感器

在很多情况下,我们很难察觉到从我们家中的燃气管道泄漏而来的气味,而燃气传感器可以非常方便地完成这项任务,然后我们将构建一个经济且简单的天然气和液化石油气传感器,只需构建很少的组件。很多时候很难分辨出气体的颜色,我们在家中的天然气管道上安装了一个气体传感器,这非常方便完成这个任务,我们可以使用很少的天然气传感器和 GLP 组件来继续建造,并且建造起来非常经济、方便。
准备工作:
材料:

工具:
1
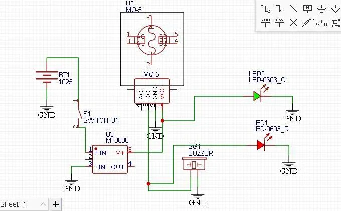
电气方案

2
盒内电路组装

3
结论和建议

0
0
0猜你喜欢
评论/提问(已发布 0 条)
0



qq空间
微博
复制链接
分享