vivo手机数据线C口保护壳3D打印

这里我制作了一款适用于vivo手机数据线type-c口的保护壳,是用3D打印完成的。介绍了基础的建模步骤,以及有图纸的分享。适配的可以直接下载使用。否则的话请下载源文件,自行更改尺寸。若有无法解决的问题,请联系作者。
准备工作:
材料:

工具:
1
作图说明

2
拉伸三段式-1(建模步骤)

3
拉伸三段式-2(建模步骤)

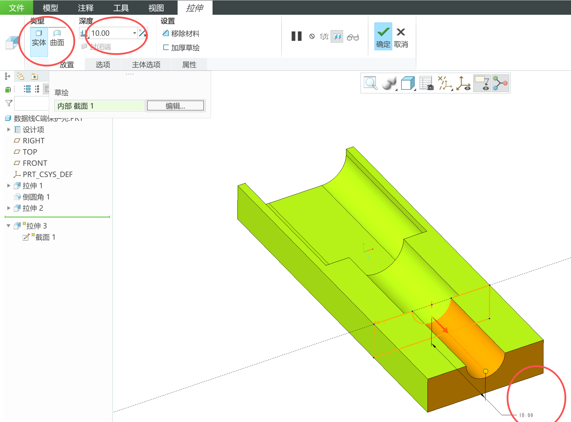
4
三段式-3-拉伸数据线部位(建模步骤)

5
胶水预留孔位(建模步骤)

6
3D打印

7
粘接

8
套上热缩管

0
0
0猜你喜欢
评论/提问(已发布 0 条)
0



















qq空间
微博
复制链接
分享