DIY 声控 LED 小夜灯:ESP8266 + 锂电池 + 充电模块,无继电器静音设计


52Hertz
原创
发布时间: 2026-02-04 10:18:19 | 阅读数 0收藏数 0评论数 0
封面
这款基于 ESP8266 的智能声控小夜灯,无需继电器,采用 S8050 三极管静音驱动,支持拍手即亮、30 秒自动熄灭,并内置锂电池与充电模块,断电亦可使用。

准备工作:

材料:

材料名称
数量
备注
ESP8266
1
usb灯板
1
1k电阻
1
锂电池
1
充电模块
1
声音模块
1
按钮开关
1
s8050
1
杜邦线
若干
电工胶布
1
自锁按钮
1
具体型号:OMD-12P-10

工具:

工具名称
数量
备注
烙铁
1
剥线钳
1
1

准备材料


2

s8050模块焊接

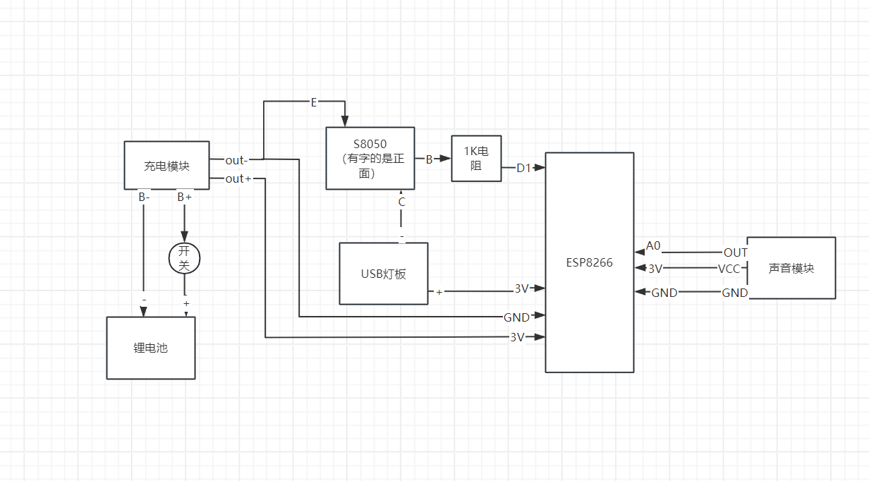
  1. E(发射极)外接一根杜邦线用于连接ESP8266的GND针脚
  2. B(基极)焊接一个1K的电阻,防止电流过大烧毁GPIO口,电阻另一面焊接一根杜邦线连接ESP8266的D1(GPIO5)
  3. C(集电极)和USB灯板的负极使用飞线连接
3

电源部分

准备一块锂电池和锂电池充电模块,锂电池的负极连接充电模块的B-端口,正极连接充电模块的B+端口。我们在OUT+的杜邦线中间加一个自锁按钮,用于控制模块供电。

4

接线图


5

实现代码

/*
* 声控灯 - 无继电器版
*
* 接线说明:
* ESP8266 A0 ← KY-038 AO
* ESP8266 D1 (GPIO5) ──[1kΩ]──→ S8050 基极(B)
* S8050 集电极(C) ──→ LED 灯板 负极(-)
* S8050 发射极(E) ──→ GND
* LED 灯板 正极(+) ──→ USB 5V
* 所有 GND 共地
*/

// ===== 配置参数 =====
const int SOUND_PIN = A0; // 声音传感器模拟输入引脚
const int LED_CONTROL_PIN = 5; // D1 = GPIO5(控制 S8050 基极)

// 声音阈值:数值越小,越灵敏(KY-038 特性:声音越大,A0 值越小)
// 安静时约 500~700,拍手时可降至 200 以下
const int SOUND_THRESHOLD = 400;

// 延时关灯时间(毫秒)
const unsigned long DELAY_TIME_MS = 20000; // 30 秒

// ===== 全局变量 =====
bool lampOn = false;
unsigned long turnOnTimestamp = 0;

void setup() {
// 初始化串口(用于调试)
Serial.begin(115200);
// 设置控制引脚为输出,默认关闭(低电平)
pinMode(LED_CONTROL_PIN, OUTPUT);
digitalWrite(LED_CONTROL_PIN, LOW);
}

void loop() {
int soundValue = analogRead(SOUND_PIN);

// 检测到足够大的声音 且 当前灯是关闭状态
if (soundValue < SOUND_THRESHOLD && !lampOn) {
digitalWrite(LED_CONTROL_PIN, HIGH); // 导通 S8050,灯亮
lampOn = true;
turnOnTimestamp = millis();

Serial.println("灯已打开 30秒后自动关闭");

// 防抖 & 防一次声音多次触发
delay(500);
}

// 自动关灯逻辑
if (lampOn && (millis() - turnOnTimestamp >= DELAY_TIME_MS)) {
digitalWrite(LED_CONTROL_PIN, LOW); // 截止 S8050,灯灭
lampOn = false;
Serial.println("关闭灯");
}

delay(50); // 主循环短延时,降低 CPU 占用
}
6

打印外壳


STL
侧面盖板.stl
2.62KB
STL
顶部盖板.stl
2.82KB
STL
盒.stl
52.04KB
7

安装外壳

先把按钮的杜邦线减掉,然后在把自锁开关上的螺母拿下来,把开关从外塞到里边在使用自带的螺母进行固定,固定完成之后把减掉的杜邦线重新接上,再把USB灯板放到我们打印的盖板上,使用热熔胶固定。

8

最终效果


阅读记录0
点赞0
收藏0
禁止 本文未经作者允许授权,禁止转载
猜你喜欢
评论/提问(已发布 0 条)
评论 评论
收藏 收藏
分享 分享
pdf下载 下载
pdf下载 举报