Shapr3D实战教程:打造带六边形镂空的3D打印笔筒

安装Shapr3D






前往 Shapr3D 官网下载并安装软件。由于安装过程可能耗时较长,请耐心等待。安装完成后,系统会引导你进行基础设置,你可以根据个人偏好进行调整。
绘制圆柱草图






在设计软件中,首先定位到草图功能并选中以开始绘制。接下来,绘制一个直径为50毫米的圆形。完成圆形绘制后,使用右键拖动该二维图形以确保其位于正确的平面上,然后通过左键选中图形上的拉伸箭头进行三维拉伸操作,设置拉伸长度为50毫米以形成圆柱体。
随后,选中圆柱体的顶部表面,并找到“抽壳”命令进行选中。在弹出的设置选项中,将抽壳距离设定为-2毫米,从而实现对圆柱体内部空间的创建,使其成为具有特定壁厚的空心结构。请确保所有步骤都按照设计需求精确执行。
绘制六边形





完成抽壳操作后,切换至左视图以便更精确地进行后续操作。在左视图中,开启一个新的草图。接下来,在草图工具中选择多边形绘制功能,并指定六边形模式。以圆柱底部的中心为基准点,绘制一个半径为2毫米的六边形。
拉伸六边形






- 选择六边形进行第一次拉伸:
- 首先,在草图中选中您之前绘制的六边形。
- 接着,使用拉伸工具(通常在建模或特征工具栏中),设置拉伸长度为40毫米。确保拉伸的方向正确,以达到设计意图。
- 完成拉伸后,找到左边的小鼠标图标并选择“新建实体”选项,这将把当前拉伸的部分创建为一个独立的实体。
- 选中另一边的六边形进行第二次拉伸:
- 切换到相应的视图或其他草图,找到另一个六边形。
- 再次使用拉伸工具,这次需要设定整体长度为80毫米。注意这里的“整体长度”指的是从起点到终点的总长度。如果您是从首次拉伸结束的地方继续拉伸,则应设置增量长度为40毫米(因为已经存在了一个40毫米的拉伸),从而使总长度达到80毫米。
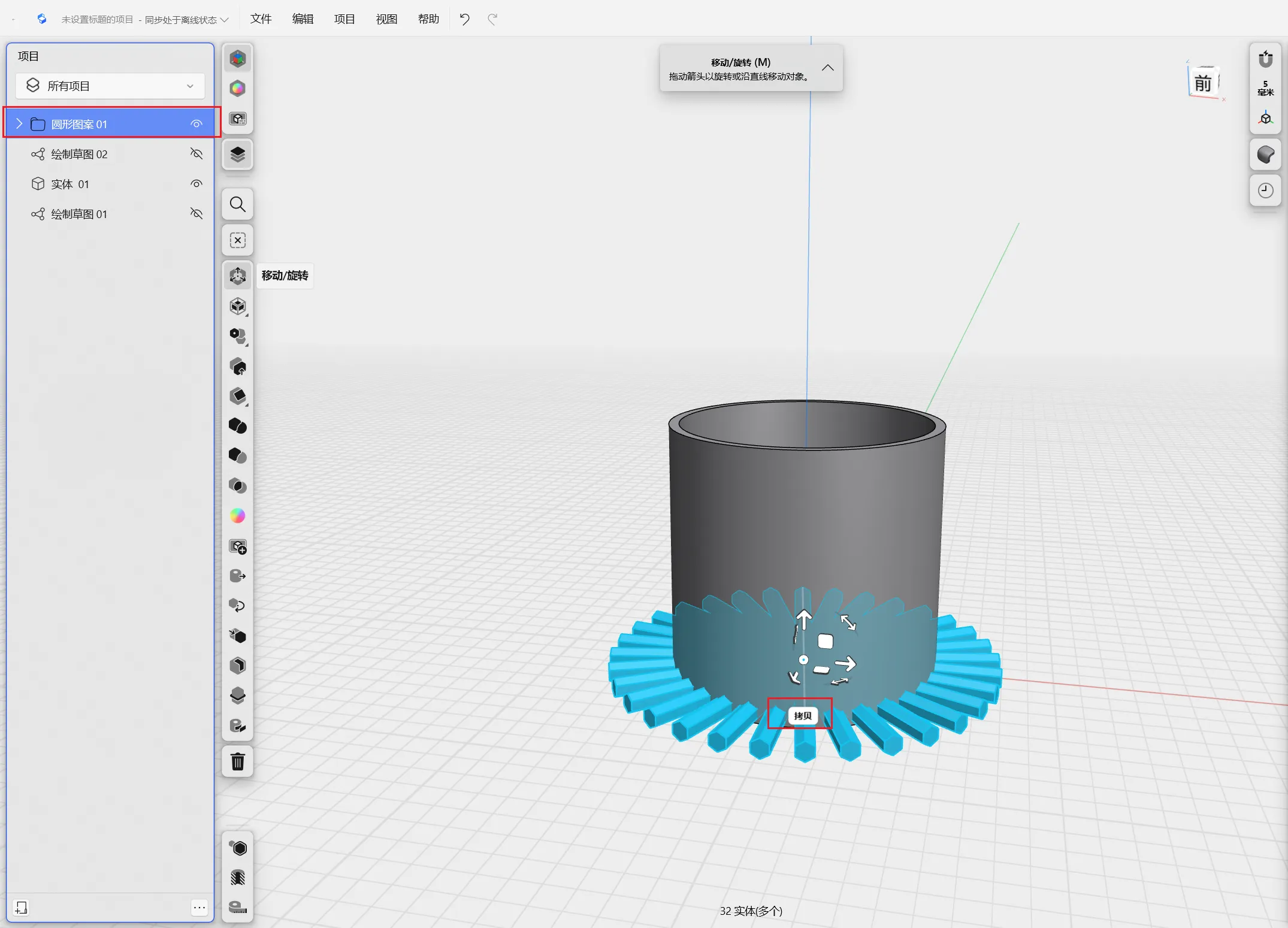
旋转六边形柱




选中目标实体后,进入“变换”工具,选择“阵列”中的“圆形阵列”布局类型。将阵列数量设为32个,并将阵列角度设置为360度。随后,通过拖动屏幕上出现的方向箭头,调整阵列的旋转轴和分布方向,确认位置无误后完成操作,即可生成沿完整圆周均匀分布的32个副本。
拷贝





选中已创建的圆形阵列图案,点击“拷贝”(或使用复制命令),将生成一组新的阵列副本。在复制后的阵列设置中,将径向间距(或沿圆周方向的间距)设为 6 mm。
接着,拖动新复制的阵列整体,通过旋转调整其起始角度,使其相对于原始阵列错开 15 度。在 Shapr3D 中,您可通过以下方式实现:
- 选中新阵列,进入“变换” > “旋转”;
- 以原圆柱中心轴为旋转轴;
- 在角度输入框中输入 15°,或直接拖动旋转手柄至所需位置。
线性阵列






- 选择对象:使用
Ctrl + 左键选中之前创建的两个圆形阵列。 - 设置线性阵列:
- 找到“布局”或“阵列”选项,将类型更改为“线性阵列”。
- 在阵列设置中,指定数量为 4,这意味着除了原始的两个圆形阵列外,还会生成额外的两个副本,总共四个相同的图案组。
- 设置间距为 12 mm。这指的是每个阵列之间的距离,可能是沿着你所指定的方向(例如向上)的距离。
- 调整阵列方向和位置:
- 拖动向上的箭头来确认阵列的方向是向上的。
- 如果需要上下移动整个阵列组的位置,可以选中这些“线性阵列”的内容,并通过拖动来调整它们的垂直位置。
- 调整上下间距:
- 选中“线性阵列”的内容后,在属性栏或者通过特定的操作工具,找到上下间距的设置项。
- 将这个间距设置为 3 mm,以确保阵列间有足够的空间而不至于重叠。
求差





按住 Ctrl + 左键,依次选中目标实体和线性阵列,然后点击“求差”操作。在弹出的选择界面中,点击选中作为工具体(被减去部分)的圆柱体,并将其排除(。确认无误后,点击左侧的绿色对勾 ✅ 完成操作。
0
0
0
qq空间
微博
复制链接
分享
0