blender新手教学之制作圣诞树树木

这篇教程面向 Blender 新手,带你一步步制作逼真的圣诞树。文章从基础建模入手,讲解如何使用圆柱体和锥化技巧构建树干和树冠,如何通过环形切割和顶点缩放让树枝从下往上逐渐变小,形成经典的金字塔形圣诞树轮廓。同时,还介绍了材质与贴图的简单设置,让你的树木更具层次感和真实感。通过阅读本教程,你将学会 Blender 的基础操作、编辑模式技巧以及树木建模的常用方法,为制作节日场景打下坚实基础。
1
创建树叶

2
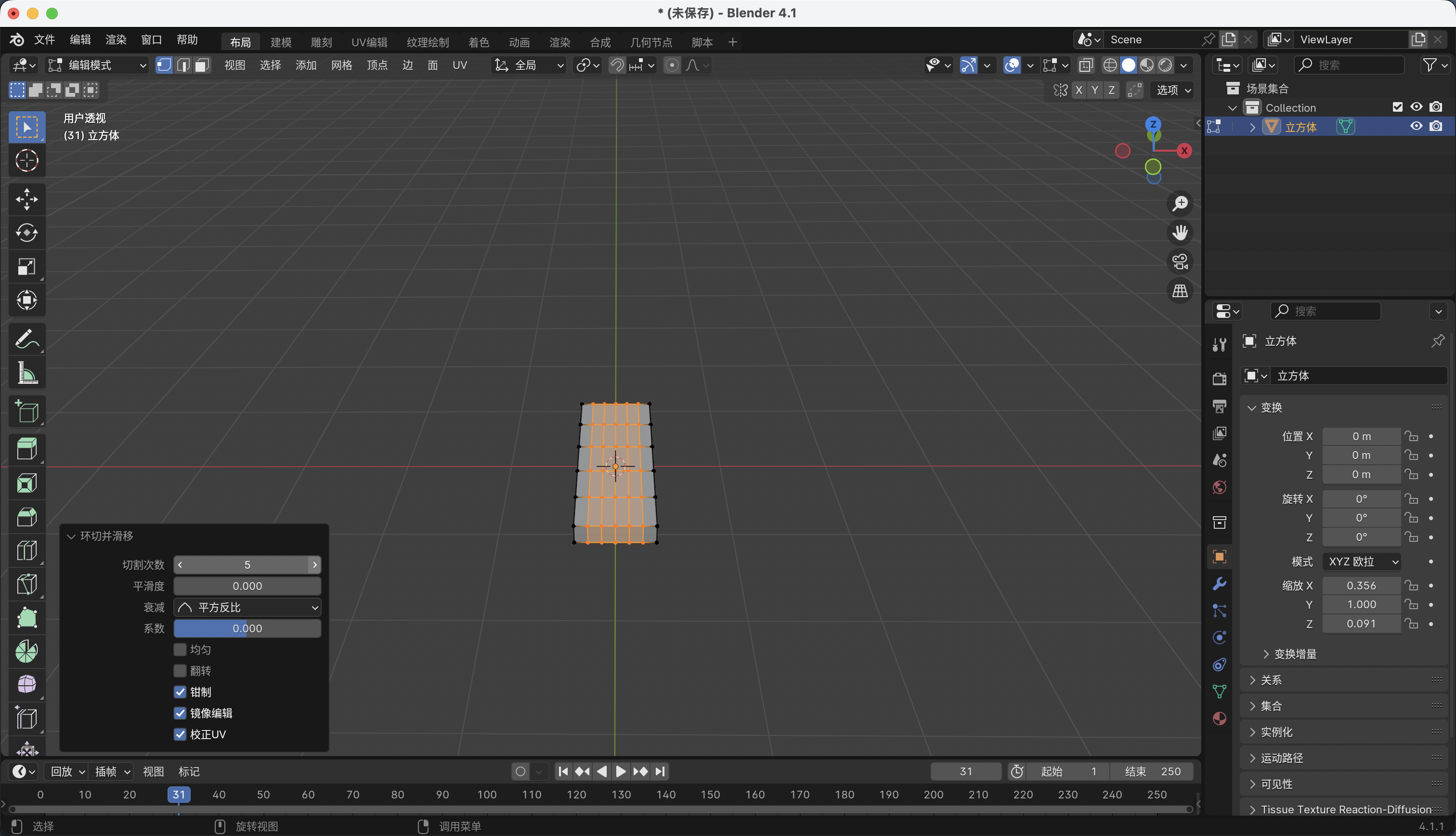
树叶形状

3
圣诞枝层

4
阵列枝层

5
树体制作

6
制作树尖

7
制作树干

8
渲染

9
效果图

0
0
0猜你喜欢
评论/提问(已发布 0 条)
0





































qq空间
微博
复制链接
分享