带 20x4 LCD 显示屏的桌面时钟

由于我大部分时间都在书桌前工作,周围没有时钟可以查看(只有一个是手机或角落里微软 Windows 任务栏上的小时钟),我想做一个不仅可以显示时间,还可以显示房间温度和湿度的东西(这样在温度合适的时候会感觉很舒适)。
我手头一直有个20x4的液晶显示屏,所以决定把它利用起来。在本教程中,你会看到我制作的详细过程,你也可以自己动手做一个。
准备工作:
材料:

1
启动所有程序

2
编写MCU代码

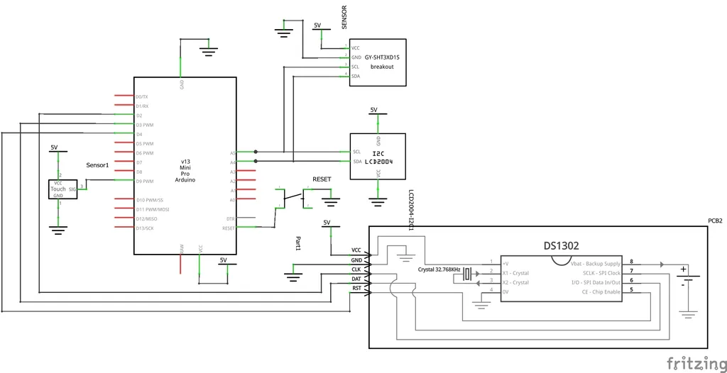
3
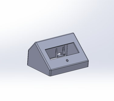
设计外壳

4
制作PCB板

5
完成

0
0
0猜你喜欢
评论/提问(已发布 0 条)
0













qq空间
微博
复制链接
分享