自制静电监测器 - 静电场检测器
0
准备工作:
描述

静电监测仪,也称为静电场计或静电电压表,是一种用于测量物体表面或周围环境中静电荷(静电)存在及其强度的设备。这类仪器通常分为接触式仪表和非接触式(场式仪表)。接触式仪表通过与物体表面直接接触来测量电荷,而非接触式仪表则利用静电感应技术远距离测量电荷。另一种分类方式是根据测量持续时间,即在不同位置进行瞬时检测和全天候连续监测系统。
在这个项目中,我将介绍一种连续静电监测电路设计,您可以自行搭建或进行修改。该设计侧重于非接触式静电场传感、实时电压测量和输出信号。
该设备由三个基本部分组成:探测器、电子元件以及用于显示和记录结果的单元。现在我将逐一解释每个部分。
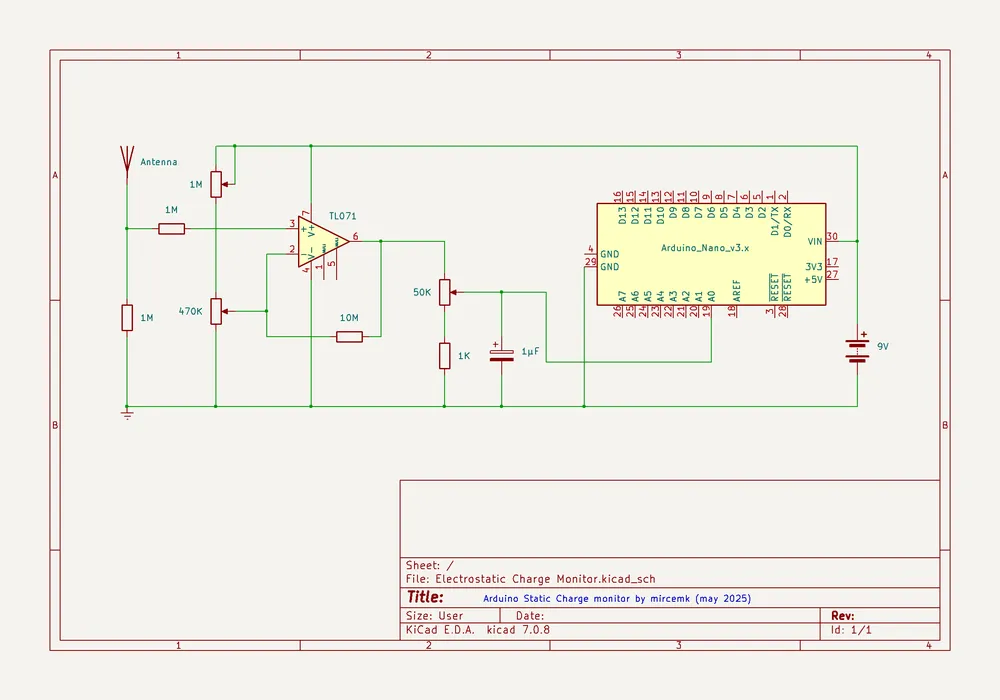
检测器




电子电路

Arduino 代码

关于 Arduino 代码,这里简单说明几点。首先发送一段字符串,作为信号通知 Windows 应用程序接收 Arduino 发送的数据。然后,波特率设置为 9600。最后,我们可以根据检测到的信号强度和电位器 P3 的位置来调整这两个值。代码最后会将数值发送到我们在 Windows 应用程序中定义的三个仪器。
Serrialcimons

关于 Arduino 代码,这里简单说明几点。首先发送一段字符串,作为信号通知 Windows 应用程序接收 Arduino 发送的数据。然后,波特率设置为 9600。最后,我们可以根据检测到的信号强度和电位器 P3 的位置来调整这两个值。代码最后会将数值发送到我们在 Windows 应用程序中定义的三个仪器。
首先,进入“接口”菜单,选择与 Arduino 对应的 COM 端口,波特率设置为 9600,然后点击“连接”,再点击“编辑”。接着进入“仪器框”,选择我们将要使用的三个仪器(圆流量计、液位计和立式流量计)。现在进入“设计切换”菜单,双击每个仪器,分别设置它们的颜色和量程。最后,点击“开始趋势”,即可开始测试和测量。
测试





为此,我可以通过摩擦起电法在塑料尺上产生静电荷。摩擦起电法是将塑料尺与某些材料(在本例中为羊毛布)摩擦。首先,我将测试一些轻薄的小纸片上是否存在静电荷,这些纸片会在静电荷的作用下被吸引。
现在让我们来测试一下我之前介绍的这个装置的功能。正如我一开始提到的,使用这种类型的探测器,如果想要立即检测到电荷,就必须将物体(尺子)在金属板上移动。应用程序中的仪器会显示一个瞬间的大幅偏转,这表明探测器金属板附近存在电荷。除此之外,这种类型的探测器对正电荷和负电荷的反应相同。现在我将向您展示一个特殊的例子,即如何连续监测由网球拍形状的灭蚊器产生的静电荷。按下按钮后,会产生一个高压静电场,在该静电场的作用下,由一定间距的金属网格组成的电容器会被充电。如果我们连接电容器的电极,它就会放电,产生高压火花。
现在,关于应用程序中的仪器,我们看到一个非常有趣的例子。
也就是说,静电荷的强度会随着源与极板之间的距离而不断变化,即使源静止不动,仪器也会持续显示电流值。事实上,这是所谓的场式静电荷检测器独有的特性。现在我将解释为什么在这种特殊情况下会如此。这种灭蚊器的工作原理如下:首先,我们有一个交流信号源。然后,该信号通过一个功率MOSFET传输到高压变压器的初级线圈,在次级线圈上产生交流高压。之后,该电压通过二极管和电容器进行整流。
产生静电场并为信号充电的最终电压波形并非理想的直线。因此,我们的探测器检测的是直流电压的这些微小波动,而这些微小变化模拟了静电荷源的持续运动(振动)。
我想提醒您,这不是专业设备,您在应用程序上看到的数值只是经验值,因此我们需要一台经过商业校准的设备进行比较,并准确标记刻度。
结论、示意图和代码

最后,做一个简短的总结。这款简易静电监测器采用平行板检测器和TL071运算放大器电路来测量静电场,并通过Arduino和PC软件进行实时可视化。虽然它并非专业设备,但却是研究静电特性的绝佳教学工具。
0
0
0
qq空间
微博
复制链接
分享 