DOIT
探索
电路
工坊
模型
工艺
软件
户外
烹饪
生活
学习
登陆
创作
3D打印笔筒DIY
3D打印试炼者
原创
发布时间: 2025-12-13 17:31:58
|
0
0
0
0
家具摆件
笔筒
南瓜笔筒
3D打印
有需求做一个笔筒,是根据自己的喜好找的素材,3D打印文件已上传,可下载使用。素材也是,你可以根据自己的喜好调节每个组件的大小。
1
准备素材
1
2
3
如图是三个组成笔筒的素材,分别为人物、底板、南瓜形状的筒身
2
组合素材
1
2
根据自己的需求,将素材缩放至合适的比例,调整位置,将所有零件组合为一体即可。
STL
南瓜.stl
3.47MB
下载
STL
板子.stl
4.81MB
下载
STL
人物.stl
85.91MB
下载
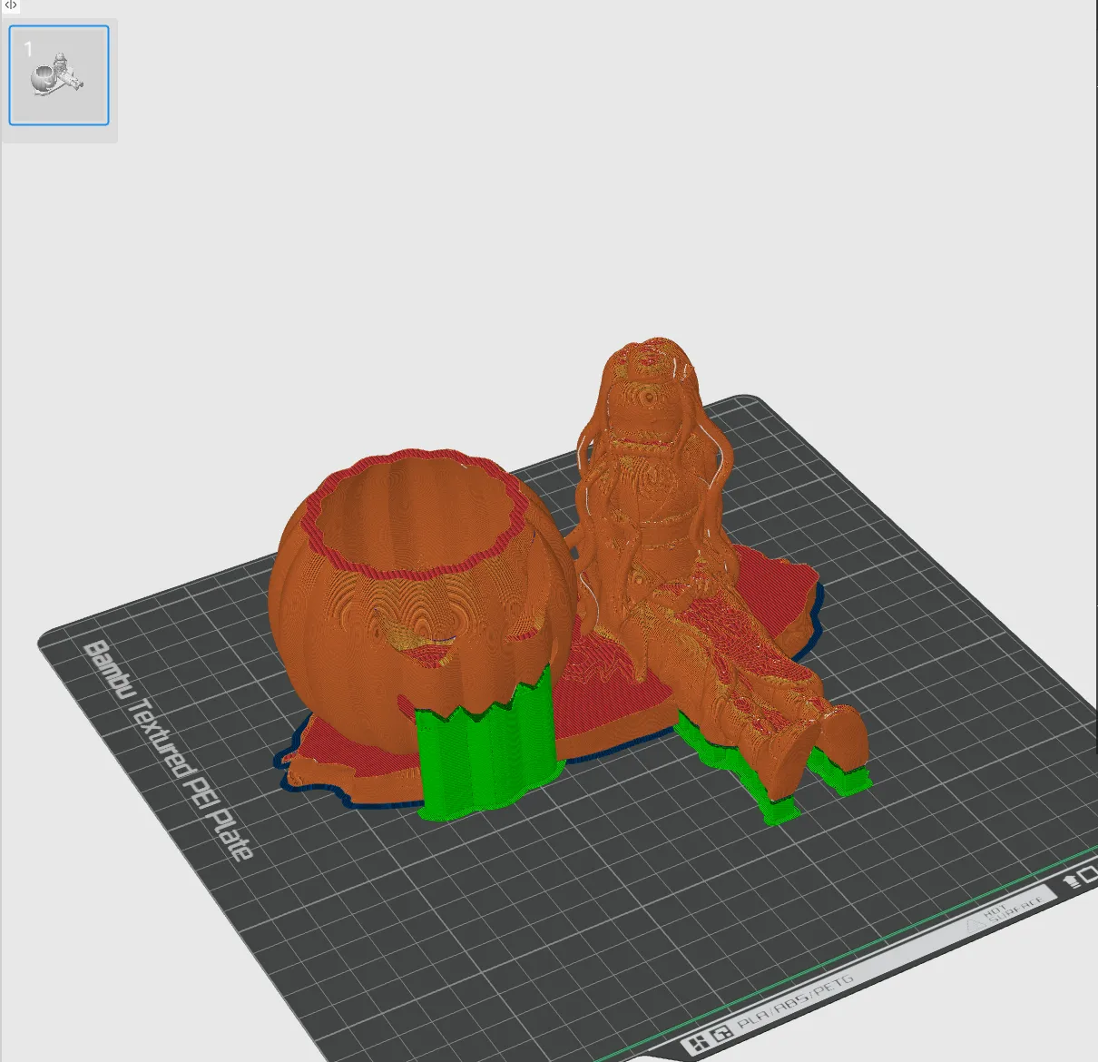
3
3D打印
1
2
3
此处使用拓竹3D打印机,填充为15%
STL
笔筒.stl
94.19MB
下载
0
0
0
qq空间
微博
复制链接
分享
本文未经作者允许授权,禁止转载
更多相关项目
猜你喜欢
评论/提问(已发布
0
条)
提交
评论
收藏
分享
下载
举报
回顶部