用点阵屏显示表盘


电子小伙
原创
发布时间: 2025-12-11 18:02:48 | 阅读数 0收藏数 0评论数 0
封面
这两天在玩32单片机驱动点阵屏,由于我对点阵屏情有独钟,突发奇想能不能用点阵屏显示表盘呢,模拟现实表盘,于是就开始折腾了一些时日,终于搞出来了个雏形,今天写出来,抛砖引玉,让点阵屏有更多的玩法。

准备工作:

材料:

STM32F103C8T6单片机

时钟模块DS3231

点阵屏UC1611S 240*160

1

电路连接图

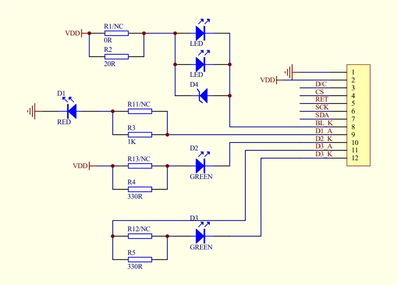
图1是UC1611S的电路图,图2是点阵屏连接单片机引脚的方案,图3是时钟模块连接单片机的方案。

2

硬件连接

我找来一块洞洞板8*12cm,然后用母排焊接到上面,这样操作比较方便一些。电源用一个DC头焊接固定到洞洞板上的,输入时5V,经过一个AMS1117DC模块,转出一个3.3v的电压。

3

软件部分

用KEIL5编写,分为,ds3231文件,uc1611s文件,clock文件,还有用正点原子的delay文件。

RAR
diyClock.rar
6.27MB
4

运行测试

这个只是简单的显示时间,没有额外的调时设置功能,有时间后续再添加。

阅读记录0
点赞0
收藏0
禁止 本文未经作者允许授权,禁止转载
猜你喜欢
评论/提问(已发布 0 条)
评论 评论
收藏 收藏
分享 分享
pdf下载 下载
pdf下载 举报