SolMate 索尔马特

准备工作:
材料:






- 定制PCB(由HQ NEXTPCB提供)
- IP5306 IP5306 防护等级
- 10μF 电容器,SMD 1206封装
- USB端口
- Type-C接口 Type-C 接口
- 电感器 1uH
- 2W PTFE太阳能电池板
- 3D打印部件
- 锂离子电池 3.7V 2000mAh
设计流程











SolMate 的机身设计采用 Fusion 360 软件,其灵感源自联想 Yoga 平板电脑的独特造型。正如 Yoga 的圆柱形边缘方便用户将平板电脑倾斜放置一样,SolMate 也采用了类似的轮廓设计——这不仅是为了美观,更是为了提升易用性和便携性。
这种巧妙的造型使其易于抓握、夹持和携带,同时保持纤薄的外形,与您的装备完美融合。这不仅仅是美观的问题;太阳能电池板需要以一定角度朝向阳光放置。这种造型确保它始终以一定角度放置,从而使用户能够最大限度地发挥太阳能电池板的效能!
SolMate 由两个主要部分组成:主体,用于容纳太阳能电池板、电池和电路;以及盖子,从顶部通过压力配合将所有部件密封到位。
一个虽小却很实用的设计是增加了一个定制的登山扣。登山扣最初是为攀岩装备设计的,它是一种弹簧式环扣,可以轻松地将物品牢固地连接起来。如今,它们随处可见——用来将水瓶、钥匙或小工具挂在背包上。
对于 SolMate 来说,这意味着你可以把它挂在设备上,边走边充电。简单、安全,专为户外使用而设计。
与传统的带弹簧门的金属登山扣不同,我们定制的登山扣采用普通PLA材料制成,其工作原理简单而有效:材料弯曲。这款登山扣采用窄开口和略微弯曲的形状设计,使塑料在受压时能够弯曲。
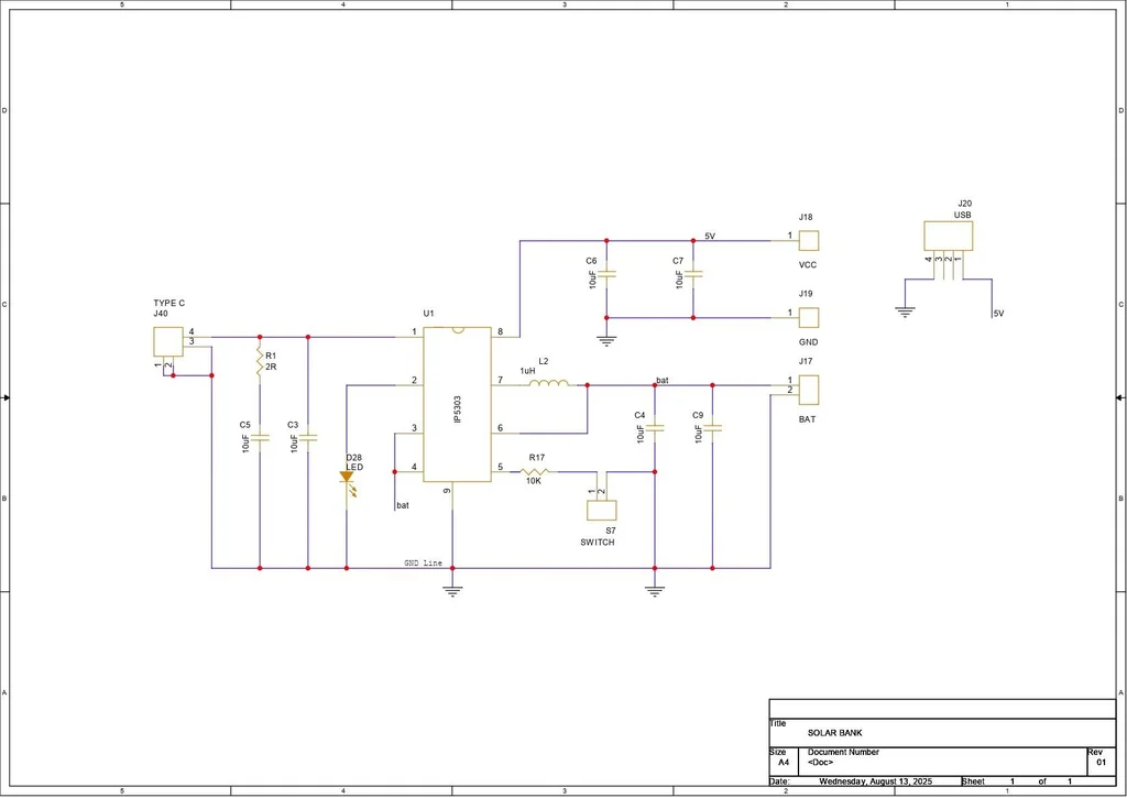
PCB设计






这里我们使用的是IP5306电源管理IC,我们之前在许多电池相关项目中都使用过它。这款SOIC8封装的IC可以从3.7V锂离子或锂聚合物电池提供稳定的5V 2.4A输出,并且还包含许多重要功能,例如过充保护、过放保护、电池电量显示和充电状态监测。
下面附上该集成电路的数据手册,如果您想了解更多关于该集成电路的信息,可以参考这份手册。
https://www.skytech.ir/DownLoad/File/2566_IP5306.pdf
我们根据Fusion 360 CAD文件中定制的电路设计,在PCB CAD软件中创建了电路板轮廓。然后,我们根据CAD文件中的尺寸,将所有元件按顺序放置,最终确定了电路板布局。一切就绪后,我们便准备了最终的电路板进行生产。
NextPCB PCB服务



PCB 设计完成后,Gerber 数据被发送到NextPCB 总部,并订购了带有黑色丝印的白色阻焊层。
下单后,一周内就收到了PCB板,PCB板的质量非常好。
此外,我还要向您推荐HQDFM,它在我的许多项目中都发挥了重要作用。华秋的内部工程师开发了这款免费的面向制造的设计软件HQDFM,它彻底改变了PCB设计师可视化和验证设计的方式。
参与 NextPCB 的加速器活动,即可获得 2 块免费组装好的基于 RP2040 的 PCB,用于您的创新项目。
https://www.nextpcb.com/blog/rp2040-free-pcba-prototypes-nextpcb-accelerator
这项优惠涵盖所有费用,包括物流,让您更轻松、更经济地将创意变为现实。SMT 服务可能价格不菲,但 NextPCB 将助您克服这一障碍。您只需分享您的相关项目,剩下的事情就交给他们来处理。千万不要错过这个推进您技术创新的绝佳机会!
HQDFM:免费在线 Gerber 查看器和 DFM 分析工

此外,NextPCB 还拥有自己的 Gerber 查看器和 DFM 分析软件。
您的设计借助他们的 HQDFM 软件(DFM)服务得到了改进。由于等待制造商提供的 DFM 报告令人厌烦,HQDFM是执行活动前自检的最有效方法。
这是我在在线 Gerber 查看器中看到的内容。它适合快速浏览,但不够清晰。要使用全部功能(例如对 PCBA 进行详细的 DFM 分析),您需要下载桌面软件。网页版仅提供基本的 DFM 报告。
HQDFM是一款免费、功能强大的在线PCB Gerber 文件查看器,具备全面的可制造性设计 (DFM) 分析功能。
凭借超过15年的行业经验,HQ NextPCB在先进制造工艺方面拥有宝贵的见解。如果您正在寻找价格实惠且可靠的PCB服务,HQ NextPCB绝对值得您考虑。
PCB组装流程


- PCB组装首先使用点胶注射器将焊膏涂抹到每个SMD焊盘上。我们使用的是标准的63/37锡铅焊膏。完成后,使用防静电镊子将每个SMD元件放置到位。
- 然后将电路板放到小型回流焊台上,从下方加热。一旦温度达到约 200°C,焊膏就会熔化,元件就会被焊接到位。
- 接下来,我们开始安装通孔元件——先是USB接口,然后是按钮,最后是Type-C接口。安装完成后,我们将PCB翻转过来,用烙铁焊接通孔焊盘。这样就完成了整个组装过程。
电源


电源方面,我们使用了一块 3.7V 2000mAh 的锂离子电池,这块电池非常适合这套配置。由于太阳能板的额定功率为 2W,使用更大容量的电池只会降低充电速度。
- 我们将电池的正极连接到电路的正极,负极连接到电路的负极。
- 按下按钮即可启动电路,指示灯 LED 会确认电路正在工作。
- 为了确保一切运行正常,我们插入一个 USB 功率计,得到稳定的 5V 输出,这意味着设置已准备就绪。
2W PTFE 太阳能电池板


这款2瓦PTFE太阳能电池板是该项目的主要亮点。聚四氟乙烯(PTFE)是制造特氟龙和其他不粘炊具的同一种材料,因此它并非普通的太阳能电池板。
太阳能电池板中,聚四氟乙烯(PTFE)取代了传统的玻璃,成为一种柔韧、轻便且耐候的保护层。这意味着我们使用的电池板更轻、更薄,并且具有不易碎裂的保护层,与传统玻璃相比优势显著。
由于聚四氟乙烯(PTFE)层更容易散射入射阳光,导致到达下方太阳能电池的直射光减少,尽管其重量更轻,但效率却略低于普通玻璃面板。与采用防反射涂层和高透光率表面的玻璃面板不同,这种面板散射的光线要么被反射掉,要么漫射效率低下,从而导致能量转换效率降低。
我们使用万用表测量电压,将两根导线连接到面板的正负极进行测试后,读数约为 3.9V。由于是在室内,电压有所降低。这款面板非常适合使用电源管理电路为锂电池充电,因为它标称电压约为 5V,但在无电压的情况下可以达到 6V。
初始测试


在组装整个装置之前,我们首先将太阳能电池板的VCC和GND端子连接到电路的充电输入接口。这样我们就可以将太阳能电池板的5V电压输送到IP5306的充电端子。
我们将设备放在阳光下,测试它是否能利用太阳能充电。测试结果显示,指示灯闪烁,表明设备正在充电。
在阳光最强的时候,电池充满电大约需要四个小时。总电流为 200 mA,峰值电流为 400 mA。当电池电压接近 4.2 V 时,电流逐渐下降。
在确保所有电子设备运行完美无瑕之后,我们现在可以进入项目的最后阶段了!
车身组装


- 将聚四氟乙烯太阳能电池板滑入主体内部的相应位置。
- 接下来,将电路和锂电池滑入到位,并将所有电线塞入设备内部。
- 之后,盖子被固定到位。由于盖子内外表面之间没有缝隙,因此采用压合配合的方式。我们在盖子边缘涂抹强力胶,以确保两部分牢固连接,实现永久粘合。
- 接下来,我们将把一个固定件安装在盖子上,用它将登山扣固定到位。这个固定件用两颗M2.5螺丝固定在盖子上。
- 最后,将登山扣添加到支架部件上,即可完成组装过程。
结果





这就是这个简单却实用的小玩意儿的最终成果:SolMate,一款专为移动生活设计的便携式太阳能充电宝。只需把它夹在包上,就能随时随地为你的设备充电!
我们带着 SolMate 进行了一次实地测试,徒步前往附近的一座山。找到合适的地点后,我们安顿下来,给手机充电——当时电量为 55%。大约一个小时后,电量就充满了,这要归功于它配备的 2000 mAh 电池。虽然只有我手机容量的一半,但对于快速充电或应急充电来说,它已经非常完美了。它几乎感觉不到重量,可以夹在背包背面。当电量不足时,我们只需把它重新夹上,让它在下山的路上吸收阳光即可。简单、可重复使用,而且非常方便。
SolMate 最初只是一个项目,但说实话,它现在已经发展成一款真正的产品了。它能很好地完成它的使命——在徒步旅行期间为我的手机充电——而且它轻巧、简洁、易用。话虽如此,它仍然有改进的空间。在未来的版本中,我希望能够加入快速充电功能,并将电池容量翻倍,使其更加实用。
目前,构建已完成,所有相关文件都包含在附件中。
特别感谢HQ NextPCB为本项目提供的元件;您可以联系他们,以更低的成本获得各种 PCB 或 PCBA 相关服务。
0
0
0
qq空间
微博
复制链接
分享
0