U盘保护壳3D打印

这款专为U盘设计的3D打印保护壳,由CREO 9.0精心建模打造,旨在为你心爱的存储设备换上独一无二的个性外衣。厌倦了千篇一律的金属原装外壳?这个开源项目正是你的理想选择。
模型充分考虑了打印的便捷性与成品的耐用性,结构合理,拆件设计使得支撑易去除,表面更光洁。无论是想展示个人风格,还是为娇小的U盘增添一份握持感与保护力,它都能完美胜任。你可以在我的个人网站上免费下载全部源文件与打印指南。
我们相信,创意因分享而闪耀。立即访问[https://www.doitwiki.com],获取模型文件,将个性紧握手中,并期待看到你充满想象力的作品!
准备工作:
材料:
工具:
1
测量尺寸

2
三维建模1-配合槽位

3
三维建模2-封底

4
三维建模3-开钥匙环孔位

5
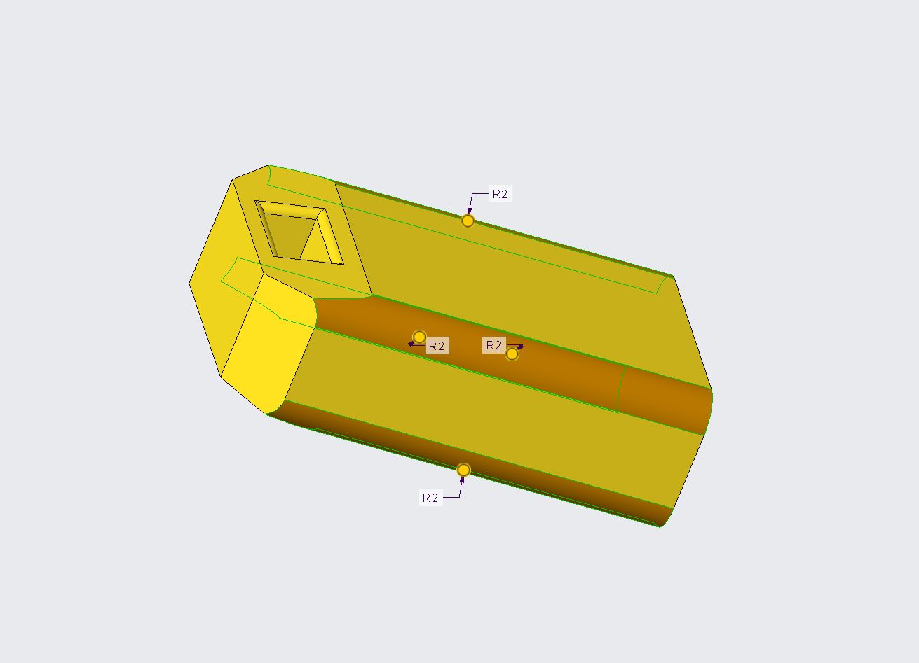
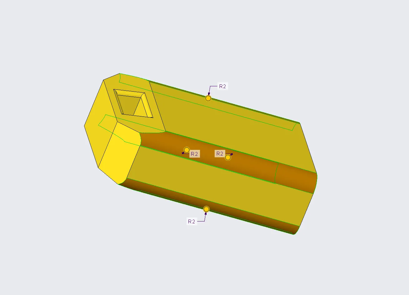
三维建模4-倒角+logo

6
3D打印成品

7
装配

0
0
0猜你喜欢
评论/提问(已发布 0 条)
0


















qq空间
微博
复制链接
分享