将立创商城器件封装导入Altium


dooooit_d000006
原创
发布时间: 2025-09-26 15:43:05 | 阅读数 0收藏数 0评论数 0
封面
很多电子工程师都会从立创商城购买器件,时效和质量都有所保障。
1

在立创商城中找到器件

在立创商城中找到需要用到的元器件。

2

点击数据手册

点击数据手册,即可看到封装与原理图符号的示意图,随后点击立即打开,跳转到立创EDA网页版。

3

选择封装导出Altium Designer

文件->导出->Altium Designer,下载PCB文件。

4

在Altium Designer中打开下载的PCB文件

在AltiumDesigner中打开这个文件,如果有导出错误需要手动修正焊盘形状。

5

将器件导入PCB库

选择整个器件,Ctrl+C复制,打开PCB库,在列表框位置CV粘贴,即可将这个封装添加进PCB库。

6

匹配符号引脚名称

根据原理图库符号更改引脚名称。

7

关联原理图

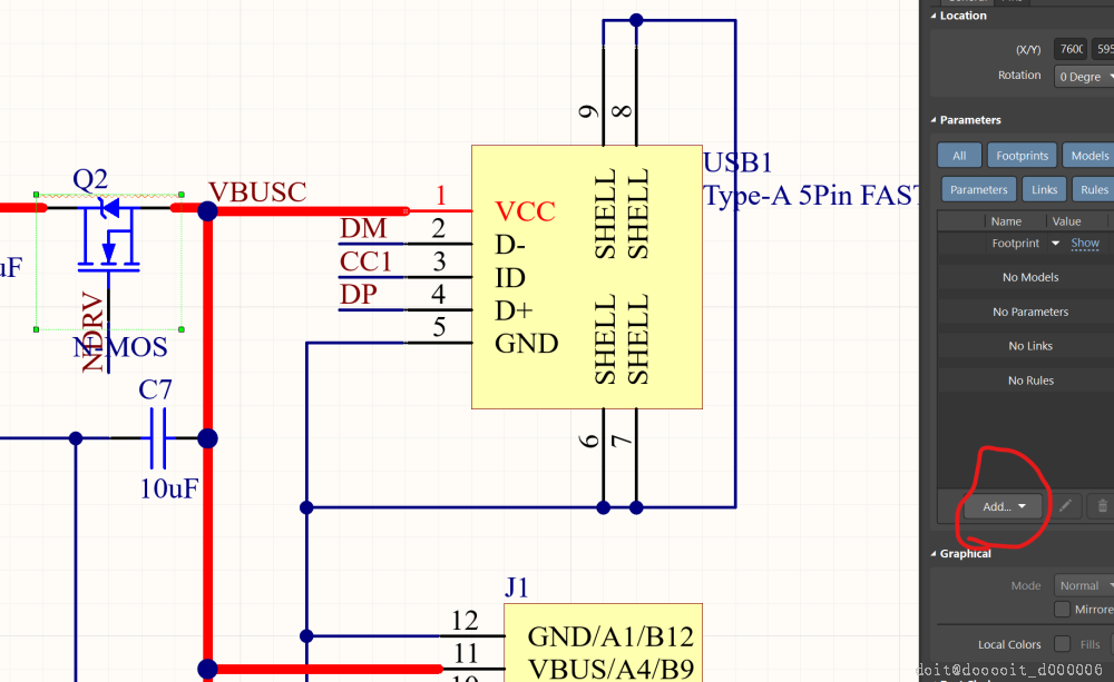
在原理图中选中需要修改封装的器件,添加封装进去,选择刚才粘贴进去的封装。

阅读记录0
点赞0
收藏0
禁止 本文未经作者允许授权,禁止转载
猜你喜欢
评论/提问(已发布 0 条)
评论 评论
收藏 收藏
分享 分享
pdf下载 下载
pdf下载 举报