三相互感检流电路


dooooit_d000006
原创
发布时间: 2025-09-26 15:31:14 | 阅读数 0收藏数 0评论数 0
封面
使用电流互感器可以实现对交流电流的准确检测,但互感器感应出来的仍是交流信号,无法直接使用单片机进行采集。在本设计中,使用运算放大器将中性点零位调整至1.65V,适用于单片机的ADC采集。

准备工作:

材料:


材料名称

数量

型号/说明/备注

电流互感器

3

10A/10mA

电阻

若干

10K电阻与100欧姆电阻

AMS1117

1

3.3V

LM358

2

双运算放大器

排插针

若干


洞洞板

1




工具:


工具名称

数量

型号/说明/备注

电烙铁

1

可以稍微大一点的方便裁剪


1

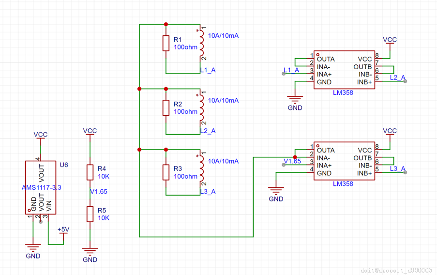
原理图

原理图如图所示,包含三个电流互感器,三个取样电阻,三个电流互感器采用星形连接。用到了两个LM358双运算放大器,使用一个放大器提供1.65V供给电流互感器中性点。

2

焊接互感器电路

焊接电流互感器,同名端连在一起作中性点。

3

焊接3.3V电源与运算放大器

3.3V电源最好给输入输出端加上滤波电容。

阅读记录0
点赞0
收藏0
禁止 本文未经作者允许授权,禁止转载
猜你喜欢
评论/提问(已发布 0 条)
评论 评论
收藏 收藏
分享 分享
pdf下载 下载
pdf下载 举报