如何进行逆向工程
0
识别组件

您需要根据以下任一内容进行 Google 搜索:
- 使用印在板子上的名称。
- 使用设备的功能。
- 使用电路板本身的主要组件:寻找强大的芯片->获取它们的名称->谷歌它们的应用程序。
- 使用 Google 图片搜索找到的任何关键词并向下滚动,直到找到该设备或任何其他搜索的线索。
长话短说,我已经找到了这三种设备,并在 eBay 上订购了它们:
- MAX3232 转 TTL:https://www.ebay.ca/itm/MAX3232-RS232-to-TTL-Serial-Port-Converter-Module-DB9-Connector-MAX232/262241627343?epid=25013268400&hash=item3d0ed1accf:g:FSgAAOSw7Vpa8roe
- 5V 双通道继电器:https://www.ebay.ca/itm/5V-Dual-2-Channels-Relay-Module-With-optocoupler-For-PIC-AVR-DSP-ARM-Arduino/263347137695?hash=item3d50b66c9f:g:DlUAAOSwIVhaG-gf
- DC-DC 降压转换器:https://www.ebay.ca/itm/DC-DC-Buck-Step-Down-Converter-6V-80V-24V-36V-48V-72V-to-5V-9V-12V-Power-Suppply/122398869642?hash=item1c7f8a888a:g:3vkAAOSwuxFYyQyb
获取一些电路原理图




在搜索电路原理图时,牢记每块电路板的主要功能非常重要。
找到电路图后,请前往 digikey(或 mouser,或您要从中订购元件的任何网站)并查看主芯片是否可用,因为您稍后会订购它。
所有其他元件都应该在大多数电子网站上可用(二极管、电容器、电感器、电阻器……)有时,您可能会遇到难以找到正确尺寸或封装(通孔、表面贴装……)的元件。
如果这在设计的后期阶段很重要,请在搜索时牢记这些细节。
因此我最终得到了以下数据表:
- MAX3232 转 TTL:https://www.sunrom.com/p/rs232-ttl-module-max3232
- 5V 双通道继电器:http://wiki.sunfounder.cc/index.php?title=2_Chann...
- DC-DC 降压转换器:http://www.xlsemi.com/datasheet/xl4015%20datashee...
如前所述,我开始在 Digikey 网站上搜索所需的元器件,除了 DC-DC 降压转换器相关的一个元器件外,其他所有元器件我都找到了。更具体地说,我找不到 XLSEMI XL4015 降压转换器(不过在 LCSC 上可以找到!)。为了避免从两个不同的网站订购并支付两次运费,我决定绕过手头上的转换器,选择使用在 Digikey 上找到的元器件的另一个设计。所以我最终采用了以下原理图:
新型降压转换器:http://www.ti.com/lit/ds/symlink/lm2576hv.pdf
通过确保电流和电压足以为 Pi 供电,我最终确定了主 PCB 中将使用的所有元素。
牢记大局

这一步至关重要,因为它为整体设计定下了基调。我的任务是减少盒子内部的电线数量,因为盒子暴露在高振动的环境中。为了解决这个问题,我必须将电源线(为树莓派供电)与用于解码和设备间通信的信号线分开。考虑到这些信息,我们将所有东西整合到一块 PCB 上。最终产品将包含一根扁平线缆和一根 micro-USB 线缆,用于与树莓派建立连接。扁平线缆将包含两个设备之间的所有信号,而 micro-USB 线缆将提供启动树莓派所需的 5V 1A 电源。考虑到这一点,我重新排列了树莓派中使用的 GPIO 引脚,使所有信号彼此靠近,如图所示。显然,要做到这一点,您需要将 GPIO 引脚更改为其他 GPIO 引脚,同时将 Gnd 更改为其他 Gnd,将电源更改为使用树莓派通用引脚的其他电源引脚。这些变化应该被记录下来,因为稍后需要它们来更新 Pi 上运行的固件。
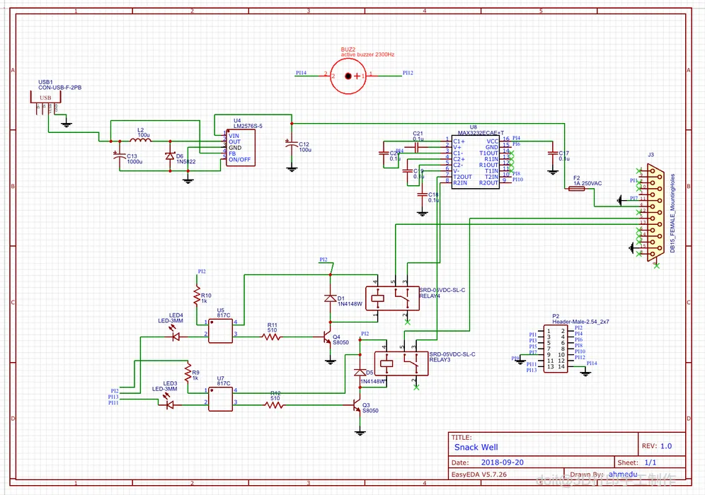
EasyEDA:原理图

在这一步,你需要熟悉市面上最简单的 CAD 工具。EasyEDA!顾名思义,学习如何使用这个开发网站工具应该很简单。我附上了网站链接以及其他一些有用的参考资料,以便你快速入门:
易捷EDA:https://easyeda.com/
介绍视频(由 GreatScott 制作):https://www.youtube.com/watch?v=SpKK6o4ffts
https://www.youtube.com/watch?v=35YuILUlfGs
网站开发人员自己制作的快速教程:https://docs.easyeda.com/en/FAQ/Editor/index.html
选择所需组件

在此步骤中,您必须根据电路板的尺寸、焊接设备和焊接技能来选择使用通孔贴片元件还是表面贴片元件!我决定尽可能对所有元件进行表面贴装,但少数没有SMD版本的元件除外,例如继电器。
接下来,您需要确定所有电容器、电阻器、二极管等的封装尺寸...就我而言,我决定将最常见的组件的尺寸定为 1206。
网上有很多关于表面贴装焊接技术的教程。我特别推荐 Dave Jone 的教程(链接如下),另外两个焊接教程也欢迎大家观看:
EEVblog #186 – 焊接教程第三部分 – 表面贴装
https://www.youtube.com/watch?v=b9FC9fAlfQE&t=1259s
我知道视频很长,但这哥们在教你焊接的同时,还讲了一些其他有趣的东西。显然,他比大多数业余爱好者,比如你我,经验更丰富,所以应该没问题。
绘制缺失组件的示意图




EasyEDA 拥有我计划订购的绝大多数组件,除了一个设备。话虽如此,这应该不成问题,因为这款软件允许你将图纸添加到在线图库。
我需要添加“D-SUB 15 母连接器”(digikey:https://www.digikey.ca/product-detail/en/amphenol-fci/D15S33E4GV00LF/609-1498-ND/1001812)
通过查看链接中器件的数据表,您将能够复制元件的几何特征。这应该包括器件的间距、尺寸以及方向。如果您足够幸运,有时制造商还会提供 PCB 图纸,您只需手动复制并粘贴到 easyeda 上即可。
设计PCB布局




在将不同的元件放入电路板时,需要确保缩短连接线的长度。连接线越长,信号线就越容易受到阻抗和噪声干扰。牢记这条黄金法则,我按照视频中所示的方式放置了所有元件。
计算数字




在此步骤中,您需要确定用于连接不同元件的正确走线宽度。Easyeda 的走线厚度标准化为 1oz(经济实惠的选择)。这意味着,您只需粗略估计每条走线的电流即可。根据实际应用,我决定将大多数电源线的宽度固定为 30mil(以承受最大 1A 的电流),将信号线的宽度固定为 10~15mil(以承受最大 100mm A 的电流)。
您可以使用一些像这样的在线跟踪计算器来获取这些数字。
在线走线计算器:https://www.4pcb.com/trace-width-calculator.html
连接





确定不同线路的线宽后,就可以开始布线所有元件了。如果您按照通用的PCB设计规则(链接见下方)放置元件,布线应该很容易。最后,覆铜后,您将获得一块完整的PCB板,可以立即订购。为此,我建议您使用easyeda的合作伙伴网站JLCPCB(链接见下方),订购时无需更改标准订购选项。此外,如果您要焊接多块电路板,我建议您订购与上传的Gerber文件配套的模板。这样做可以节省大量焊接时间。
进行一些认真的焊接

由于我仅焊接一个元件用于测试我的设计,因此我采用手工焊接来提升这方面的技能。最终产品将如附图所示。
进行最终检查

在最后一步中,你需要对重要的线路(例如电源线)进行基本的导通性测试。这应该有助于避免损坏与电路板连接的任何东西(在我的例子中是树莓派)。就这样,我利用逆向工程创建了一个防震装置。
一如既往,感谢您关注我的工程故事。欢迎点赞、分享或评论我的任何文章。
0
0
0
qq空间
微博
复制链接
分享