如何制作遥控防电插座或开关板
ChangeCode
转载
原文链接: https://www.instructables.com/How-to-Make-Remote-Controlled-Spike-Buster-or-Swit/ 发布时间: 2025-08-29 15:08:12 |
0
0
0
0
0电源
ULN2003A
Tsop1738
Atmega328P
DIY 电子制作

在本项目中,我将演示如何使用独立式 Atmega328P 微控制器制作遥控防电插座或开关板。该项目基于定制 PCB 板搭建,使用的元器件极少。
1
用的元器件与材料













123456···11
本项目需用到以下元器件:
- Atmega328P-PU 微控制器
- 16MHz 晶振
- 2 个 22 皮法(pF)电容
- 1 个 10 千欧(KΩ)电阻
- 4 个 1 千欧(KΩ)电阻
- 4 个发光二极管(LED)
- 4 个 5 伏(V)继电器
- Tsop1738 红外接收模块
- UL2003A 集成电路(IC)
- 定制 PCB 板(本文将分享其 Gerber 文件)或任意洞洞板
- 带母插头的外壳
2
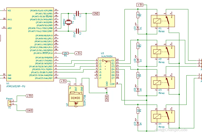
电路原理图与布局设计






1234
以上是我使用 KiCAD 设计的完整电路原理图。该电路以 Atmega328P-PU 微控制器为核心 —— 这款芯片正是 Arduino UNO 所采用的微控制器。不过,我没有使用完整的 Arduino UNO 主板,而是在定制 PCB 板上搭建了 Arduino UNO 的精简元件版本(若想了解该精简版本的更多细节,可点击此处查看 Arduino 官网分享的相关文章)。这样做主要是为了节省空间和降低成本。您也可以使用 Arduino UNO 主板、4 路继电器模块以及遥控模块来搭建该项目。
电路中的 Tsop1738 用作红外遥控接收器。
驱动继电器时,我使用了 ULN2003A 集成电路 —— 该芯片内含 7 个 NPN 达林顿晶体管。
完成电路原理图设计后,我进行了布局设计,并生成了用于 PCB 板制作的 Gerber 文件和钻孔文件。我通常通过 JLCPCB 制作 PCB 板,因为他们的 PCB 板质量优良、做工精细,且价格低廉:通常 10 块 PCB 板仅需 2 美元,48 小时内即可发货;若订购 5 块,24 小时内即可发货。若您想订购同款 PCB 板,可点击此处下载我的 Gerber 文件。
3
安装红外库并获取红外编码





123
4
控制继电器的最终程序草图




12
6
项目收尾






1234
电路板组装完成后,我将其安装到外壳中,并用 M3 螺母螺丝固定,随后按要求连接电路板与母插头。
电路板与外壳组装步骤:
- 先将所有母插头的零线连接在一起,再将主电缆的零线接入其中;
- 将主电缆的火线接入电路板的 “IN” 引脚;
- 电路板的 1、2、3、4 号引脚分别单独接入各母插头的火线引脚;
- 还需将一个直流电源接口(DC jack)连接到电路板的 5V 引脚和 GND(接地)引脚。
所有连接完成后,使用 5 伏 1 安(5V 1A)适配器为 PCB 板供电,并将主电缆接入交流电(AC)。
本部分内容在视频中从 5 分 42 秒开始,您也可点击此处直接查看。
测试环节从 8 分 03 秒开始。
0
0
0
qq空间
微博
复制链接
分享 更多相关项目
猜你喜欢
评论/提问(已发布 0 条)


