DIY12V三角锂电池外壳

本项目为制作一个防水、防脏的锂电池外壳。在室外使用锂电池时,因频繁取放电池导致锂电池外包装比较脏,或者长期使用导致外包装损坏无法达到防水效果,同时为防止磕碰电池本身,因此通过3D打印制作一款适配本电池的外壳,达到防水、防脏、防磕碰的功能。本项目涉及外壳的三维建模和3D打印机的使用,详细的过程及具体操作如下文所述。
准备工作:
材料:
工具:
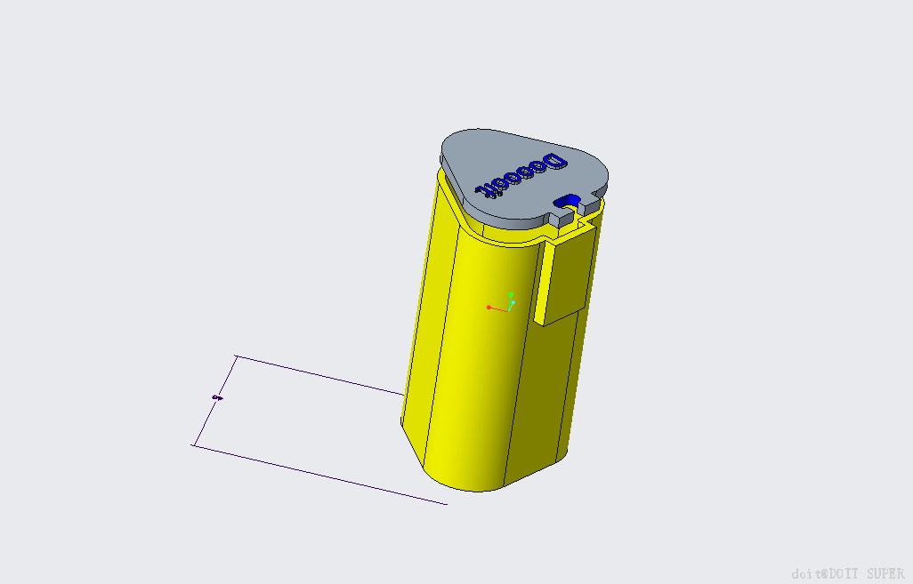
1
三维建模图纸展示

2
测量配合尺寸

3
开始建模!拉伸外观尺寸

4
拉伸孔位

5
加厚外壁

6
拉伸底部

7
拉伸-压弹机构

8
个性化logo

9
3D打印

10
连接零件

11
完成

0
0
0猜你喜欢
评论/提问(已发布 0 条)
0

















qq空间
微博
复制链接
分享