如何制作工作台照明


老小孩
转载
发布时间: 2025-08-23 14:29:08 | 阅读数 0收藏数 0评论数 0
封面
在本教程中,我将向你展示如何为你的工作空间制作一款小巧但有效的LED聚光灯。我为我妈妈的缝纫机做了这个,它能让你更好地看清布料和针脚,而不会让眼睛疲劳。制作起来非常简单,您可以根据需求使用相同的步骤进行扩展。

准备工作:

材料:

变压器(230V/12V)

保险丝

AC转DC全桥整流模块

LED 灯带

电线

转变

两针插头

电工胶带

焊接套件(烙铁、焊料、助焊剂)


1

连接高压侧

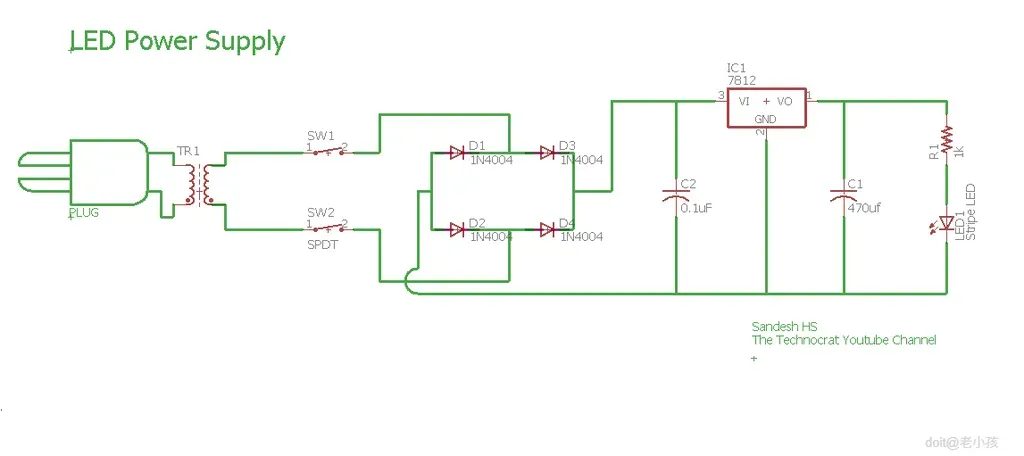
警告:高压!不当处理高压电会导致严重伤害甚至死亡。

打开 2 针插头适配器并将电线连接到相位和中性端子。

将保险丝与电源串联。这里没有显示,因为我的延长线内置了保险丝,而且我打算把所有东西都安装在木头上。

SPDT 开关连接到插头,开关的另一端连接到变压器的高压侧。

变压器的高压侧和低压侧可以通过参考数据表来识别。通常,变压器中的红色导线是高压侧。另一种方法是测量变压器的线圈电阻。电阻较高的一侧是高压侧。

请勿反转变压器的高压和低压端子。否则会损坏变压器。详情请参阅电路图。请使用电工绝缘胶带绝缘所有端子。


2

连接整流器和LED

变压器的低压侧连接到桥式整流模块的交流输入侧。

桥式整流器的直流输出连接到LED。LED上连接了一根长延长线,以便您可以将其放置在任何您想要的位置。

正如我之前提到的,我计划在缝纫机台面上使用这款灯具。因此,我精心设计了灯具的摆放位置,以确保工作区域获得最大亮度。

该电路使用桥式整流器将高压交流电转换为直流电,并连接LED。LED灯条内置限流电阻。电压调节器将电压调节至12V。需要注意的是,该电路不能用于高功率负载(此处为LED)。


3

将电路固定在工作台上

电路板和线路都放在桌子下面。我标记了变压器的位置。电路板,然后用钻孔机钻了几个孔,并用一些木螺钉固定了电路板。

然后我将延长线穿过桌子顶部,并用少量热胶将 LED 粘住。

我将插头连接到 220v 电源插座,只要机器打开,LED 就会亮起!

我附上了灯光效果的图片。我妈妈说它在缝衣服的时候真的很有帮助。

就是这样!一个简短的指导。

谢谢

HS 桑德什·赫格德

技术专家 YouTube 频道


阅读记录0
点赞0
收藏0
禁止 本文未经作者允许授权,禁止转载
猜你喜欢
评论/提问(已发布 0 条)
评论 评论
收藏 收藏
分享 分享
pdf下载 下载
pdf下载 举报