DMX控制EL线天花板
0
材料

所需材料主要是电子元件。以下是完成此项目所用到的所有材料的清单:
- Arduino Mega 2560
- Arduino 的电源(9V 至 12V 之间)
- DMX 输入(如果您不在 DMX 线路的末端,还可以选择 DMX 输出)
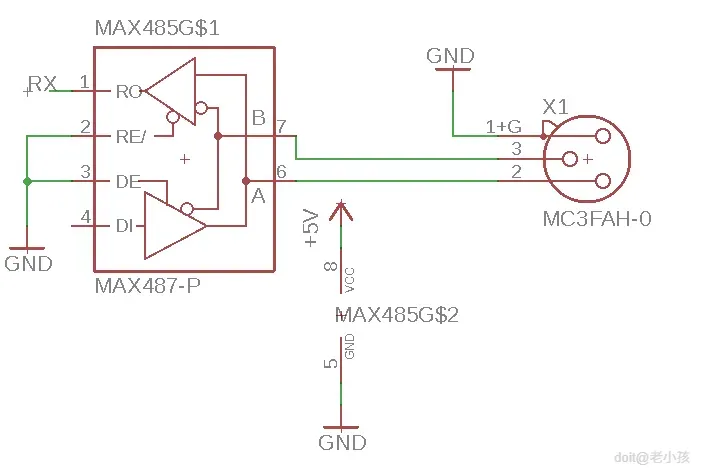
- MAX485 将 DMX 信号 (RS-485) 转换为 Arduino 可读的 TTL 串行信号
- 一个小开关(查看 DMX 步骤了解原因)
- 3 个专门用于 EL 线的逆变器,能够同时驱动足够的 EL 线(在本例中每个 100 米)
- 30x 470欧姆电阻
- 30个MOC2023光电二极管
- 30个1k欧姆1W电阻
- 30个BTA16三端双向可控硅
- 您想要多少 EL 线就有多少!
现在一切都已准备就绪,让我们开始吧!
接收DMX订单

DMX 是灯光控制中非常常见的协议。本 EL Wire 项目使用此标准,以便与任何 DMX 控制器兼容。
首先,我们需要从DJ或者灯光控制器的DMX接口接收命令。
为了实现此目标,MAX485 负责 DMX 使用的 RS-485 逻辑电平与 Arduino 串行接口使用的 TTL 逻辑电平之间的转换。此处,MAX485 仅用于接收命令,它只是一个 DMX 设备,无法控制任何其他设备。
RX 引脚需要连接到 Arduino 的 TX 引脚,但在它们之间放置一个开关非常有用。确实,当您尝试将代码上传到 Arduino 时,TX 引脚需要与 DMX 线路断开,否则会崩溃。Arduino 启动时也会出现同样的问题,因此,一切准备就绪后,只需重新连接即可。
为了允许 DMX 设备链接,另一个 DMX 输出已与输入并联焊接(不在原理图上)。
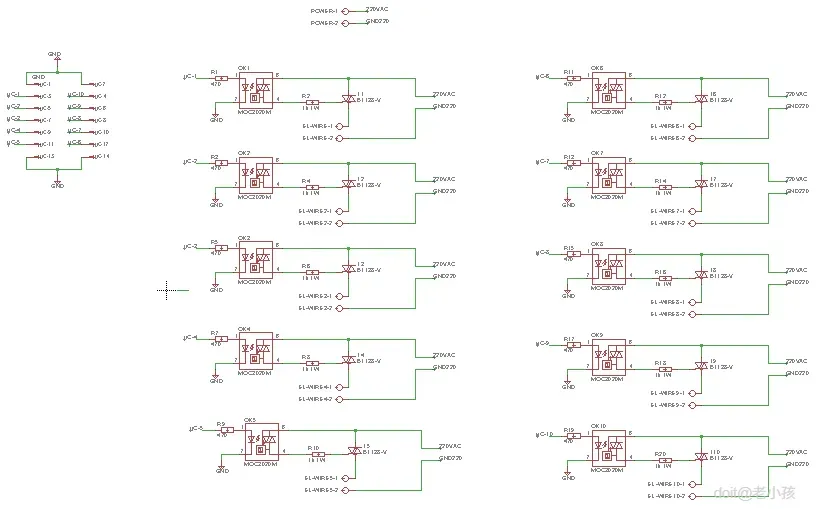
EL线的电源控制




EL 线的控制不像 LED 那样简单,因为它的电源。它需要特殊的电源供电,以 2kHz 的频率提供大约 120 VAC 的电压。
这个自制的音序器本来可以使用继电器,但由于切换时间和声音的原因,它并不是很有趣。
解决方案是使用双向可控硅,并用光电双向可控硅进行隔离。这个电路是我在自制的PCB上实现的,不过你可以找专业人士定制,或者直接手工焊接,不过会稍微麻烦一些。
我决定制作 3 个 PCB,每个 PCB 控制 10 个输出,但它可以进行调整。
接线





连接所有卡的过程相当冗长且重复。为了提高效率,我在 Arduino 和每个电源板之间使用了带状电缆。
每块板的中心都有公头。然后,我在带状电缆的一侧焊接了母头,在另一侧焊接了公头,以便直接插入Arduino。每根EL线都附在电源板上的接线端子上。
所有东西都用螺丝固定在一块木板上,这块木板固定在天花板上。
安装EL线




30 根 EL 线被绑在天花板上,但也位于一种大光井中。
首先,在采光井中,将每根9米长的EL线材用订书钉固定。由于灯箱是木制的,所以用手持订书机就足够了。一共有10根线材,间距为10厘米。
其余20根EL线从采光井开始呈星形排列。由于金属杆贯穿整个房间,它们都用扎带固定在天花板上。这种布置可以减少连接电路板的线缆数量。
编码及上传代码

为了允许使用 DMX 协议进行通信,我使用了 DMXSerial 库(可在此处获取) 。
其余代码是专门为本项目开发的,但完全可以灵活运用。您可以随意使用或根据需要进行修改!
要使用此系统:
- 连接并上传代码
- 关掉开关
- 将 DMX 控制器插入 DMX 输入
- 打开电源
- 打开开关
- 发送您的 DMX 订单
- 好好享受 !
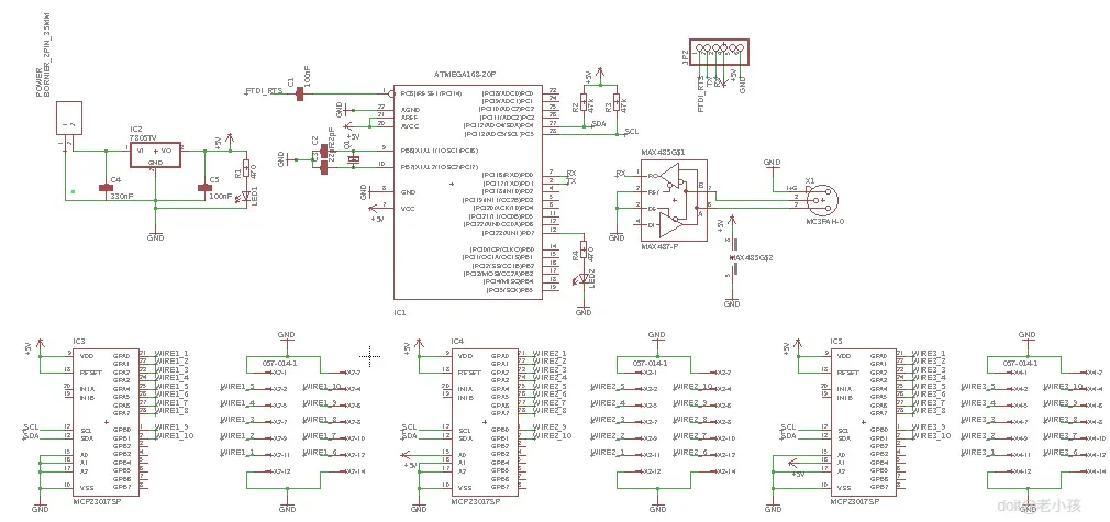
不使用Arduino Mega2560




我最初的想法是为这个项目创建所有 PCB。因此,我创建了一个原理图和一个 PCB 布局,其中包含了所有需要的内容。
这块电路板上有一个 AtMega328P,跟 Arduino Uno 一样。但是它的输出不够,所以我加了 3 个 MCP23017。它们是 GPIO 扩展器,通过 I2C 协议通信。每个 MCP23017 可以添加 16 个新输出,但每个电源板只用一个组件更方便。
为了使用此配置,您应该使用基于 Adafruit MCP23017 库的“ElWireMCP”库,而不是我之前代码中的“ElWireMega”库。
0
0
0
qq空间
微博
复制链接
分享