Makerbot散热3D打印支架

本项目为3D打印制作一个适配makerbot 3D打印机的散热风扇支架,型号为makerbot replicator 2.以下3D打印机简称为“机器”,散热风扇支架简称为“支架”。本项目的创作灵感为,机器原装散热支架已经损坏无法使用,且线路较多导致排线杂乱,因此一个既能固定散热风扇,又能将杂乱的线理清楚的支架就应运而生了。本项目的三维建模教程以及制作安装过程请参考下文详述。
准备工作:
材料:
工具:
1
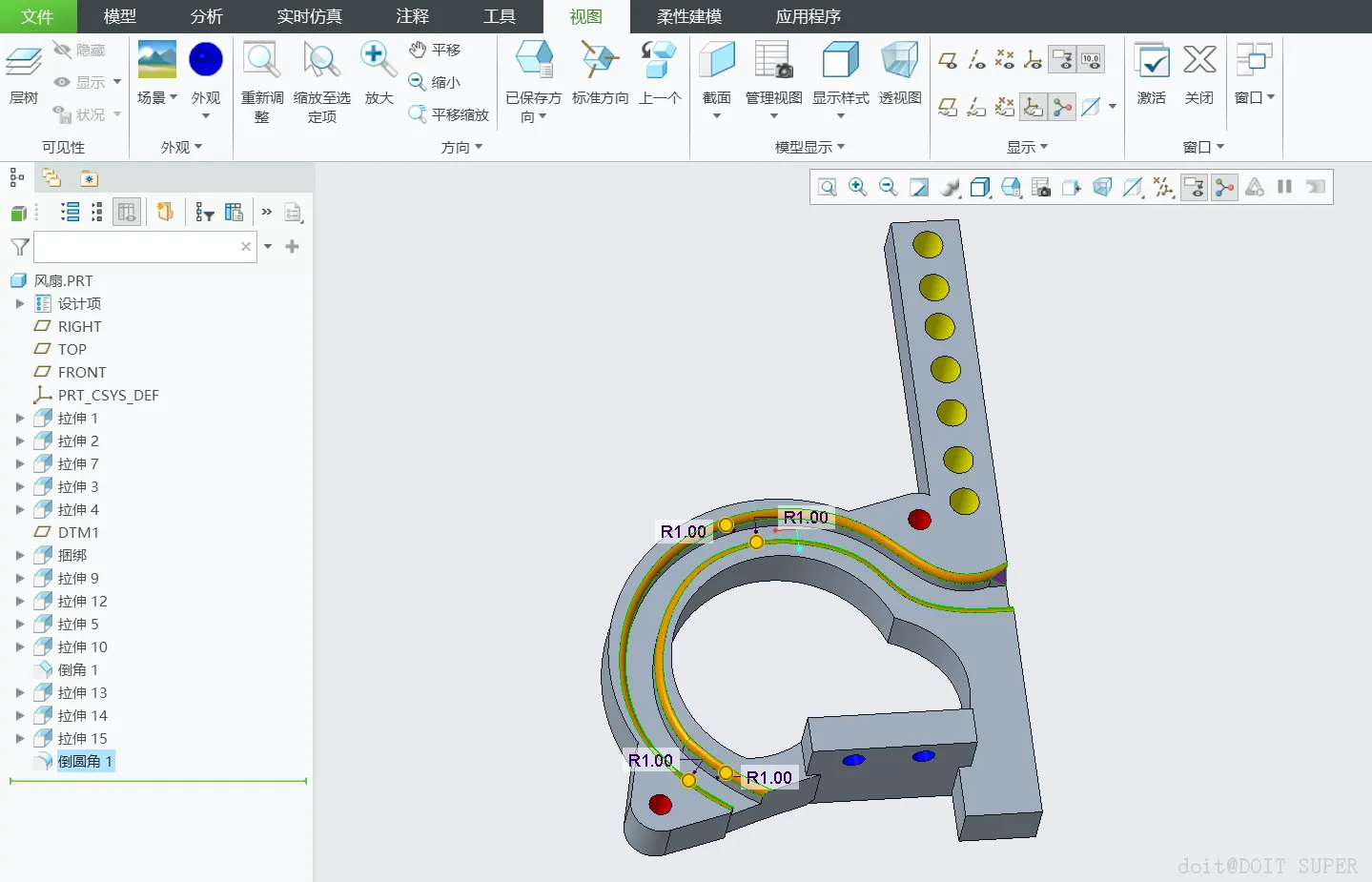
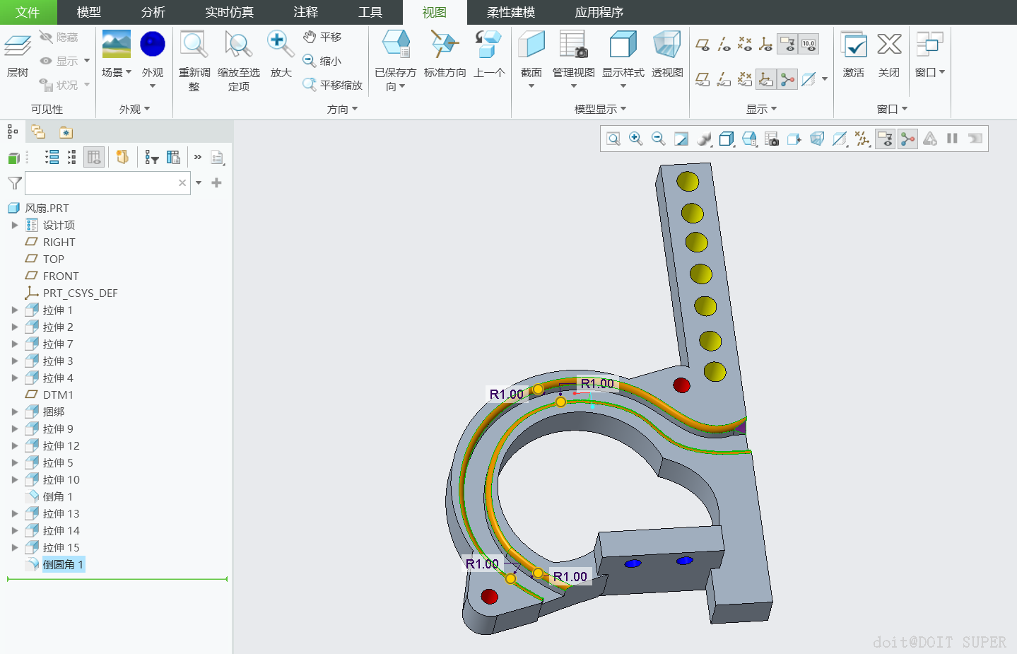
三维建模图纸展示

2
测量配合尺寸

3
拉伸1-扇叶配合部位

4
拉伸2-散热扇孔位

5
拉伸3-制作支架轮廓

6
拉伸4-排线杆建模

7
拉伸5-散热块部位

8
倒角

9
修剪

10
开线槽

11
3D打印

12
组装!完成!

0
0
0猜你喜欢
评论/提问(已发布 0 条)
0










































qq空间
微博
复制链接
分享