科智充电宝3万改2万毫安

本项目是通过改装和3D打印而制作一个新的两万毫安时的充电宝。改装的原因是,本来三万毫安时的电池出现轻微鼓包情况,存在安全隐患,经过拆解发现其中一块锂电池鼓包,因此将剩下的两块电池制作为一个全新外观的充电宝。其过程有三维建模、3D打印实物、焊接等操作,本项目以动手制作为主,其详细步骤如下。
准备工作:
材料:
工具:
1
准备零件及工具

2
拆解原装充电宝

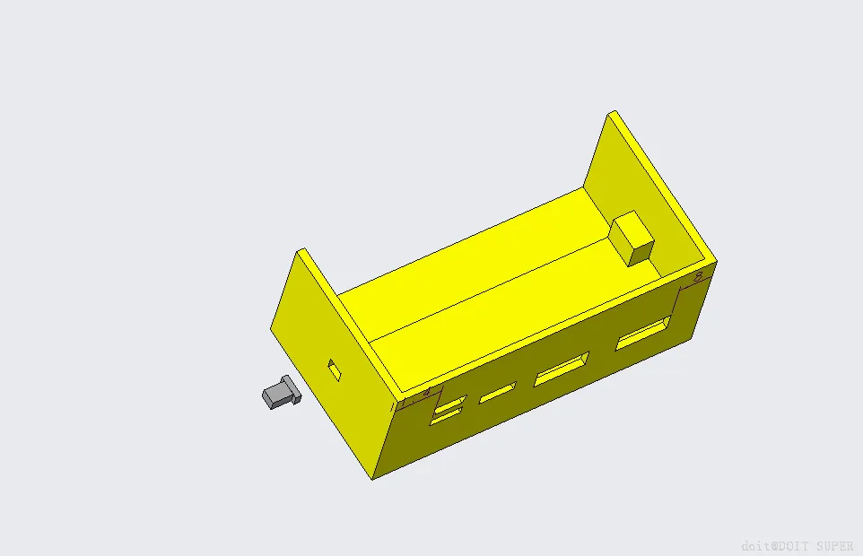
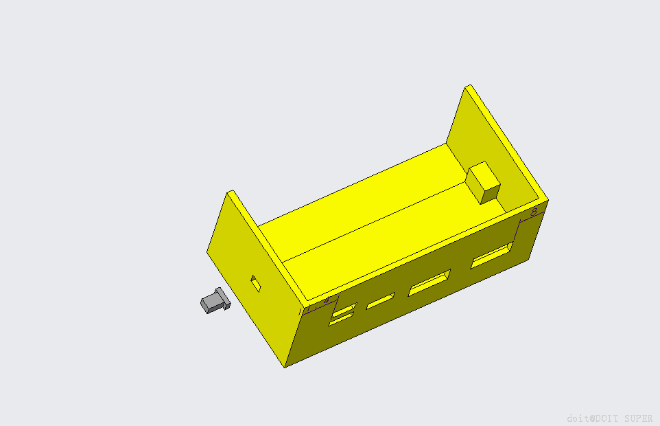
3
主控板外壳的三维图纸

4
盖板的三维建模图纸

5
锂电池舱壳的三维图纸

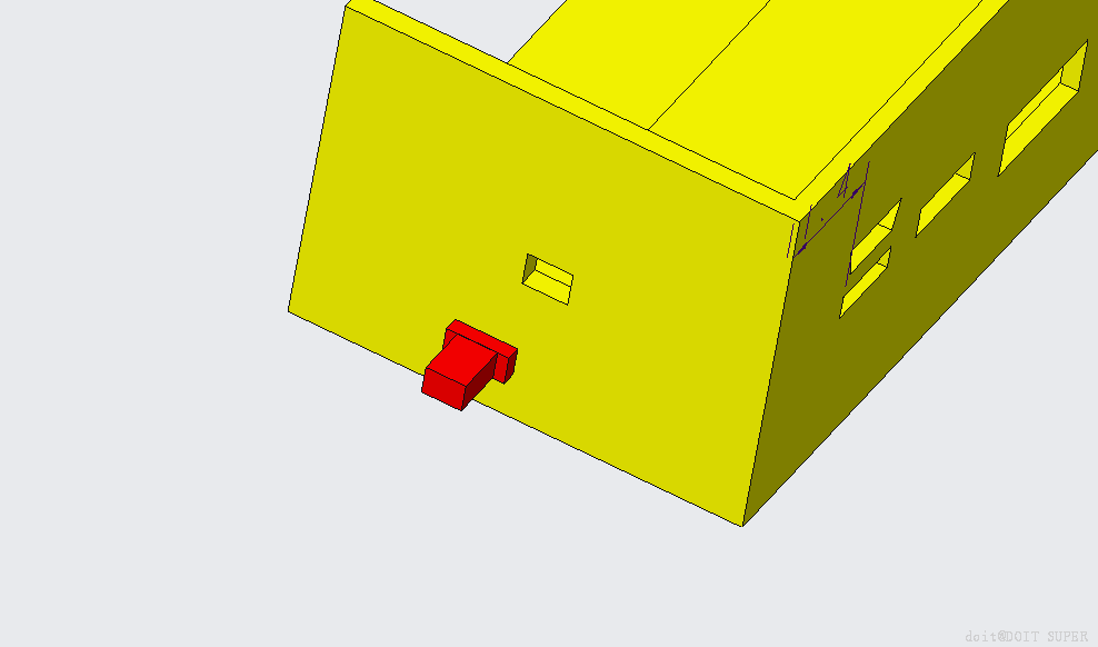
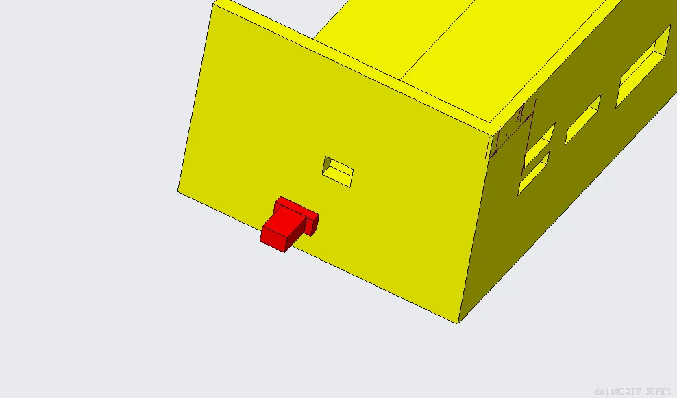
6
按键的三维图纸

7
焊接主控板

8
外壳组装

0
0
0猜你喜欢
评论/提问(已发布 0 条)
0



















qq空间
微博
复制链接
分享