伸缩梯挡头


DOIT SUPER
原创
发布时间: 2025-07-05 14:36:16 | 阅读数 0收藏数 0评论数 0
封面
本项目为3D打印伸缩梯损坏的挡头。因梯子使用频率较高,避免不了磕磕碰碰,原装的挡头损坏,导致后期使用,怕磕坏梯子或者进水等,因此按照原装挡头的外观,三维建模并3D打印出来,加厚结实,取代原装。另外还有收放梯子时的划扣,也有3D打印文件分享。建模步骤教程及3D打印文件分享如下。

准备工作:

材料:


材料名称

数量

型号/说明/备注

砂纸

1

3D打印耗材

1卷

1.75mm绿色、肤色



工具:


3D打印机

1

倒角笔

斜嘴钳

1

6寸

游标卡尺

1

锤子

1


1

测量实物

先展示最终建模图纸效果。实物测量数据以具体实物为准,可以以建模为本次分享的学习重心,也可以建模图纸直接3D打印。

2

三维建模

  1. 根据测量数据,草绘出挡头底板的外观。根据现有实物为准,如图1
  2. 拉伸的厚度为4mm。厚度根据自己使用情况而定。如图2
  3. 建模与梯子内孔配合的类圆柱草绘。配合尺寸,应考虑实物打印误差,根据机器精度设计经验。如图3
  4. 拉伸高度为23mm。如图4;效果如图5
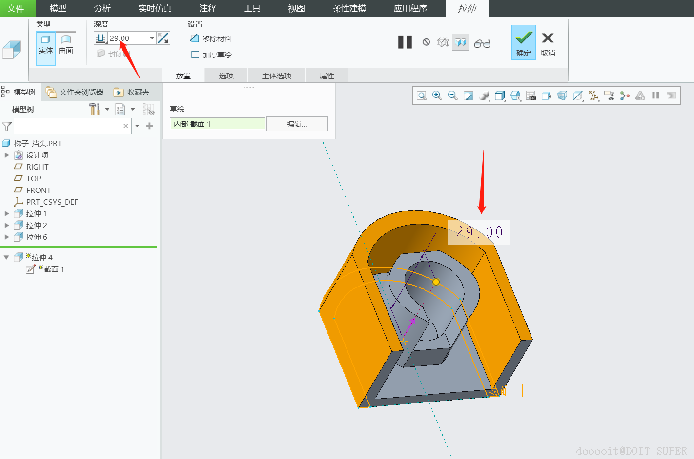
  5. 开槽,配合梯子内孔。如图6;效果与成品如图7、图8
  6. 外配合挡圈。厚度根据3D打印耗材的强度与实际工况决定。拉伸高度为29mm。如图9/10所示。
  7. 文字logo。在平面拉伸文字。如图11/12,拉伸深度0.8mm,如图13


3

3D打印

3D打印实物,材质为PLA+。效果仅供参考。

STL
tizi-3.stl
1.53MB
STL
lock.stl
882.70KB
4

成品展示

3D打印文件为附件,大家可以下载打印,直接使用。注意梯子型号是否一致,可根据建模数据进行比对。

5

划扣文件

这是划扣的3D打印实物的安装效果,请观看最后图,确定梯子品牌型号一致,便可直接打印使用,建议3D打印耗材使用带韧性的,避免意外磕碰,极易损坏。

阅读记录0
点赞0
收藏0
禁止 本文未经作者允许授权,禁止转载
猜你喜欢
评论/提问(已发布 0 条)
评论 评论
收藏 收藏
分享 分享
pdf下载 下载
pdf下载 举报