DIY 无线门铃
0
准备工作:
材料:
电子元件
- 555定时器 - 淘宝/eBay
- 10K电阻 - 散装购买(淘宝/eBay)
- 6.8μF电容 - 散装购买(推荐值,也可选4.7μF等)
- 50K电位器 - 淘宝/eBay
- 原型电路板 - 淘宝/eBay
- 2个LED - 淘宝/eBay
- 2.2K电阻
- 电磁铁 - 淘宝/eBay
- 导线
- 遥控模块 - 淘宝/eBay
- 9V 300mA电源适配器 - 淘宝/eBay
火警装置组件(可选自制)
- 自行车铃
- 铝制扁条
- 螺母、螺栓
- 项目盒
- (可选旧火警装置 - 淘宝/eBay或二手店淘货)
材料与工具






电子元件
- 555定时器 - 淘宝/eBay
- 10K电阻 - 散装购买(淘宝/eBay)
- 6.8μF电容 - 散装购买(推荐值,也可选4.7μF等)
- 50K电位器 - 淘宝/eBay
- 原型电路板 - 淘宝/eBay
- 2个LED - 淘宝/eBay
- 2.2K电阻
- 电磁铁 - 淘宝/eBay
- 导线
- 遥控模块 - 淘宝/eBay
- 9V 300mA电源适配器 - 淘宝/eBay
火警装置组件(可选自制)
- 自行车铃
- 铝制扁条
- 螺母、螺栓
- 项目盒
- (可选旧火警装置 - 淘宝/eBay或二手店淘货)
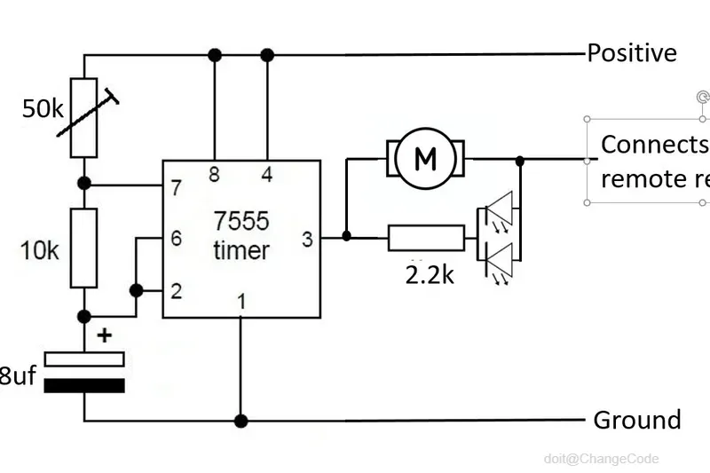
工作原理:
小型电磁铁连接到555定时器电路,通过遥控器激活电路,使电磁铁上下移动敲击铃铛。可通过电位器调节电磁铁速度,实现缓慢悠扬或急促刺耳的铃声效果。
焊接555定时器







- 将定时器固定到电路板,建议使用插座便于更换。
- 连接引脚1至地线。
- 将引脚2和6短接。
- 引脚4和8连接正极。
添加电容和2.2K电阻




- 电容正极接定时器引脚2,负极接地。
- 2.2K电阻一端接引脚3,另一端预留LED安装位
连接电位器和LED






- 10K电位器连接引脚6和7。
- 正极导线连接电位器另一端。
- 双路LED线路从2.2K电阻引出。
- 连接电路板正负极总线。
安装电磁铁





- 电磁铁引脚连接定时器引脚3和LED公共端。
- 加热熔胶固定线路。
- 连接电源适配器正负极。
改造火警装置








- 拆解旧火警外壳,移除内部组件。
- 分离铃铛并清洁表面。
- 使用砂轮机抛光黄铜铃铛(需小心操作)。
- 钻孔安装电位器和LED。
抛光和清洁








1. 为了让铜铃恢复生机,我首先用研磨机上的钢丝轮去除所有旧油漆和污垢。不过,在执行此作时要小心,因为您不想损坏它。
2. 去除所有污垢后,就该对其进行抛光了。我通过将铃铛的末端放入钻头中并使用金属抛光机对其进行抛光来做到这一点。我很确定这不是最聪明的做法,但它可以完成工作,如果你小心,你会没事的。否则你需要手工抛光它,我太不耐烦了!
3. 接下来,您需要清理警报器的主体并清除所有锈迹、油漆等,以便为喷漆做好准备。我在我的 dremel 上使用了几个钢丝轮来去除大部分锈迹等。我也应该好好清洗一下,但在喷漆前忘记了。
4. 最后,我对警报的情况进行了所有需要的修改。这包括为电位计钻一个孔,为 LED 钻 2 个孔。我还必须从顶部切下一小块,以便将螺线管安装到位
添加螺线管




1. 首先,您需要弄清楚螺线管中的销钉在连接时是否会敲击铃铛。将铃铛固定到位,并将螺线管放置在将要连接的位置。拉下螺线管上的销钉,看看它是否敲响铃铛并发出“叮当”声。如果有效,则标记它。
2. 我必须添加一小块金属,以便将其从外壳背面抬起一点。
3. 我用一小块遮蔽胶带作为模板,并在螺线管上标记出孔的位置。
4. 将遮蔽胶带贴在外壳背面并钻孔
5. 最后,添加螺钉并确保螺线管可以固定到位。我需要给钟的主体上漆,所以在安装后把它取下来
喷漆







1. 在喷漆之前,请确保将所有东西都清洁干净并去除任何油漆锈迹等。
2. 首先,我在铃铛的主体上喷涂底漆,然后让它干燥 12 小时
3. 我决定使用红色油漆,因为这似乎是使用正确的颜色类型。我喷涂了不少涂层,然后让它晾干 24 小时。
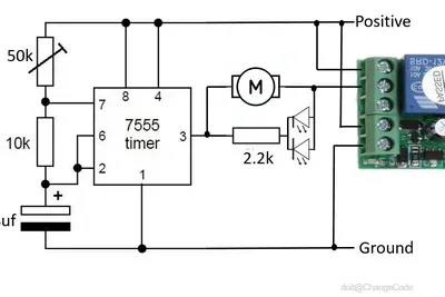
将远程模块连接到 555 电路







远程接收器允许您从很远的距离激活铃铛。我还没有测试过范围,但我的棚子离房子大约 60 米,它在那个距离上工作正常。布线也非常简单。接收器模块的电源与用于 555 电路的电源相同,只有其他 2 根电线连接到 com 和 NO 端子。
步骤:
1. 首先,用一些质量好的双面胶带将 555 电路固定在外壳内侧。用于汽车维修的类型很好,它也会使电路绝缘。
2. 接下来,将电路上正极和接地端连接的电线添加到模块上的正极和接地端
3. 该模块实际上只是一个继电器开关,因此最后要连接的 2 根线通常只是一根线(如果您不使用远程模块)将 LED 等连接到正极。将其中一根电线添加到 Com 端子,另一根添加到 NO 端子
LED 和电位计





1. 将电位计固定到外壳中。
2. 接下来,将 LED 强力胶水粘到位,确保注意极性。修剪 LED 灯的支腿
3. 修剪 555 电路上电位计的电线,并将其连接到前 2 个焊接点
4. 电路板上的 LED 将有 4 根电线。焊接到 LED 的支腿上(焊接前仔细检查极性),并确保添加一点热缩管以固定到位
5. 将壁式适配器线连接到 555 电路板上。将正极焊接到原型板上的正极条上,将地焊接到地段
6. 小心地将外壳顶部放在底座上,确保没有电线被夹住
最后的组装





1. 确保所有东西都卡好,然后将顶部放回外壳上
2. 将弹簧和销钉放入螺线管中,并将铃铛固定到位
3. 在电位计上添加一个旋钮
4. 将适配器插入墙壁插座并测试您的铃铛。您应该会看到 LED 闪烁并听到铃声。
0
0
0
qq空间
微博
复制链接
分享