DIY LED 闪光灯
0
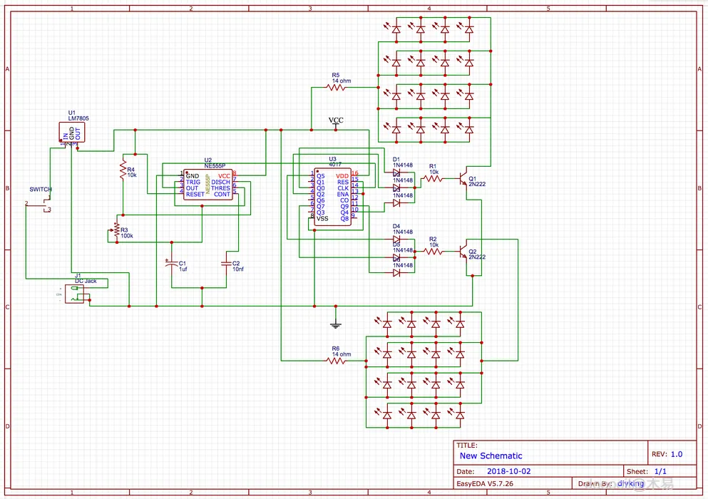
原理图和工作

这个想法是构建一个由两组 LED 组成的警用/应急式闪光灯。我们必须交替地照亮设备,最好是以可调节的频率进行照明。
所以整个设置基于 555 定时器 IC。为了控制定时器 IC 的输出频率、我使用了一个 100 电位计作为可变电阻器。由于 555 定时器只有一个输出,因此要将输出分成两半以点亮两组不同的 LED,我们将在它旁边添加一个计数器,即 CD4017 IC。现在计数器 IC 为我们提供了 10 个输出,这些输出与 555 定时器 IC 的输出脉冲相对应。因此,我们可以形成两组不同的输出来交替点亮单对 LED。在这种特殊情况下,我决定形成一组三个输出来驱动每组 LED。既然我决定采用,但每组最多可以有 5 个输出,以使 LED 闪烁 5 次,然后再与另一组 LED 交替。
您看到的其余组件是数据表中建议的一组免费组件。
555 定时器 IC 和 CD4017 计数器 IC 的数据表:
工具和材料





这个项目只需要一堆基本的焊接工具和一些基本的焊接技能。
此外,零部件列表在随附的 BOM(物料清单)中给出:
设计和订购 PCB













好吧,伙计们,我知道我们现在正朝着漫长的道路前进,因为我们也可以在 perfboard 上完成工作。当我还没有在印刷电路板 (PCB) 上构建任何东西时,这就是我一直喜欢的。但自从我开始在专用 PCB 上构建我的 DIY 项目以来,我就喜欢最终结果和以后制作多个副本的便利性。
因此,对于这个项目,我确实付出了额外的努力来设计 PCB,后来从 PCBWAY 订购了它们。在经历了一堆选项之后,我刚刚上传了我的 PCB 的 Gerber 文件。这些人最好的部分是您的设计将被审查,如果设计有任何问题,他们会通知您。
组装 PCB











当我拿到 PCB 时,我需要做的就是按照板上的说明将所有组件放下。您可以先铺设所有互补元件,如电阻器、二极管,然后转向更大的元件。我们可以将定时器和计数器 IC 直接焊接到电路板上,但为了方便以后更换有故障的 IC,我决定使用 IC 支架。在放置这些 IC 支架时,请确保按照板上的指示放置槽口。LED 也是如此,板上标明了一个缺口,表示在放置 LED 时必须与 LED 两侧提供的缺口匹配。
在 PCB 上完成所有元件的焊接后,您现在可以将 555 定时器和 CD4017 计数器放入其中的支架中。
有了这个,希望我们的工作已经完成,这就是提前花这么多时间来设计 PCB 的好处,这样现在我可以生产任意数量的闪光灯。
最终结果






现在为了给闪光灯供电,我们将其连接到 12v 铅酸电池。当我切换开关时,一切都按预期工作。
通过转动电位器的旋钮,可以很容易地控制两组 LED 之间的闪烁频率。
闪光灯看起来完美无瑕,专用的印刷电路板为整个项目增添了一丝完美。
问候。
0
0
0
qq空间
微博
复制链接
分享