Charlieplexing圣诞树


ChangeCode
转载
发布时间: 2025-06-10 18:42:36 | 阅读数 0收藏数 0评论数 0
封面
圣诞节临近,我们需要一些新的硬件装饰。圣诞硬件必须具备绿色、白色和红色闪烁效果。为此,PCB采用绿色和白色设计,并通过添加闪烁LED实现节日氛围。我手头有许多“直角侧视红色透明超亮SMD 0806 LED”(1206型号同样适用),几乎具备所有所需材料。
1

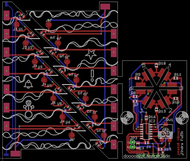
电路图

我们已确定设计思路,下一步是绘制电路图。 为高效控制大量LED且不依赖复杂设备,决定采用Charlieplexing技术。该技术结合行和列,通过6列7行矩阵驱动LED。具体来说,设计一个6列7行的矩阵,使用PIC16F15323微控制器(至少需要7个可切换为输入/输出的GPIO引脚)。

电路图说明

  1. Charlieplexing矩阵:利用6列7行的配置,通过微控制器动态控制LED的亮灭。
  2. 额外功能:利用空闲引脚连接ADC模块,并在顶部添加一颗独立LED。
PDF
FJ1LUREJP8ZC1F6.pdf
28.07KB
2

PCB设计

设计目标是创建通用电路板,每块板对应一个列(共6列)。

  1. 双面板设计:每块板可驱动两列LED,一列从顶部到底部,另一列从底部到顶部。
  2. 线路分隔:通过钻孔(via)或刻刀切断铜线实现分隔,优先选择钻孔以减少可见痕迹。
  3. 行信号分配:每块板需焊接一个“连接点”(junction, Jx)和一个“过孔”(via, Vx)。第六块板因需驱动两行,需焊接两个连接点(J6和J6')。
  4. 底板设计:包含微控制器和基础电子元件,结构简单。
PDF
FB1UFOXJP8ZC1GR.pdf
52.06KB
3

PCB订购

使用中国制造商提供的服务(如AllPCB)定制PCB。

  1. 规格:85 × 100 mm,2层板,1.6 mm厚度,3块/套(每棵圣诞树需3块)。
  2. 颜色选择:绿色基板(树干)、白色(雪景模拟)。
  3. Gerber文件:上传附件 FANL3VIJP8ZC1F4.zip成订单。
ZIP
FANL3VIJP8ZC1F4.zip
61.23KB
4

PCB切割与焊接准备

  1. 切割:使用剪刀或JLC切割锯分离电路板,注意保留带有额外导线的板(用于顶部LED)。
  2. 钻孔:根据设计要求钻出过孔(via)并焊接连接点(junction)。
  3. 元件焊接:在六块列板和底板上焊接SMD LED、电阻及电子元件。
5

电路板组装

  1. 列板与底板连接
  2. 先用临时定位板(空底板)固定六块列板的位置,形成六边形结构。
  3. 焊接底板与列板的连接点,确保稳定性。
  4. 顶部LED安装
  5. 剪断LED引线,调整其形状并焊接至底板背面,阴极(cathode)连接第三块板,阳极(anode)连接第六块板。
6

软件开发

  1. 程序逻辑
  2. 使用Microchip PIC MCU的中断机制,通过定时器循环点亮LED并播放预存的“视频帧”。
  3. 主程序负责更新“视频RAM”中的数据,通过DA转换器控制帧持续时间。
  4. 编程工具
  5. 使用PICkit3MPLAB IPE(集成编程环境)烧录HEX文件。
  6. 注意电源设置:在IPE的“Power”选项卡中启用板载供电。
ZIP
FBDJ2OQJP8ZC1I2.zip
977B
ZIP
FCH5E98JP8ZC1HL.zip
5.47KB
7

最终组装

  1. 电池安装
  2. 使用3节AA电池座(M3×12螺丝固定),焊接电源线至底板和电池座。
  3. 测试与使用
  4. 插入电池后,圣诞树将自动播放动态灯光效果,实现绿色基板、白色模拟雪景和红色闪烁LED的节日主题。
阅读记录0
点赞0
收藏0
禁止 本文未经作者允许授权,禁止转载
猜你喜欢
评论/提问(已发布 0 条)
评论 评论
收藏 收藏
分享 分享
pdf下载 下载
pdf下载 举报