Blender新手教学之笔筒


崧峻
原创
发布时间: 2025-06-10 02:43:07 | 阅读数 0收藏数 0评论数 0
封面
本期视频来教大家用blender制作一个笔筒的建模,非常的简单,用到了插件tssue,这个之前文章都没讲过大家要认真制作,但是也没有特别难哦,话不多说,动手做吧!!!
1

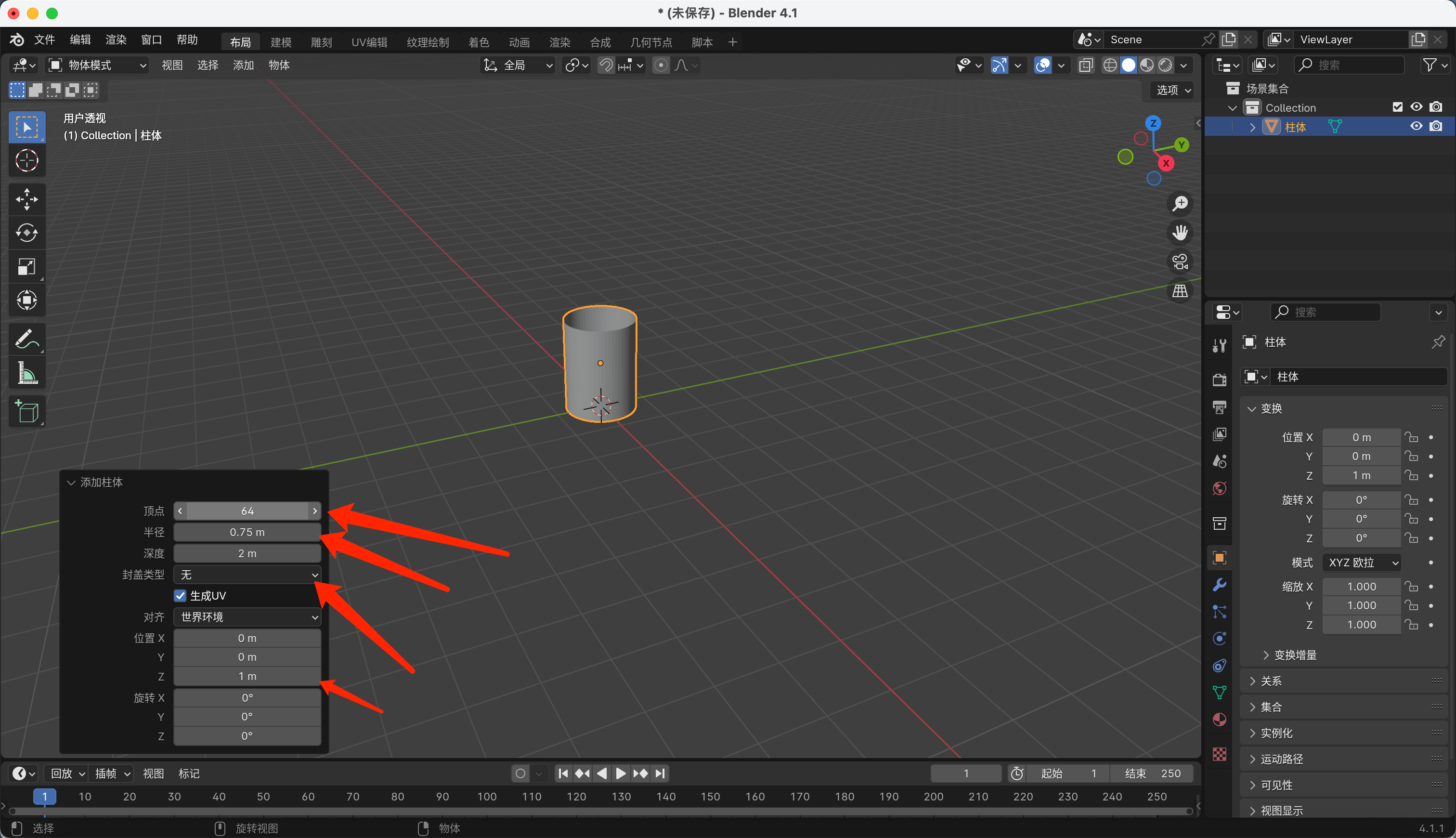
绘制基础桶状

l shift+a 创建一个柱体 如图1所示

l 顶点设置为64 半径设置为0.75m(如果要打印按照具体情况来,放大设置方便缩放),封盖类型设置为无 z轴位置设置为1m

l 进入到编辑模式,点击循环切割向中间切一刀,ctrl+b 进行一个倒脚,拉伸到如图3所示的效果差不多0.8

l 然后在刚刚拉伸好的倒脚上在进行切割,切割次数设置为22次如图4所示

l 点击上方面,点击三角面->四边面 如图5所示

2

制作基础小网格

l 进入前视图 alt+z 进入透视模式,如图1所示的效果

l 然后alt+z 退出透视模式 按p点击分离选中项,如图2所示

l 然后分离好之后把上下部分隐藏,方便我们操作,在创建一个平面,如图3所示

l 如图4所示,按s把平面缩小,然后按i滑动出如图的效果,然后选中中间部分按x进行删除面

3

偏好设置

l 点击上方编辑,选择偏好设置

l 在偏好设置里面搜索tissue 勾选网格tissue 如图所示

4

设置桶身网格

l 进入编辑模式 选中柱体和网格,按n点击 tssue,然后点击上方Tessellable 然后点击确定即可,就会生成如图2所示的效果

l 然后把柱体隐藏掉,显示刚刚柱体的上下部分 效果如图3所示

l 然后按shift 选中网格和上下部分,按ctrl+j 进行合并 如图4

l 如图5所示按alt+e 点击沿法线方向挤出面

5

制作桶口包边

l 进入编辑模式,按ctrl+r 做一条切割线,如图1所示。

l 选中如图2所示的一圈面,alt+e 沿法相挤出面

l 然后选中如图3所示的循环边,g+Z 向上稍微拉伸一点

l 在中间部位在增加一条切割线,会更圆滑如图4所示,里面也加一条如图5所示

l 然后添加一个表面细分修改器如图6所示,然后设置为简单形,如图8所示

6

封底

l 按ctrl+r在如图1底部靠下部分的位置环切一条线

l 如图2所示 按f进行一个封闭

l 然后选中整个笔筒,在进行一个表面细分,级别设置为2,如图3所示

7

展示

这样一个笔筒就做完了

阅读记录0
点赞0
收藏0
禁止 本文未经作者允许授权,禁止转载
猜你喜欢
评论/提问(已发布 0 条)
评论 评论
收藏 收藏
分享 分享
pdf下载 下载
pdf下载 举报