泰山派扩展板底板适配烧录


ChangeCode
原创
发布时间: 2025-06-10 18:29:57 | 阅读数 0收藏数 0评论数 0
封面
本文主要讲解立创泰山派底板扩展板的适配烧录方法,解决官方教程未提及的部分,请再次之前,请先学习并完成SDK编译!避免失误操作导致将你的板子弄坏!!!
1

原理图分析

原理图分为7页,需要每一页单独分析,但是这里只分析展示我们用到的部分

2

电源部分分析

以下是扩展板上各模块供电及电源

3

连接部分分析

用于连接泰山派的接口

4

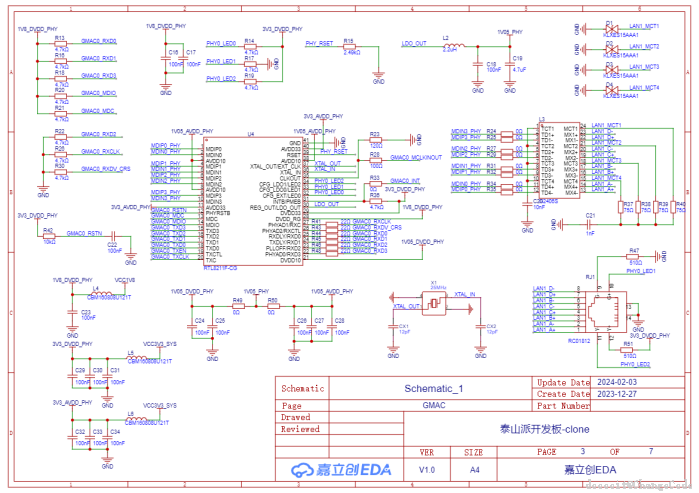
网络分析

这部分为扩展版的网络部分及周围相关电路

5

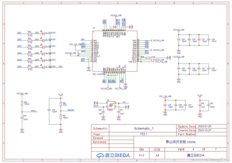
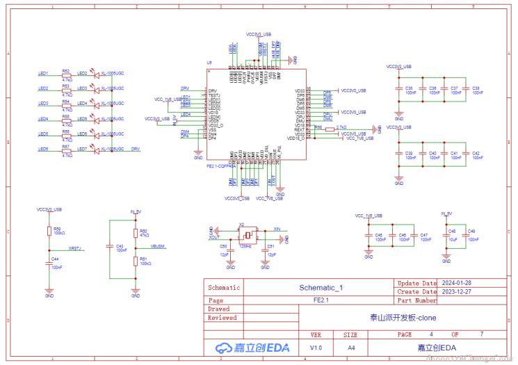
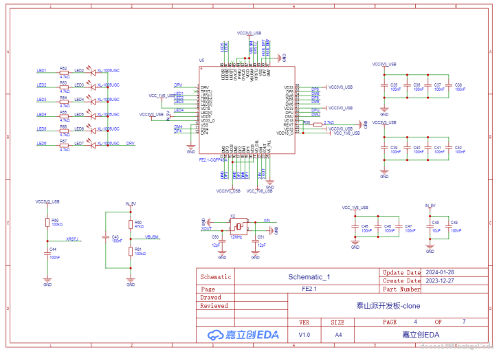
IC供电分析

泰山派中FE2.1为一颗Port Hub芯片及相关周围电路,该IC上电即工作,无需使能和额外驱动。

6

PCIE及相关分析


7

电源使能等部分分析


8

USB供电使能

耳机就不过多讲解了,这部分可以看立创开发板 - 泰山派的教程即可

9

拉高某个GPIO并找出具体GPIO位置

将USB_HOST_PWREN_H拉高即可,再找一下USB_HOST_PWREN_H是哪个GPIO

10

更改设备树

在设备树中将GPIO0_A5设为高电平,

1是通过regulator-fixed固定电压,

2是通过gpio-leds设置默认电平;

但是后者适合点灯用。

在pinctrl中添加:

usb-exp {
     usb_exp_host_en: usb-exp-host-en {
         rockchip,pins = <0 RK_PA5 RK_FUNC_GPIO &pcfg_pull_none>;
     };
};
11

更改用户层

在用户定义层中添加:

usb_exp_host: usb-exp-host-regulator {
compatible = "regulator-fixed";
regulator-name = "usb_exp_host";
regulator-boot-on;
regulator-always-on;
regulator-min-microvolt = <5000000>;
regulator-max-microvolt = <5000000>;
enable-active-high;
gpio = <&gpio0 RK_PA5 GPIO_ACTIVE_HIGH>;
vin-supply = <&vcc5v0_usb>;
pinctrl-names = "default";
pinctrl-0 = <&usb_exp_host_en>;
};
12

恢复GMAC

简单的适配工作完成,为便于后续操作,我们提前将GMAC打开,将#include "tspi-rk3566-gmac1-v10.dtsi"前的双斜杠删除

阅读记录0
点赞0
收藏0
禁止 本文未经作者允许授权,禁止转载
猜你喜欢
评论/提问(已发布 0 条)
评论 评论
收藏 收藏
分享 分享
pdf下载 下载
pdf下载 举报