仿制LCD屏幕原理图


ChangeCode
原创
发布时间: 2025-06-14 15:17:49 | 阅读数 0收藏数 0评论数 0
封面
嘉立创开发板最近有新出的一款调试工具,需要自己购买零部件进行组装,我准备在他的基础上,单独把LCD 的原理图抄出来,再打印个转接板自己玩。

准备工作:

材料:


材料名称

数量

备注

1.54寸屏幕

1

/

嘉立创EDA

1

/

1

原硬件

嘉立创开发板新出的一款DAPLink调试工具,需要自己购买零部件进行组装

2

查看清单

通过查看清单得知,这款调试工具需要利用嘉立创出的天空星开发板作为主控,再通过扩展版即可实现调试。

但是其他需要购买的零件中,有个屏幕可以买回来玩玩

3

屏幕购买

查看文档会发现,他给出了屏幕的购买链接,买两个屏幕,一个调试工具用,一个自己玩就行

4

查看原理图

屏幕选用的是中景园电子的插接式1.54寸240x240的lcd屏幕,参考厂家的原理图

5

画原理图

根据厂家提供的手册,画出原理图

6

画转接板(背光部分)


7

画转接板LCD部分


8

画排针

这个部分可以自己决定画出来的转接板是用排针还是用排座链接

9

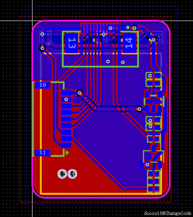
嘉立创PCB预览

这是将所有的元器件排列好后的样子

10

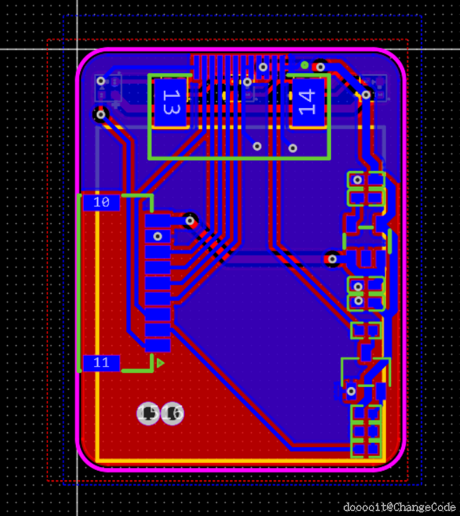
嘉立创2D 预览PCB

将它设计为和0.85小屏幕差不多的样子,也就是0.85的大号版

阅读记录0
点赞0
收藏0
禁止 本文未经作者允许授权,禁止转载
猜你喜欢
评论/提问(已发布 0 条)
评论 评论
收藏 收藏
分享 分享
pdf下载 下载
pdf下载 举报