倒酒助理员
0
准备工作:
材料:
该设备可分为不同的部分:
主框架结构
悬垂的支撑底座,
顶板
驱动机制
电子产品
以下是制造该设备所需的必要机器/工具的材料清单和文件以及打印 3D 打印部件所需的文件。
HDPE主框架结构




1a. 使用带锯切出所有标记的矩形,并使用带式砂光机修整尺寸。
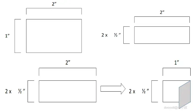
1b. 如下图所示,用螺丝将 1.5 英寸高的 HDPE 件连接起来。
铝底板





2a. 使用钻床在上述位置创建通孔。
2b. 使用手钻在侧面部分预先钻孔,并将底板用螺丝拧紧到平台的四个侧面。
顶板




使用 HDPE 创建具有以下尺寸和通孔的顶板。
弧形锅架




8a. 使用 CAD 设计以下部件,其外径为 12 英寸,内径为 11.5 英寸,长度为 10 英寸,厚度为 0.5 英寸,高度为 1.5 英寸。
8b. 使用耐热塑料线材 3D 打印部件。可以使用 Markforged 的 Onyx 线材进行打印。
铝垂直杆

7a. 使用带锯切割两段 7 英寸长的铝棒。
7b. 将它们放在车床上进行端面加工,以调整长度。
7c. 在车床上在每个部件的一端钻一个用于安装相应螺钉的攻丝孔。
7d. 使用相应的丝锥攻丝。
HDPE折叠底座






3a. 在距离 12” x 12” 部件边缘 1” 处铣出 ¾” 宽的缝隙。
3b. 使用钻床在距离边缘 ¼ 英寸处钻两个 ¼ 英寸的孔,并使用钻床在长度的一半处钻孔。
3c. 使用钻床在角落处距离两个边缘 ¼ 英寸处钻两个 ¼ 英寸的孔。
3d. 将上面组装的框架中的 12” x 12”、4” x 4” 和 1.5” x 11.25” 部件用 4 个铰链连接起来,每个接触边缘有两个铰链,如下所示。
3e. 将铰链的自由端连接至主框架结构的前边缘(最靠近柜台边缘的一侧)。
铝制升降臂






4a. 使用带锯将 ⅛ 英寸厚的铝板切割成两块 8 英寸的碎片。
4b. 使用砂轮机将边角打磨圆滑,并去除毛刺。使用钻床在每个部件的一端的相同位置钻一个用于安装螺丝的通孔。
4c. 使用钻床在每个部件的另一端为履带滚轮钻一个 6 毫米的通孔。
铝截面棒

5a. 使用带锯切割长度略大于 10.5 英寸的铝棒。
5b. 在车床上将杆的长度加工至 10.5 英寸。
5c. 使用车床在杆的两端各钻一个直径为 5 毫米、深度为 0.5 英寸的螺纹孔。
5d. 使用 M6 x 1 丝锥攻丝两个孔。
铝轨

6a. 在带锯上切割两条 12 英寸长的铝制轨道。
6b. 使用研磨机修整长度并去除毛刺。
线性执行器(导螺杆)







a. 在设备背面板上创建与上图一致的 ¼” 孔。
b. 从铝板上切出具有上述尺寸的矩形。
c. 在较大的铝板上创建一个中心孔。
d. 将电机转子穿过该孔,然后使用胶水、锁紧螺母和 HDPE 将丝杠连接到转子上。
e. 使用直角件,将丝杠电机组件固定到底板上,如上图所示。
f. 使用锁紧螺母将丝杠末端固定在背板上。
摩擦覆盖




9a. 将摩擦覆盖层裁剪成 10 英寸 x 14 英寸和 12 英寸 x 12 英寸的矩形。在 12 英寸 x 12 英寸的矩形边缘处,剪出 ¾ 英寸宽的切口。
9b. 使用快速胶水将 12 英寸 x 12 英寸的木块粘贴到 12 英寸 x 12 英寸的高密度聚乙烯 (HDPE) 板上,并用类似的切口将其粘牢。使用快速胶水将 14 英寸 x 10 英寸的木块粘贴到 14 英寸 x 10 英寸的高密度聚乙烯 (HDPE) 板上。
张力弦

10a. 将绳子剪成两段 12 英寸长。
10b. 将每根长度的线的一端穿过 4” x 12” HDPE 的一个孔,将另一端穿过 12” x 12” HDPE 的孔。
10c. 在所有末端打结,并确保它们打结的长度能够将 12” x 12” HDPE 的旋转角度相对于 4” x 12” HDPE 限制为 90˚。
吸盘





11a. 从铝板上切出 1”x2” 的尺寸。
11b. 使用钻床和金属折弯机来创建孔并弯曲铝部分,如上图所示。
11c. 使用螺丝,将吸盘固定在主框架结构的两侧,朝向远离柜台边缘的一端,如上图所示。
电子设备




a. 使用上图,在电路板上布置电子装置。
b. 最终布局应如上图所示。
电子外壳





a. 使用 3D 打印机打印电子外壳文件。
b. 将电子板放置在外壳中,使开关如上图所示对齐。
c. 确保 LED 朝向有小孔的一侧,以便在设备打开时更清晰可见。
成品

最终的成品。
0
0
0
qq空间
微博
复制链接
分享