Blender 新手教学之足球


崧峻
原创
发布时间: 2025-06-10 02:37:44 | 阅读数 0收藏数 0评论数 0
封面
这不是最近足球赛吗,小伙伴们中应该有很多球迷吧,大家最喜欢谁呢,本期就带领大家来用blender制作一个足球,简单不难,大家可以自己制作练手来巩固基础
1

准备工作

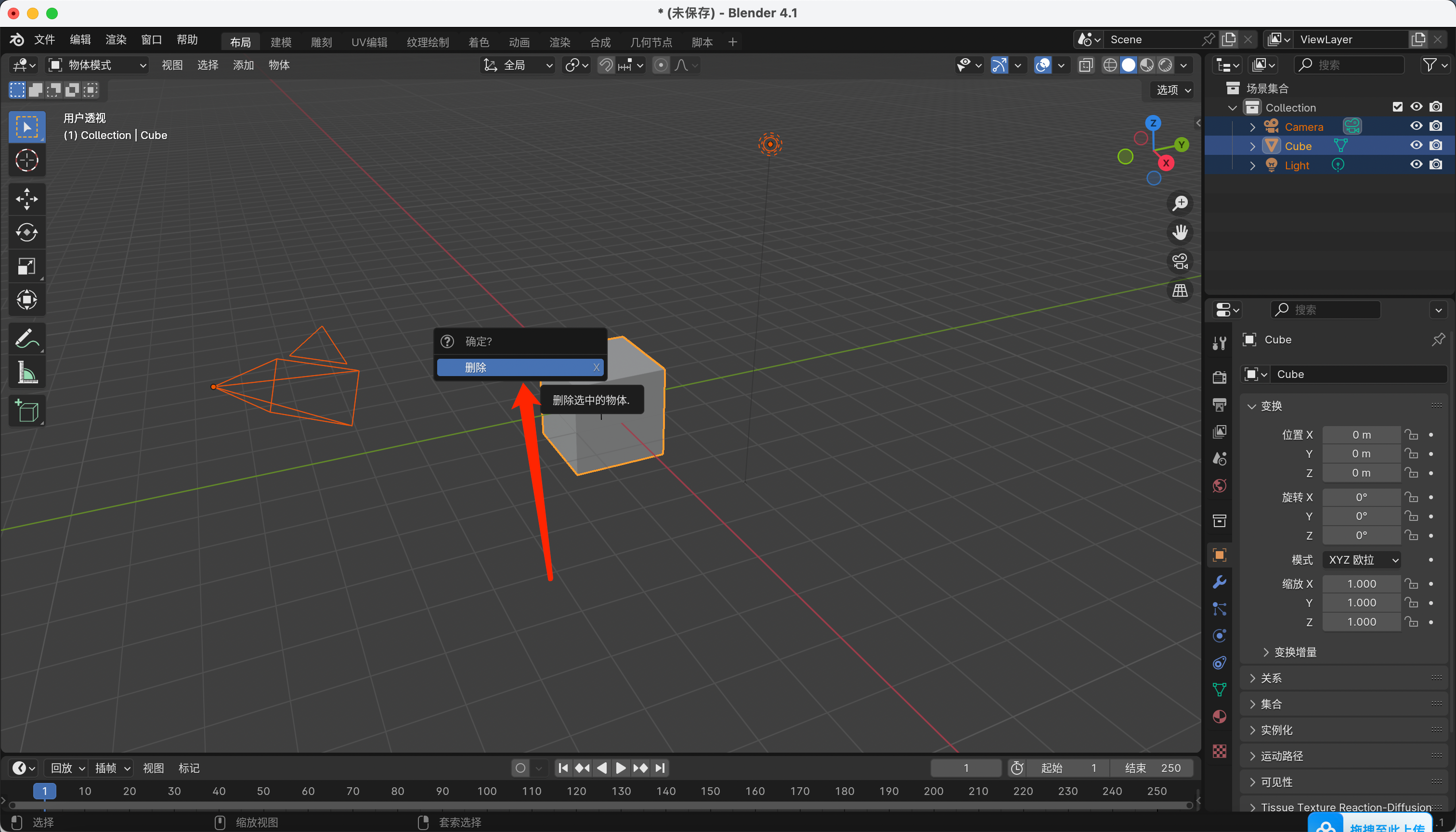
进入到blender 然后如图所示 a全选x 进行删除

2

构建出足球的面

l 首先shift+a 创建一个棱角球

l 如图2所示把下方的工具栏拉上来,然后选择几何节点编辑器

l 如图3所示,点击新建,然后会出来两个几何节点,可以拖动和滚动放大进行预览

l 如图4所示,shift+a 添加一个网格 选择对偶网格,然后把对偶网格放到刚才的线上面,如图所示,就形成了足球的面如图5

l 更改好之后点击修改器然后应用如图 如图6

3

创建材质

点击材质,创建出两个材质一个为白色一个为黑色 hex 分别为ffffff和 000000

4

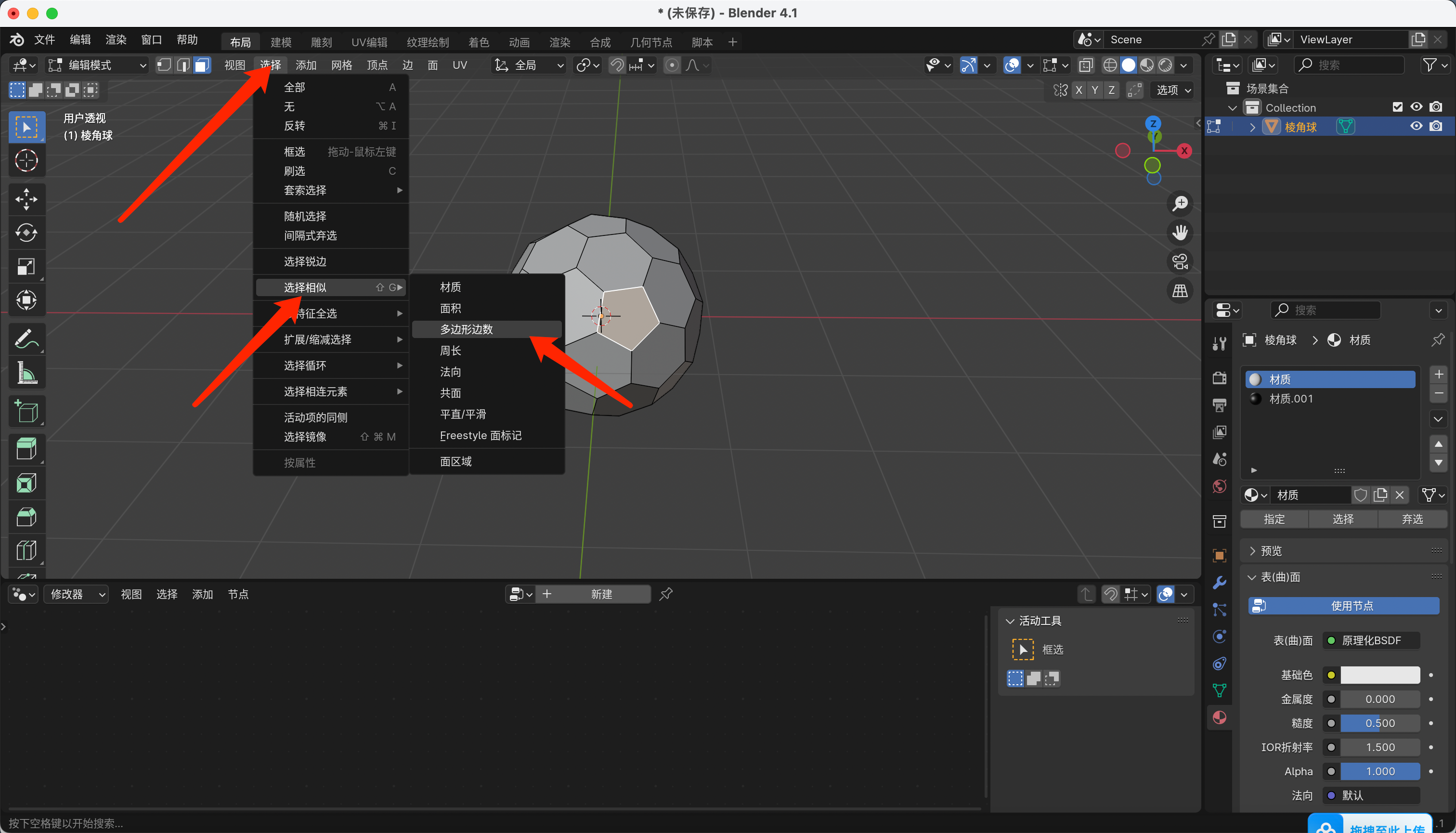
指定材质

l 如图1所示选中球体,进入到编辑模式(快捷键是tab) 然后选择面模式,选择五条边的面

l 然后点击选择->相似->相似的多边形边数,如图2所示

l 然后选择黑色的材质,点击指定,如图3所示

l 点击如图4所示的材质选项看一下效果

5

球体优化

l 返回到物体模式,然后shift+D 把足球复制出来一份,留作备份,后面有用,如图1所示

l 然后大家 可以把备份出来的足球隐藏调,然后把刚刚的足球进入到编辑模式,然后a 全选如图2所示

l 然后按右键点击挤出各个面,然后偏移量也不需要设置 如图3所示

6

球体细分

l 然后右键点击尖分面,然后右键点击细分在细分个三次左右 如图1图2所示

7

制作球面分割感

l 然后退出编辑模式,选择铸型修改器,系数设置为0.9 如图1所示

l 然后右键平滑着色,然后点击应用如图2图3所示

8

制作缝制感-1

l 展示刚刚备份的球体,然后进入到编辑模式,按a全选, 如图1所示

l 然后按x删除仅面 如图2所示,这样就只剩一个框型了

l 然后切换到点模式,右键点击细分 如图3所示,然后细分的切割次数设置为40 如图4所示

9

制作缝制感-2

l 选择框架进入到边模式,a全选然后点击间隔式弃选 如图1所示,然后按x删除边 如图2所示

l 进入到物体模式 点击物体,选择转换,点击曲线,如图3所示

l 如图4所示点击物体数据属性,几何数据>倒脚>圆形 然后深度设置为0.05(根据自己实际情况来)

10

吸附缝制框线

l 如图1所示选择吸附,勾选绝对珊格对齐

l 如图2所示选择移动,然后大家上下左右自行进行移动到合适的位置

11

优化缝制框线

l 接下来我们来优化凸显一下缝制感,选择缝制的框线,进入编辑模式 按a全选 如图所示选择球形化 然后系数设置为1 如图

l 然后为框线添加一个材质 我设置的是灰色 大家可以根据喜好来

l 然后调整一下框线大小让框架刚刚显示出来的效果

12

完成

如图所示 效果图

BL...
足球.blend
7.27MB
阅读记录0
点赞0
收藏0
禁止 本文未经作者允许授权,禁止转载
猜你喜欢
评论/提问(已发布 0 条)
评论 评论
收藏 收藏
分享 分享
pdf下载 下载
pdf下载 举报