RC远程控制

乐高创建了一套简单的电机和伺服系统,用于为名为 Power Functions™ 的玩具提供动力。该系统非常简单且功能强大,但有一个重大问题。它使用红外通信从控制器到电机。这意味着,在阳光明媚的日子里无法控制室外设备。而且距离也不是很大。
准备工作:
材料:
材料名称
数量
备注
PCB板
1
电源功能延长线
1
PIC16F15313-I/SN
1
TB6612FNG
1
78M05贴片/TO252
1
贴片电容0805
1
二极管 1N4007
1
2.45命名单排针
1
工具:
工具名称
数量
备注
烙铁
1
焊锡
1
1
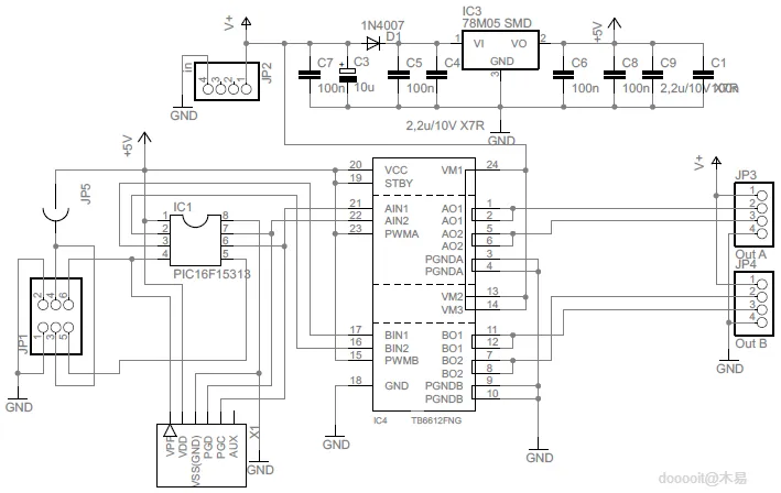
原理图描述

2
焊接PCB

3
乐高电源功能插头

4
微控制器编程

0
0
0猜你喜欢
评论/提问(已发布 0 条)
0





qq空间
微博
复制链接
分享