Solidworks制作巴雷特调整扭

想了解如何制作狙击步枪上那个小小的但至关重要的调整钮吗?它可是保证射击精度的关键哦!这篇文章将带你一步步使用SolidWorks软件,从零开始绘制这个小零件。无论是初学者还是有一定基础的朋友,跟着本文操作,你都能掌握从简单草图到复杂特征创建的所有技巧
1
新建零件文件

2
绘制基础轮廓

3
标注轮廓尺寸

4
标注圆形特征尺寸

5
旋转生成基体

6
添加圆角处理

7
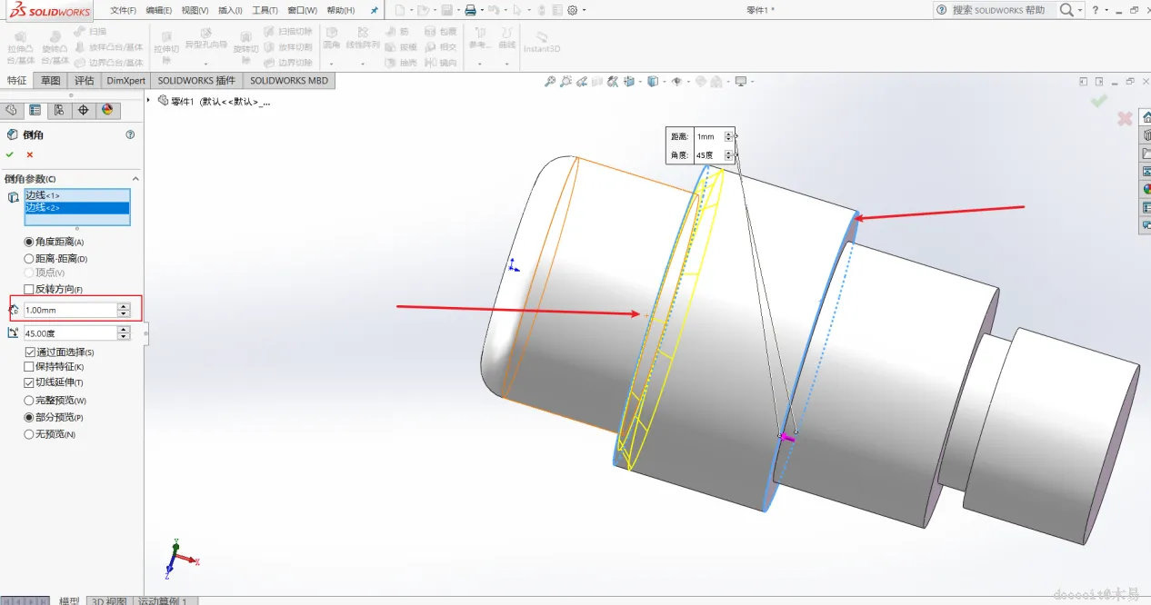
创建倒角特征

8
切除多余结构

0
0
0猜你喜欢
评论/提问(已发布 0 条)









0
0
0