制作耳机放大器
0
准备工作:
材料:




部分:
看起来你需要很多零件,但大多数都可以批量购买,而且如果你已经接触过电子产品,那么你可能已经拥有了大部分组件。
1. 10K 双联电位器 - eBay
2. 电位器旋钮 - eBay
3. 2 X 18K电阻器 - 金属膜 - eBay
4. 4 X 68K电阻器 - 金属膜 - eBay
5. 47K电阻 - eBay
6. 5毫米 LED – eBay
7. NE5532 IC – eBay(10 个 IC 售价仅 1 美元多一点!)
8. 8 针插座支架 - eBay
9. SPDT 开关 - eBay
10. 3 X 4.7uf 电容器 – eBay
11. 2 X 22pf 陶瓷电容器 - eBay
12. 3 X 220uf 电容器 – eBay
13. 2 X 3.5mm 立体声插孔 - eBay
14. 原型板 - eBay
15. 9V 电池盒 - eBay
16.9V电池
17.电线
18. 盒子。我用了一个小锡盒——如果你想用类似的,可以去 eBay 看看。你也可以用烟草罐、Altoids 烟盒或类似的东西——eBay
19. 你还需要一根 3.5 毫米公对公线缆 - eBay
工具:
1. 电钻
2.烙铁
3.钳子
4. 钢丝钳
5. 你工具箱里常用的基本工具
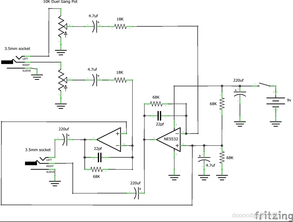
关于我选择构建的放大器电路

该放大器采用 5532 运算放大器。它是一款低失真、低噪声器件,能够驱动低阻抗负载达到最大电压摆幅,同时保持低失真。此外,它还具有完全输出短路保护功能。我附上了该运算放大器的数据表,以方便大家参考。
该运算放大器的另一个优点是它很便宜,电路只需要 1 个,而且不必担心虚拟接地或尝试分离输入和输出接地。
另外,乍一看原理图,你可能会觉得有两个运算放大器IC。但实际上只有一个,这样做更容易设计。
最终结果是一款高质量、高性能的便携式设备,它相对容易构建,并将改变您通过手机听音乐的方式。
制作电路-第1部分






首先要做的是仔细查看电路设计并将其制作成面包板,以确保它适合您。
注意:虽然原理图中看起来有两个 IC,但实际上只有一个,只是被拆分了。这样可以使原理图更清晰。
步骤:
1. 将 8 针插座焊接到原型板上。确保插座两侧留出足够的空间,因为电路完成后,你可以随时修剪原型板。
2. 将其中一个 68K 电阻焊接到引脚 1 和 2,将另一个焊接到引脚 6 和 7
3. 将 22pf 电容焊接到完全相同的引脚上
制作电路-第2部分





当你在搭建电路时,你会开始用完
在IC的2号和3号引脚上快速腾出空间。只需确保尽量为所有元件腾出空间即可。
步骤:
1.接下来,您需要为输出插座添加220uf电容器。
2. 将电容的正极焊接到IC的1号引脚上。将接地脚焊接到原型板上的开路焊点上。
3. 将另一个220uf电容的正极焊接到IC的7号引脚上。同样,将接地脚焊接到开路的焊点上。
4. 引脚 3 需要连接 3 个组件。需要将 2 个 68K 电阻连接到引脚 3。然后,一个需要接地,另一个需要连接到正极。
5. 接下来,你需要添加一个4.7uf的电容。将正极焊到原型板上的3号引脚,将接地焊到地上。
瞧,我告诉过你,它在板上开始变得有点软
制作电路-第3部分







步骤:
1. 将一个 18k 电阻焊接到 IC 的 2 号引脚上。另一脚焊接到原型板上的开路焊点上。
2. 接下来,将一个4.7uf电容的正极焊接到18k电阻的另一端。电阻的另一端焊接到电路板上的一个备用焊点上。该焊点稍后将连接到放大器的电位器和输出部分。
3. 现在,你需要对耳机的另一个声道进行同样的操作。这次,在IC的6号引脚上添加一个18K电阻。将电容的接地脚焊接到原型板上的一个开路焊点上。
4. 将 4.7uf 电容的正极焊接到 18K 电阻的另一极上 - 与引脚 2 相同。将接地极焊接到原型板上的开路焊点上
5. 将引脚 4 接地
6. 将引脚 8 连接至正极
7. 你还需要将引脚 3 和 5 连接在一起。我在电路下方用
电阻腿。
制作电路-第4部分








所有组件都连接好了。后来我决定再加一个 LED,所以如果你也想这样做,请按照下面的步骤操作。
步骤:
1. 首先用一些电线将原型板上的接地和正极总线连接起来
2. 接下来,添加 4 段导线到接地母线带
3. 在 4.7uf 电容的接地脚上添加几根电线
4. 对 220uf 电容上的接地脚进行同样的操作
5. 您还需要在正极和接地母线板上各添加一根电线,以提供电源
6. 如果要添加 LED“亮”指示灯,请将一个 20k 电阻焊接到地线,然后再焊接到备用焊点。将一根导线焊接到电阻的另一端。
7.最后,将电路板修剪至合适的尺寸。
董事会的工作就到此为止,现在是时候建立案例了
选择案例





在我看来,选择合适的外壳和确保电子设备正常工作同样重要。我花了一段时间才找到适合这个项目的锡罐,实际上是一个朋友送给我的。起初我用木头做了几个不同的锡罐,但最终我没有选择木质外壳,因为它对我来说不太合适。
如果你正在寻找旧锡盒,可以试试 eBay。只需输入“烟草罐”,就能找到一大堆。你也可以用 Altoids 烟斗,现在有很多不同款式的烟斗可供选择。
步骤:
1. 找到合适的盒子,最重要的是确保你能把电池和电路装进去。你还需要添加几个 3.5 毫米插座、一个开关和一个音量调节器,所以要确保所有组件都有足够的空间。
2. 将电路放入盒子内,如有必要,修剪边缘,以便将其推到盒子的侧面
3. 如果一切顺利,那么你就可以开始钻所有需要添加组件的孔了
将辅助部件添加到案例中








由于机箱空间有限,你需要认真考虑所有辅助元件的安装位置。不要只是在机箱上钻孔,把电路和电池放进去,然后再考虑安装插座等的最佳位置。记住,放大器可能会放在你的口袋里,所以你需要考虑如何让插座朝上等等。
步骤
1. 为 3.5 毫米插座钻两个孔。尽量将它们靠近安装,这样如果将保护壳放在口袋里,它们就会朝上。
2. 为 SPDT 开关钻一个孔
3. 为电位器钻孔
4. 虽然图片上看不到,但你还需要为LED灯钻一个小孔。尽量让这个孔靠近开关。
5. 钻完所有孔后,即可将所有辅助部件添加到机壳中。
连接电路并排除故障










现在是时候将电路板上的电线焊接到机箱上的辅助部件上了。这可能有点麻烦,尤其是在机箱较小的情况下。电线占用的空间非常大,所以在连接电线之前,一定要尽可能地修剪它们。不过,你需要确保能够抬起电路板,检查其下方,并在必要时解决问题。
步骤:
1. 将电路板放入外壳
2. 以原理图为参考,将每根电线焊接到相应的元件上。
3. 事先修剪好线材,确保它们尽可能短。这有助于减少线材占用的空间,并有助于提高音质(元件之间的距离越短,信号传输距离就越短)。
4. 连接好所有东西后,就可以开始测试了。接上电池,打开开关。如果 LED 灯亮了,那就是第一个好兆头。现在,把一根导线接到输入端,然后把它插到你的手机(或 MP3 播放器)上。
5. 将耳机插入输出接口并播放音乐。不过,请确保放大器的音量没有调到最大。
6. 如果你能听到音乐,恭喜你成功完成了电路的搭建,没有任何错误。如果你什么也听不到,那么你需要进行故障排除。
故障排除
1. 检查原型板上的焊点,确保没有交叉焊接
2. 仔细检查组件的接线,确保接线正确。
3. 如果只有一个扬声器有声音,请检查插座是否连接正确。通常,插座上较大的焊片是接地的。另外两个是输入或输出。将它们连接到原型板上的顺序无关紧要。另外,请确保已将 3 号和 5 号引脚连接在一起,否则只有一个扬声器可以工作。
4. 确保正确连接了 IC。我设法将引脚 8 接地,而不是正极。
盒子外观处理

最后用砂纸把盒子外观打磨成原铁色。
0
0
0
qq空间
微博
复制链接
分享