Blander新手教学之木桶


崧峻
原创
发布时间: 2025-06-10 02:27:03 | 阅读数 0收藏数 0评论数 0
封面
本期来教大家利用Blender制作一个木桶,不管是放在建模场景里面还是打印出来当个手办小玩具都是可以的,也非常适合新手刚刚入门的小白拿来练手,都是一些基础操作,整体分为桶身,桶盖,桶箍三大部分,话不多,动手开做吧!!!
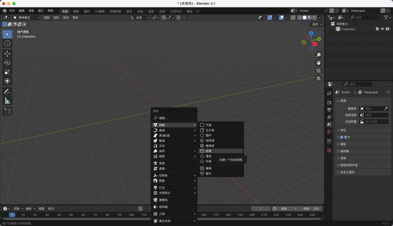
1

制作桶身基础形状

l shift+a 创建一个圆柱体如图1所示

l 如图2所示在左下方,顶点数量设置为24,封盖类型设置为无

l 设置为编辑模式,然后调整到前视图,如图3所示

l alt+z进入透视模式 选中整个圆柱体s+z在z轴向进行缩放,如图4所示

l 点击左侧环切,环切次数设置为2如图5所示 然后按s把桶身中间放大

l 点击上方边模式,按住shift+alt点击如图5所示的中间两条边,ctrl+b进行添加一个倒脚,倒脚可以大一点,这样桶身弧度就更明显了如图6

2

优化桶身形状

l 进入面模式,按住shift+alt 循环选中中间的面,如图1所示

l 点击上方衰减模式,按s缩放如图2所示 ,这样弧度就比较流畅了

3

桶身木板样式

l 进入边的编辑模式,按alt+shift,像如图1所示隔一列选中一条垂直边

l ctrl+b 进行添加一个倒脚 如图2所示,一点点就足够了,然后按x删除这些面,如图3所示

l 按a进行全选 然后alt+b进行挤出,如图3所示,选中沿法��向挤出面,向里面挤出木板的厚度,最后效果如图4所示

l 按tab键退出编辑模式,然后效果如图5所示

4

优化桶身样式

l 然后给桶身添加一个倒脚修改器,如图1所示

l 如图2所示,量设置为0.01m 段数设置为2

l 添加一个表面细分修改器,如图3所示

l 如图4所示,细分级别设置为1 渲染设置为2

选中桶身,右键平滑着色,这样桶就变得光滑了

5

填补桶身缝隙

按tab进入编辑模式,选择捅内垂直线段如图1所示,然后按alt+s进行缩放调整木板之间的间隙即可,最后效果如图2所示

6

木桶桶盖设计

l shift+a 创建一个圆环,顶点设置为24 填充类型设置为多边形,如图1所示

l alt+z 进入透视模式 g+z 垂直调整圆环位置,到图2的位置

l 如图3所示,按飘号按键进入到顶视图,点击上方编辑模式,选择点编辑模式

l 如图4所示,选择垂直的点,按j进行连接

l 如图5所示,点击边编辑模式,选中刚才连接的边,ctrl+b进行添加倒脚 如图5所示

l 然后x删除面,然后按a全选,切换到前视图,按e向下挤出,如图6所示

l 这样桶盖基础模型就做好了

7

优化桶盖样式

l 给桶盖添加一个倒脚修改器,量设置为0.02,段数设置为2

l 接下来我们来调整木板的间隙,按句号键如图3所示选择各自的原点,然后在进行alt+s缩放,调整到合适的缝隙即可

8

制作木桶桶底

l 添加一个镜像修改器,轴向设置为z轴,镜像物体设置为桶身

l 这样桶底就制作好了

9

制作下方桶箍

接下来我们来制作桶箍,一般都是来把桶的木板进行圈住,起到一个固定的作用

l shift+a 添加一个圆环如图1所示,如图2所示顶点设置为24,填充类型设置为无

l alt+Z打开透视模式 g+z调整位置,s进行缩放,缩放到和桶身差不多大小,如图3所示

l e+z 进行基础到和桶差不多大小,然后按住s进行缩放,如图4所示

l alt+e 选择沿法向挤出,如图5 图6所示的样子差不多就可以了,然后添加一个倒脚修改器,量设置为0.02 段数设置为2 如图7所示

l 退出编辑模式,右键点击平滑着色 如图8

l 然后添加一个表面细分修改器,级别设置为2 渲染也设置为2

10

制作上方桶箍

给刚刚做好的桶箍添加一个镜像修改器,选择z轴方向镜像,镜像物体选择桶身,如图所示

11

完成-展示

效果图展示 如图

BL...
木桶.blend
954.53KB
阅读记录0
点赞0
收藏0
禁止 本文未经作者允许授权,禁止转载
猜你喜欢
评论/提问(已发布 0 条)
评论 评论
收藏 收藏
分享 分享
pdf下载 下载
pdf下载 举报