Blender 新手教学之海螺


头像
崧峻.
原创
发布时间: 2025-06-10 02:21:38 | 阅读数 0收藏数 0评论数 0
封面
本期来教大家用Blender来制作一个海螺,都是基础的一些操作,可以让大家巩固基础,或者新手小白拿来练手学习,即使没有基础看着本文也可以一步一步的制作出来,非常适合入门或刚刚入门的兄弟们。
1

构建海螺基础路径线段

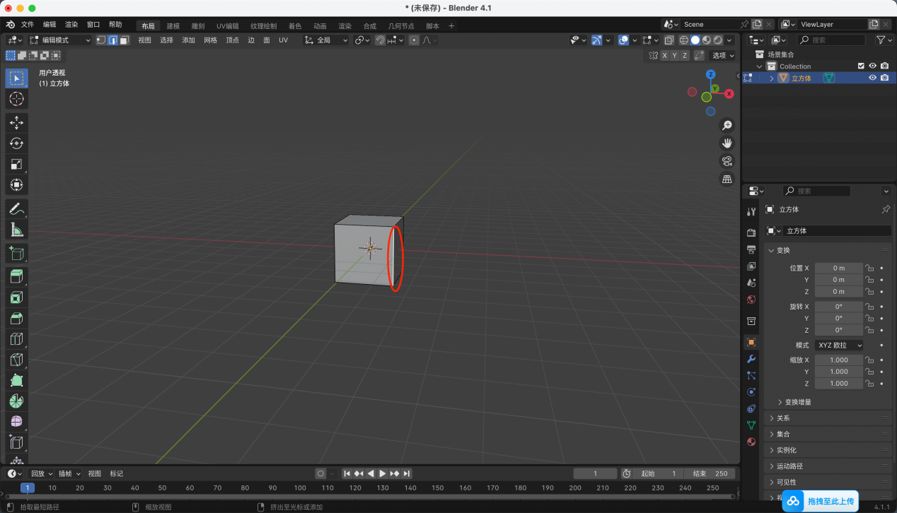
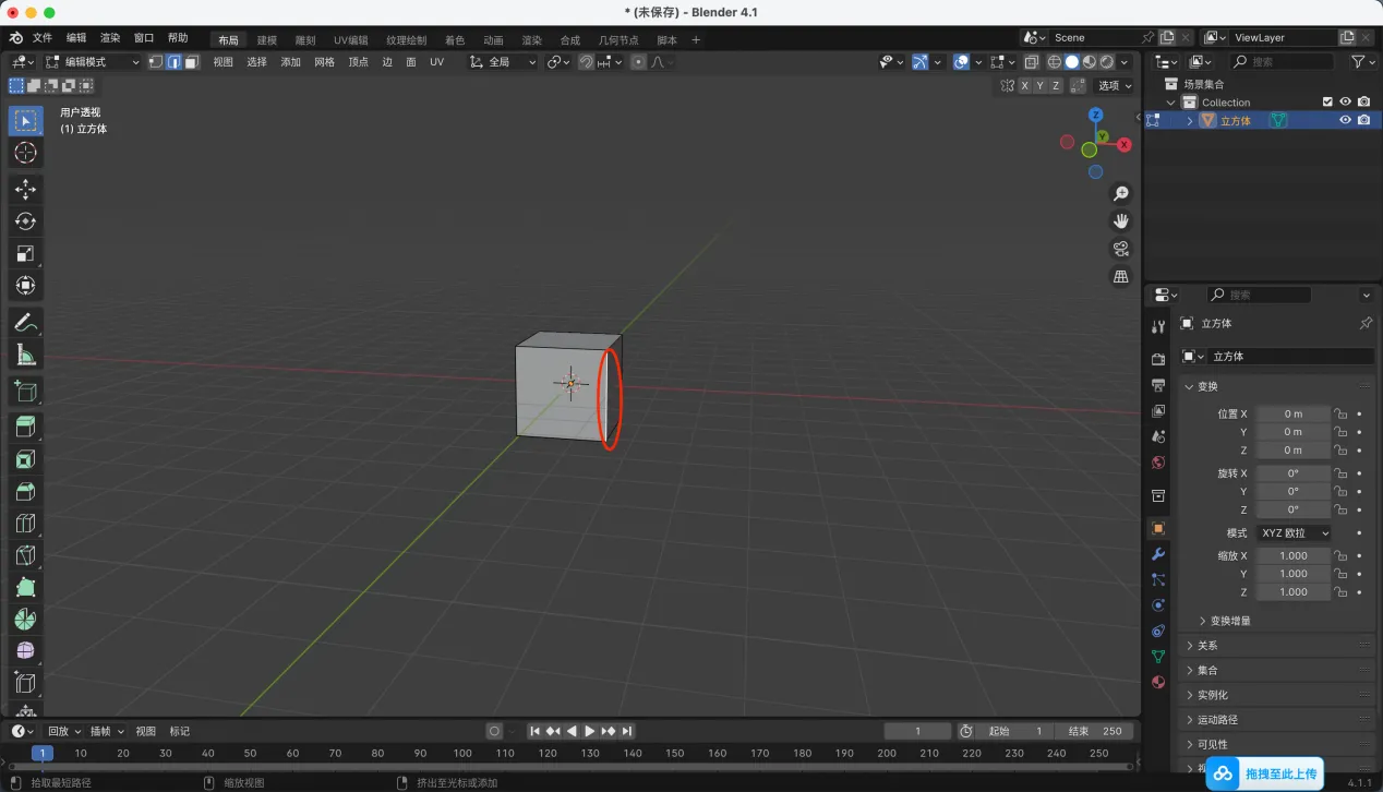
l 如图1所示创建一个立方体

l 如图2所示进入到编辑模式(快捷键tab)

l 进入到边模式,选中如图3所示的边,ctrl+i进行反选,然后按快捷键x删除边,最后仅剩如图4所示的边

2

海螺路径线段转实体优化

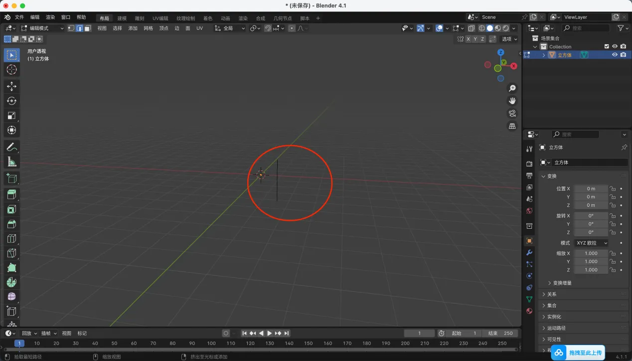
l 如图1所示,把仅剩的这条边恢复到物体模式,然后右键设置原点到几何中心,然后把它的坐标归零

l 进入到正视图,选择编辑模式,点模式,选中剩余直线的两个点,右键细分如图2所示

l 把细分切割次数改为50,添加一个蒙皮修改器如图3所示

l 勾选平滑着色,然后添加一个表面细分,级别设置为3级,如图4所示

3

构建海螺锥形形状

l 如图1所示打开透视

l 选择如图2所示的顶点,然后点击上方衰减编辑

l 如图3所示 衰减方式改为线性

l 滚轮控制衰减范围, 调整为如图4所示的样子

l 如图5所示g+x调整一下顶点的位置

4

构建海螺螺旋形状

l r+z 然后鼠标转圈旋转为如图1所示的效果

l g+z 滑动为如图2所示的效果

l 然后取消透视如图3所示的效果

l 然后如图4所示再次滑动,缩小范围优化顶部

5

优化最后形状和样式

l 如图1所示 回到物体模式,应用蒙皮修改器

l 进入编辑模式->面模式,选中如图2所示的面,x删除面,删除之后如图3

l 选中底部的边,把它旋转为图4所示的效果

6

完成

最后海螺就完成了,如图所示 效果在附件

BL...
海螺.blend
852.27KB
阅读记录0
点赞0
收藏0
禁止 本文未经作者允许授权,禁止转载
猜你喜欢
评论/提问(已发布 0 条)
头像
评论 评论
收藏 收藏
分享 分享
pdf下载 下载
pdf下载 举报